Authors
This author initiated 32 original pathways:
This author contributed to 1141 pathways:
This author contributed to 1141 pathways:
This author contributed to the following 6 pathways with new drafts currently in review:
Egonw
Egon Willighagen - Maastricht University
https://egonw.github.io/
- GitHub: egonw
- ORCiD: 0000-0001-7542-0286
- Google Scholar: u8SjMZ0AAAAJ
- Wikidata: Q20895241
- Mastodon: https://scholar.social/@egonw
Communities
COVID-19 Daphnia Lipids and LIPID MAPS Nanomaterials PathwaysPathways
This author initiated 32 original pathways:
This author contributed to 1141 pathways:
This author contributed to 1141 pathways:
- ADHD and Autism (ASD) linked metabolic pathways and SNP - WP5420 (Homo sapiens)
- Glycolysis in senescence - WP5049 (Homo sapiens)
- Carnosine metabolism of glial cells - WP5313 (Homo sapiens)
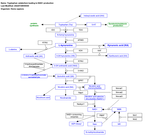
- Kynurenine pathway and links to cell senescence - WP5044 (Homo sapiens)
- Fragile X syndrome - WP4549 (Homo sapiens)
- N-glycan biosynthesis - WP5153 (Homo sapiens)
- Kallmann syndrome - WP5074 (Homo sapiens)
- Pentose phosphate pathway in senescent cells - WP5043 (Homo sapiens)
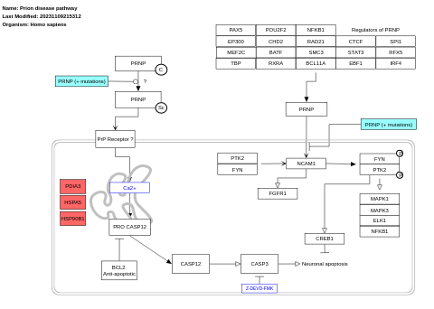
- Prion disease pathway - WP3995 (Homo sapiens)
- Smith-Magenis and Potocki-Lupski syndrome copy number variation - WP5381 (Homo sapiens)
- Disturbed pathways in Duchenne Muscular Dystrophy - WP5356 (Homo sapiens)
- CKAP4 signaling pathway map - WP5322 (Homo sapiens)
- Primary ovarian insufficiency - WP5316 (Homo sapiens)
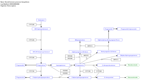
- Steroid hormone precursor biosynthesis - WP5277 (Homo sapiens)
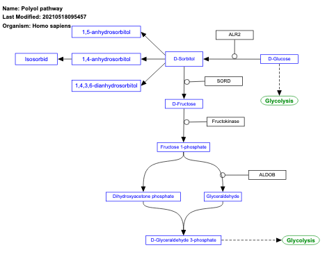
- Disorders of fructose metabolism - WP5178 (Homo sapiens)
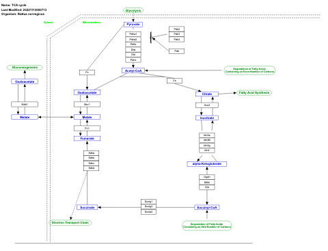
- TCA cycle - WP490 (Saccharomyces cerevisiae)
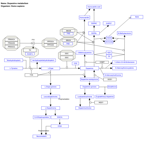
- Neurotransmitter disorders - WP4220 (Homo sapiens)
- Kennedy pathway from sphingolipids - WP3933 (Homo sapiens)
- Hepatitis B infection - WP4666 (Homo sapiens)
- Non-small cell lung cancer - WP4255 (Homo sapiens)
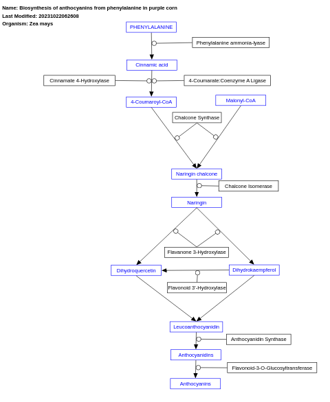
- Biosynthesis of anthocyanins from phenylalanine in purple corn - WP5421 (Zea mays)
- Isoglobo series sphingolipids - WP5311 (Homo sapiens)
- Pancreatic adenocarcinoma pathway - WP4263 (Homo sapiens)
- Ras signaling - WP4223 (Homo sapiens)
- Chromosomal and microsatellite instability in colorectal cancer - WP4216 (Homo sapiens)
- PI3K-Akt signaling pathway - WP4172 (Homo sapiens)
- Endometrial cancer - WP4155 (Homo sapiens)
- Estradiol regulation in porto-sinusoidal vascular disease - WP5235 (Homo sapiens)
- IL-19 signaling pathway map - WP5422 (Homo sapiens)
- ncRNAs involved in Wnt signaling in hepatocellular carcinoma - WP4336 (Homo sapiens)
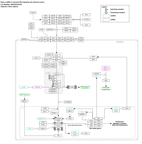
- lncRNA in canonical Wnt signaling and colorectal cancer - WP4258 (Homo sapiens)
- 5q35 copy number variation - WP5380 (Homo sapiens)
- NF1 copy number variation syndrome - WP5366 (Homo sapiens)
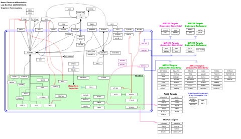
- Cell lineage map for neuronal differentiation - WP5417 (Homo sapiens)
- Pleural mesothelioma - WP5087 (Homo sapiens)
- Small cell lung cancer - WP4658 (Homo sapiens)
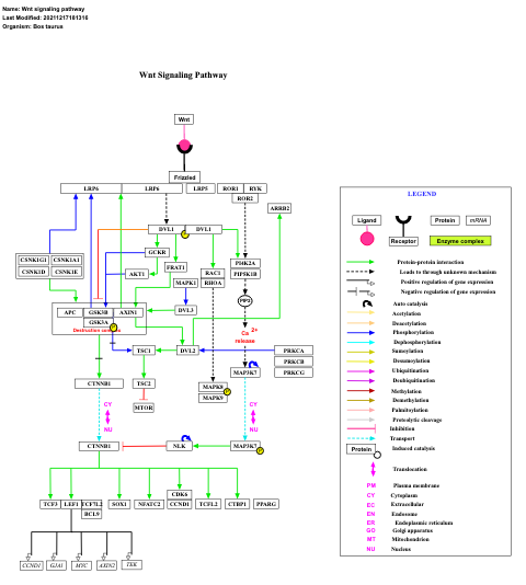
- Wnt signaling - WP428 (Homo sapiens)
- Ether lipid biosynthesis - WP5275 (Homo sapiens)
- Oxysterols derived from cholesterol - WP4545 (Homo sapiens)
- Toll-like receptor signaling pathway - WP75 (Homo sapiens)
- Sildenafil treatment - WP5294 (Homo sapiens)
- G1 to S cell cycle control - WP45 (Homo sapiens)
- Breast cancer pathway - WP4262 (Homo sapiens)
- Fibrin complement receptor 3 signaling pathway - WP4136 (Homo sapiens)
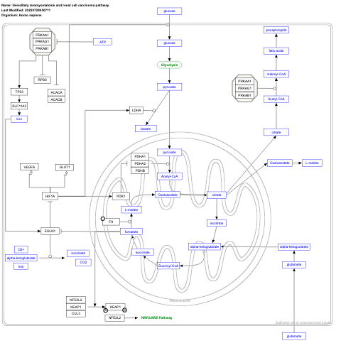
- Clear cell renal cell carcinoma pathways - WP4018 (Homo sapiens)
- Bladder cancer - WP2828 (Homo sapiens)
- Cell cycle - WP179 (Homo sapiens)
- FGFR3 signaling in chondrocyte proliferation and terminal differentiation - WP4767 (Homo sapiens)
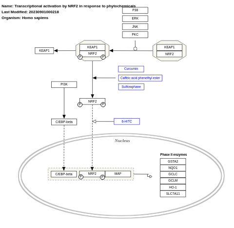
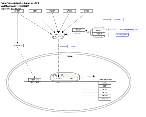
- Transcriptional activation by NRF2 in response to phytochemicals - WP3 (Homo sapiens)
- EGFR tyrosine kinase inhibitor resistance - WP4806 (Homo sapiens)
- Head and neck squamous cell carcinoma - WP4674 (Homo sapiens)
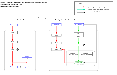
- TCA cycle nutrient use and invasiveness of ovarian cancer - WP2868 (Homo sapiens)
- ErbB signaling pathway - WP673 (Homo sapiens)
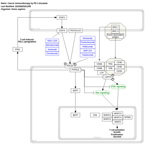
- Cancer immunotherapy by PD-1 blockade - WP4585 (Homo sapiens)
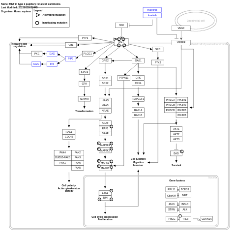
- MET in type 1 papillary renal cell carcinoma - WP4205 (Homo sapiens)
- JAK-STAT signaling in the regulation of Beta-cells - WP5358 (Homo sapiens)
- 15q11q13 copy number variation - WP5407 (Homo sapiens)
- A network map of Macrophage-stimulating protein (MSP) signaling - WP5353 (Homo sapiens)
- Fatty Acids and Lipoproteins Transport in Hepatocytes - WP5323 (Homo sapiens)
- Measles virus infection - WP4630 (Homo sapiens)
- Focal adhesion - WP306 (Homo sapiens)
- Complement system - WP2806 (Homo sapiens)
- Prader-Willi and Angelman syndrome - WP3998 (Homo sapiens)
- 11p11.2 copy number variation syndrome - WP5348 (Homo sapiens)
- 10q11.21q11.23 copy number variation syndrome - WP5352 (Homo sapiens)
- 8p23.1 copy number variation syndrome - WP5346 (Homo sapiens)
- 1p36 copy number variation syndrome - WP5345 (Homo sapiens)
- Metabolic Epileptic Disorders - WP5355 (Homo sapiens)
- Vitamin K metabolism and activation of dependent proteins - WP5186 (Homo sapiens)
- Vitamin A1 and A5/X pathways - WP5397 (Homo sapiens)
- Gibberellin A12 biosynthesis - WP2628 (Solanum lycopersicum)
- Aerobic glycolysis - WP4629 (Homo sapiens)
- One-carbon metabolism - WP241 (Homo sapiens)
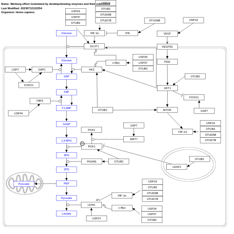
- Warburg effect modulated by deubiquitinating enzymes and their substrates - WP5216 (Homo sapiens)
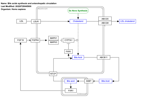
- Disorders of bile acid synthesis and biliary transport - WP5176 (Homo sapiens)
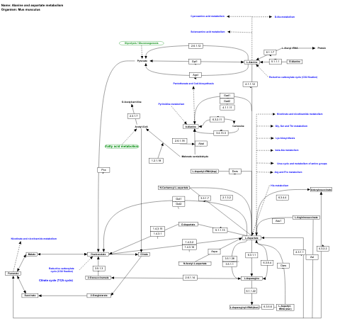
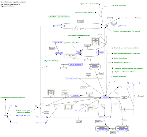
- Alanine and aspartate metabolism - WP106 (Homo sapiens)
- Pathophysiological roles of DUX4 in FSHD1 - WP5342 (Homo sapiens)
- DYRK1A involvement regarding cell proliferation in brain development - WP5180 (Homo sapiens)
- Growth factors and hormones in Beta-cell proliferation - WP5385 (Homo sapiens)
- DNA adduct formation leading to kidney failure - WP5389 (Homo sapiens)
- Cholesterol biosynthesis pathway in hepatocytes - WP5329 (Homo sapiens)
- Mineralocorticoid biosynthesis - WP5279 (Homo sapiens)
- Estrogen metabolism - WP5276 (Homo sapiens)
- Representative anthocyanin biosynthetic pathway - WP5391 (Arabidopsis thaliana)
- TGFβ/Smad signaling pathway - WP5382 (Homo sapiens)
- Mitochondrial fatty acid oxidation disorders - WP5123 (Homo sapiens)
- 7q11.23 copy number variation syndrome - WP4932 (Homo sapiens)
- Network map of SARS-CoV-2 signaling pathway - WP5115 (Homo sapiens)
- 17q12 copy number variation syndrome - WP5287 (Homo sapiens)
- D-arginine and D-ornithine metabolism - WP1642 (Mycobacterium tuberculosis)
- Diet-dependent trimethylamine/trimethylamine N-oxide metabolism - WP5219 (Homo sapiens)
- Osteoblast signaling - WP227 (Rattus norvegicus)
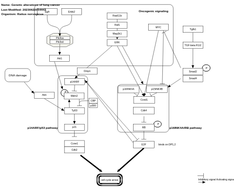
- Genetic alterations of lung cancer - WP1968 (Rattus norvegicus)
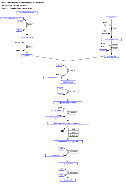
- Pantothenate and coenzyme A biosynthesis - WP462 (Saccharomyces cerevisiae)
- Nuclear receptors meta-pathway - WP2882 (Homo sapiens)
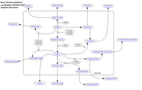
- Nicotine effect on chromaffin cells - WP1603 (Homo sapiens)
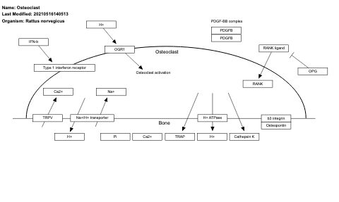
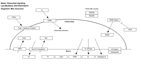
- Osteoclast signaling - WP12 (Homo sapiens)
- Induction of autophagy and toll-like receptor signaling pathways by graphene oxide - WP5336 (Homo sapiens)
- Amino acid metabolism in triple-negative breast cancer cells - WP5213 (Homo sapiens)
- Chronic hyperglycemia impairment of neuron function - WP5283 (Homo sapiens)
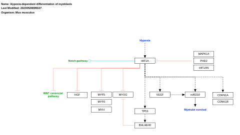
- Hypoxia-dependent differentiation of myoblasts - WP5025 (Mus musculus)
- Hypoxia-dependent self-renewal of myoblasts - WP5023 (Mus musculus)
- CAMKK2 pathway - WP4874 (Homo sapiens)
- Lamin A-processing pathway - WP4299 (Homo sapiens)
- Ergosterol biosynthesis - WP5354 (Saccharomyces cerevisiae)
- Electron transport chain: OXPHOS system in mitochondria - WP111 (Homo sapiens)
- Glycerophospholipid biosynthetic pathway - WP2533 (Homo sapiens)
- Comprehensive IL-17A signaling - WP5242 (Mus musculus)
- Urotensin-II-mediated signaling pathway - WP5158 (Homo sapiens)
- 7-oxo-C and 7-beta-HC pathways - WP5064 (Homo sapiens)
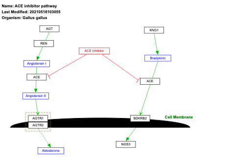
- ACE inhibitor pathway - WP554 (Homo sapiens)
- Aryl hydrocarbon receptor pathway - WP2586 (Homo sapiens)
- IL-26 signaling pathways - WP5347 (Homo sapiens)
- Eicosanoid metabolism via cyclooxygenases (COX) - WP4719 (Homo sapiens)
- Cardiomyocyte signaling pathways converging on Titin - WP5344 (Homo sapiens)
- Abnormal calcium handling and its effects on muscle contraction in DMD - WP5343 (Homo sapiens)
- CCL18 signaling pathway - WP5097 (Homo sapiens)
- Integrated cancer pathway - WP1971 (Homo sapiens)
- VEGF-receptor signal transduction - WP1965 (Rattus norvegicus)
- VEGFR-3 signaling - WP1964 (Rattus norvegicus)
- Glucocorticoid effect on target gene expression - WP1963 (Rattus norvegicus)
- Cori cycle - WP1946 (Homo sapiens)
- Peroxisomal beta-oxidation of tetracosanoyl-CoA - WP1941 (Homo sapiens)
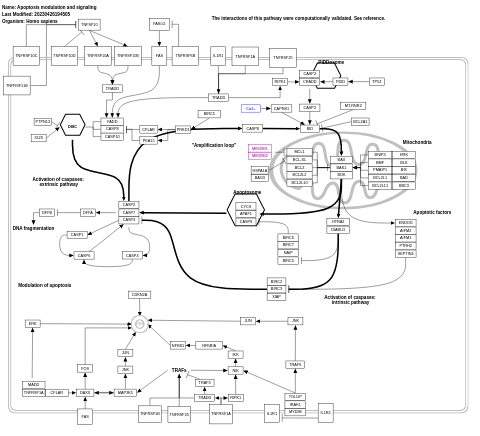
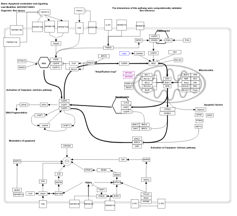
- Apoptosis modulation and signaling - WP1772 (Homo sapiens)
- Kennedy pathway - WP1771 (Mus musculus)
- Mechanosensory inputs influence pharyngeal activity via ivermectin sensitivity genes - WP1765 (Caenorhabditis elegans)
- Mechanisms associated with pluripotency - WP1763 (Mus musculus)
- TP53 network - WP1742 (Homo sapiens)
- Biotin metabolism - WP1631 (Mycobacterium tuberculosis)
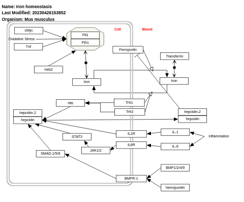
- Iron homeostasis - WP1596 (Mus musculus)
- Folate-alcohol and cancer pathway hypotheses - WP1589 (Homo sapiens)
- Type II diabetes mellitus - WP1584 (Homo sapiens)
- Transcription factors regulate miRNAs related to cardiac hypertrophy - WP1559 (Homo sapiens)
- Metapathway signal transduction - WP1546 (Caenorhabditis elegans)
- MicroRNAs in cardiomyocyte hypertrophy - WP1544 (Homo sapiens)
- Energy metabolism - WP1541 (Homo sapiens)
- Flavonoid biosynthesis - WP1538 (Arabidopsis thaliana)
- miRNA regulation of DNA damage response - WP1530 (Homo sapiens)
- Physiological and pathological hypertrophy of the heart - WP1528 (Homo sapiens)
- Regulation of cardiac hypertrophy by miR-208 - WP1526 (Mus musculus)
- Hedgehog-related genes - WP1497 (Caenorhabditis elegans)
- Dopaminergic neurogenesis - WP1498 (Mus musculus)
- Oxidative damage response - WP1496 (Mus musculus)
- Glycine metabolism - WP1495 (Homo sapiens)
- Opioid receptor pathways - WP5093 (Homo sapiens)
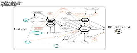
- White fat cell differentiation - WP2872 (Mus musculus)
- Dopaminergic neurogenesis - WP2855 (Homo sapiens)
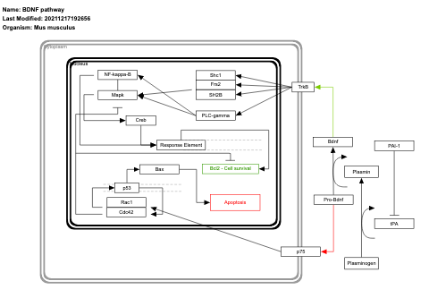
- Brain-derived neurotrophic factor (BDNF) signaling pathway - WP2380 (Homo sapiens)
- Oncostatin M signaling pathway - WP2374 (Homo sapiens)
- Parkinson's disease pathway - WP2371 (Homo sapiens)
- Corticotropin-releasing hormone signaling pathway - WP2355 (Homo sapiens)
- Interleukin-11 signaling pathway - WP2332 (Homo sapiens)
- AGE/RAGE pathway - WP2324 (Homo sapiens)
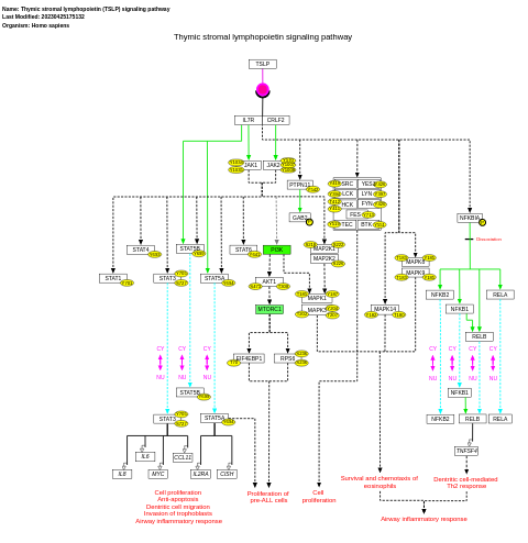
- Thymic stromal lymphopoietin (TSLP) signaling pathway - WP2203 (Homo sapiens)
- Heart development - WP2067 (Mus musculus)
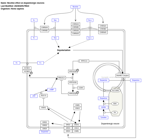
- Nicotine effect on dopaminergic neurons - WP1602 (Homo sapiens)
- Fluoropyrimidine activity - WP1601 (Homo sapiens)
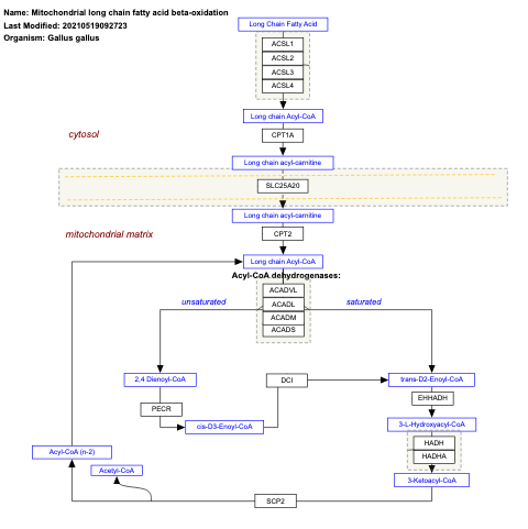
- Mitochondrial long chain fatty acid beta-oxidation - WP368 (Homo sapiens)
- Parkinson's disease - WP3638 (Mus musculus)
- Blood clotting cascade - WP272 (Homo sapiens)
- Alpha 6 beta 4 signaling pathway - WP244 (Homo sapiens)
- IL-7 signaling pathway - WP205 (Homo sapiens)
- Target of rapamycin signaling - WP1471 (Homo sapiens)
- Photosynthetic carbon reduction - WP1461 (Arabidopsis thaliana)
- Serotonin transporter activity - WP1455 (Homo sapiens)
- IL-4 signaling pathway - WP395 (Homo sapiens)
- VEGFA-VEGFR2 signaling - WP3888 (Homo sapiens)
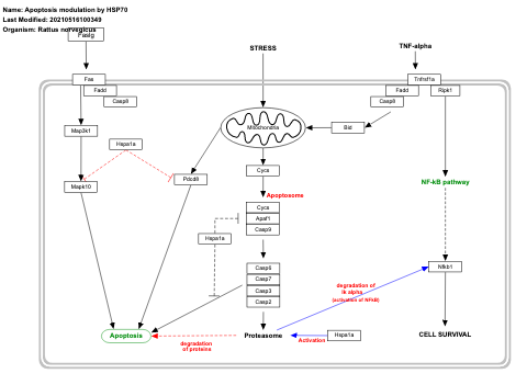
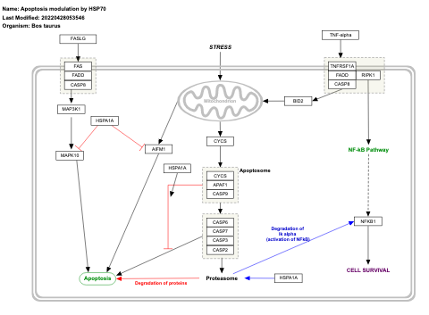
- Apoptosis modulation by HSP70 - WP384 (Homo sapiens)
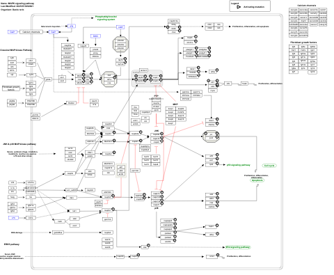
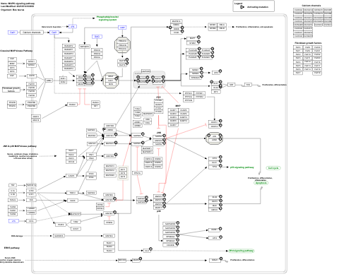
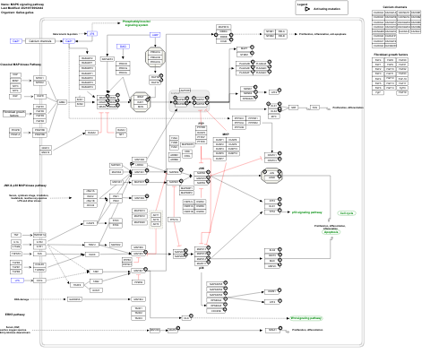
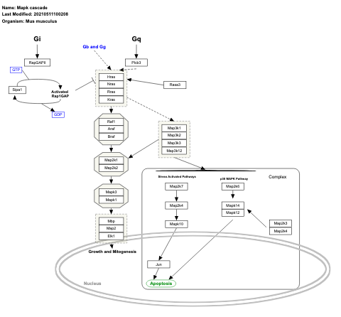
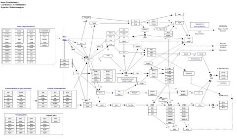
- MAPK signaling pathway - WP382 (Homo sapiens)
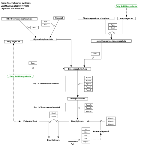
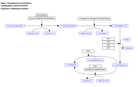
- Triacylglyceride synthesis - WP325 (Homo sapiens)
- Osteoblast signaling - WP322 (Homo sapiens)
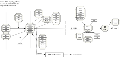
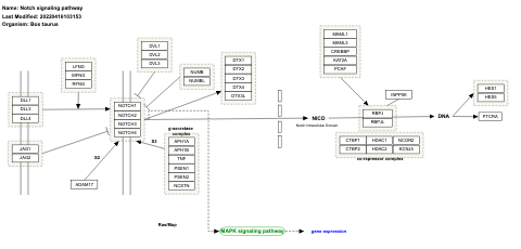
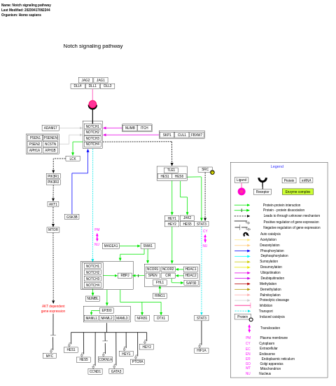
- Notch signaling - WP268 (Homo sapiens)
- Small ligand GPCRs - WP247 (Homo sapiens)
- Prolactin signaling pathway - WP2037 (Homo sapiens)
- TNF-related weak inducer of apoptosis (TWEAK) signaling pathway - WP2036 (Homo sapiens)
- Follicle stimulating hormone (FSH) signaling pathway - WP2035 (Homo sapiens)
- Leptin signaling pathway - WP2034 (Homo sapiens)
- Thyroid stimulating hormone (TSH) signaling pathway - WP2032 (Homo sapiens)
- RANKL/RANK signaling pathway - WP2018 (Homo sapiens)
- Response regulator aspartate phosphatase interactions - WP1466 (Bacillus subtilis)
- TGF-beta receptor signaling in skeletal dysplasias - WP4816 (Homo sapiens)
- IL-18 signaling pathway - WP4754 (Homo sapiens)
- Netrin-UNC5B signaling pathway - WP4747 (Homo sapiens)
- Gastrin signaling pathway - WP4659 (Homo sapiens)
- Pyrimidine metabolism - WP4022 (Homo sapiens)
- Valine, leucine and isoleucine degradation - WP1451 (Caenorhabditis elegans)
- Androgen receptor signaling pathway - WP138 (Homo sapiens)
- IL-2 signaling pathway - WP49 (Homo sapiens)
- Hedgehog signaling pathway - WP47 (Homo sapiens)
- Adipogenesis genes - WP447 (Mus musculus)
- EGF/EGFR signaling pathway - WP437 (Homo sapiens)
- mRNA processing - WP411 (Homo sapiens)
- Oxidative stress response - WP408 (Homo sapiens)
- Eukaryotic transcription initiation - WP405 (Homo sapiens)
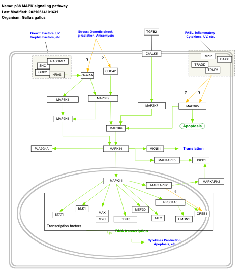
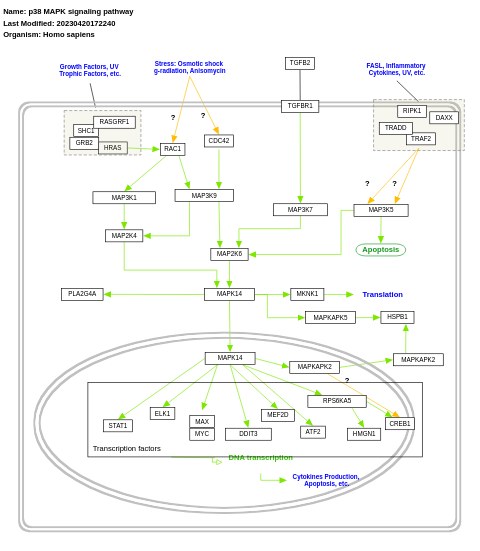
- p38 MAPK signaling pathway - WP400 (Homo sapiens)
- IL6 signaling pathway - WP364 (Homo sapiens)
- Wnt signaling pathway - WP363 (Homo sapiens)
- Fas ligand pathway and stress induction of heat shock proteins - WP314 (Homo sapiens)
- Kit receptor signaling pathway - WP304 (Homo sapiens)
- Nuclear receptors in lipid metabolism and toxicity - WP299 (Homo sapiens)
- Myometrial relaxation and contraction pathways - WP289 (Homo sapiens)
- IL-3 signaling pathway - WP286 (Homo sapiens)
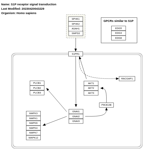
- S1P receptor signal transduction - WP26 (Homo sapiens)
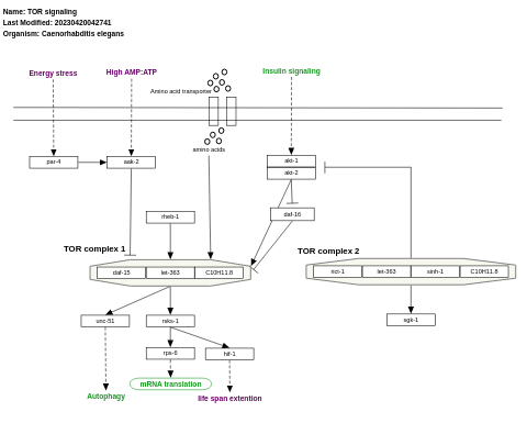
- TOR signaling - WP1489 (Caenorhabditis elegans)
- CFTR activity in the plasma membrane - WP1488 (Rattus norvegicus)
- TNF-alpha and mucus production in lung epythelium - WP1487 (Rattus norvegicus)
- Intracellular trafficking of CFTR - WP1486 (Rattus norvegicus)
- Interactions between CFTR and other ion channels - WP1485 (Rattus norvegicus)
- Osteopontin signaling - WP1434 (Homo sapiens)
- Nucleotide-binding oligomerization domain (NOD) pathway - WP1433 (Homo sapiens)
- Peptide GPCRs - WP24 (Homo sapiens)
- B cell receptor signaling pathway - WP23 (Homo sapiens)
- IL-9 signaling pathway - WP22 (Homo sapiens)
- IL-1 signaling pathway - WP195 (Homo sapiens)
- Homologous recombination - WP186 (Homo sapiens)
- Integrin-mediated cell adhesion - WP185 (Homo sapiens)
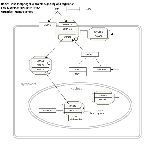
- Bone morphogenic protein signaling and regulation - WP1425 (Homo sapiens)
- AMP-activated protein kinase signaling - WP1403 (Homo sapiens)
- Pentose phosphate metabolism - WP134 (Homo sapiens)
- IL-5 signaling pathway - WP127 (Homo sapiens)
- Translation factors - WP107 (Homo sapiens)
- Interferon type I signaling pathways - WP585 (Homo sapiens)
- TGF-beta receptor signaling - WP560 (Homo sapiens)
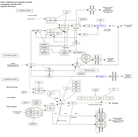
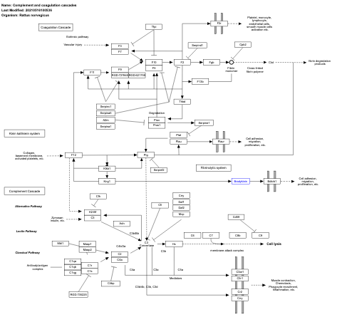
- Complement and coagulation cascades - WP558 (Homo sapiens)
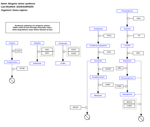
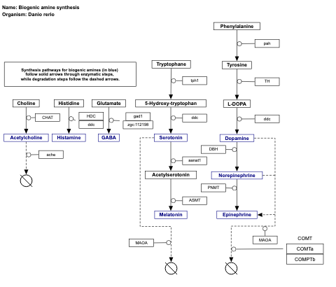
- Biogenic amine synthesis - WP550 (Homo sapiens)
- Complement activation - WP545 (Homo sapiens)
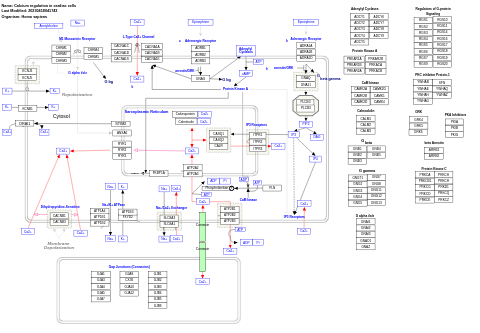
- Calcium regulation in cardiac cells - WP536 (Homo sapiens)
- Cytokines and inflammatory response - WP530 (Homo sapiens)
- Hypertrophy model - WP516 (Homo sapiens)
- Glucuronidation - WP698 (Homo sapiens)
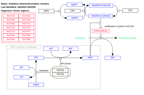
- Sulfation biotransformation reaction - WP692 (Homo sapiens)
- Tamoxifen metabolism - WP691 (Homo sapiens)
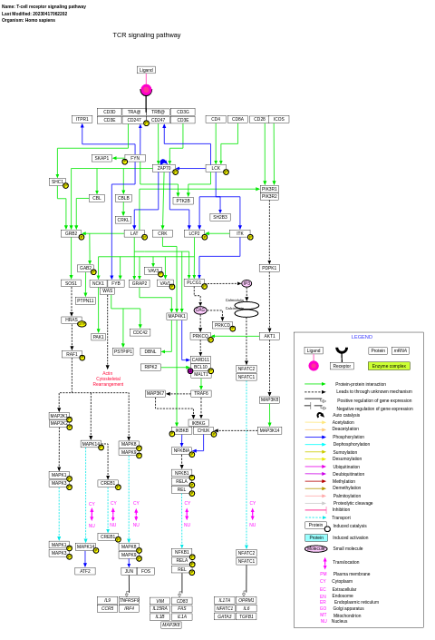
- T-cell receptor signaling pathway - WP69 (Homo sapiens)
- Arachidonate epoxygenase / epoxide hydrolase - WP678 (Homo sapiens)
- Glucose homeostasis - WP661 (Homo sapiens)
- Abscisic acid biosynthesis - WP626 (Arabidopsis thaliana)
- Flower development - WP618 (Arabidopsis thaliana)
- Notch signaling pathway - WP61 (Homo sapiens)
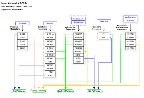
- Monoamine GPCRs - WP58 (Homo sapiens)
- ID signaling pathway - WP53 (Homo sapiens)
- Regulation of actin cytoskeleton - WP51 (Homo sapiens)
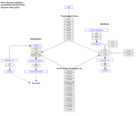
- Glycogen synthesis and degradation - WP500 (Homo sapiens)
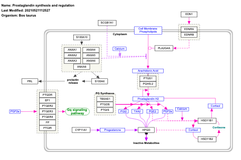
- Prostaglandin synthesis and regulation - WP98 (Homo sapiens)
- Pyrimidine ribonucleotide salvage pathways - WP95 (Saccharomyces cerevisiae)
- Nucleotide GPCRs - WP80 (Homo sapiens)
- Vitamin A and carotenoid metabolism - WP716 (Homo sapiens)
- Estrogen signaling pathway - WP712 (Homo sapiens)
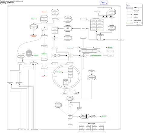
- DNA damage response (only ATM dependent) - WP710 (Homo sapiens)
- DNA damage response - WP707 (Homo sapiens)
- Ovarian infertility - WP34 (Homo sapiens)
- Orexin receptor pathway - WP5094 (Homo sapiens)
- Autophagy in pancreatic ductal adenocarcinoma - WP5331 (Homo sapiens)
- Omega-9 fatty acid synthesis - WP4351 (Mus musculus)
- Eicosanoid metabolism via lipoxygenases (LOX) - WP4348 (Mus musculus)
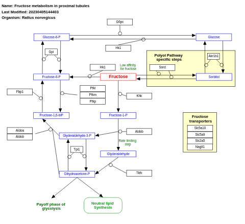
- Fructose metabolism in proximal tubules - WP3894 (Rattus norvegicus)
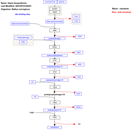
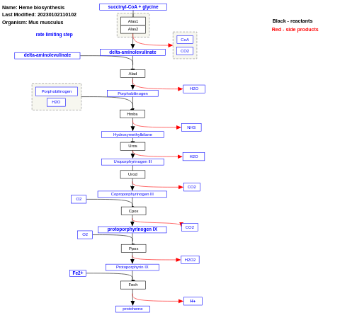
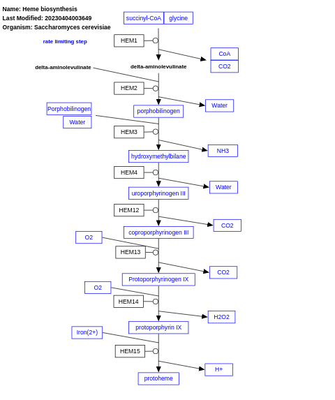
- Heme biosynthesis - WP102 (Saccharomyces cerevisiae)
- Metabolic pathway of LDL, HDL and TG, including diseases - WP4522 (Homo sapiens)
- Disorders of folate metabolism and transport - WP4259 (Homo sapiens)
- Vitamin B6-dependent and responsive disorders - WP4228 (Homo sapiens)
- Pyrimidine metabolism and related diseases - WP4225 (Homo sapiens)
- GABA metabolism (aka GHB) - WP4157 (Homo sapiens)
- Biosynthesis and regeneration of tetrahydrobiopterin and catabolism of phenylalanine - WP4156 (Homo sapiens)
- Purine metabolism and related disorders - WP4224 (Homo sapiens)
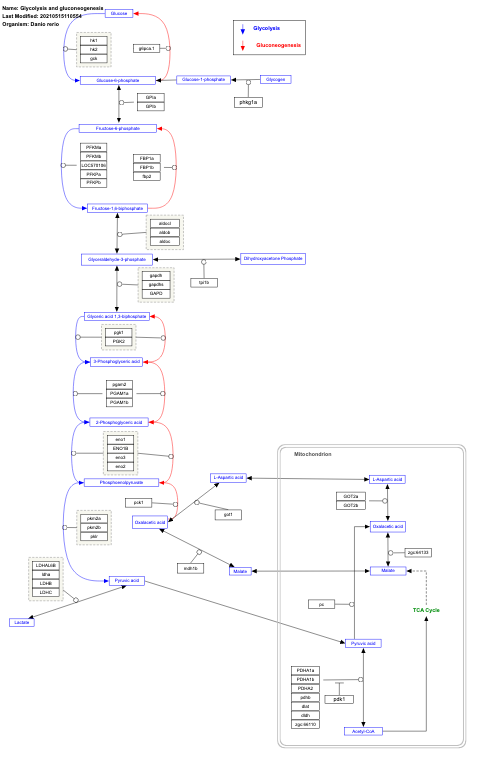
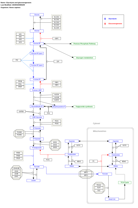
- Glycolysis and gluconeogenesis - WP534 (Homo sapiens)
- Elongation of (very) long chain fatty acids - WP4491 (Mus musculus)
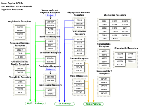
- Angiotensin II receptor type 1 pathway - WP5036 (Homo sapiens)
- Male steroid hormones in cardiomyocyte energy metabolism - WP5320 (Homo sapiens)
- Globo series sphingolipid metabolism - WP5305 (Mus musculus)
- Bacterial ceramide synthesis - WP5271 (Caulobacter vibrioides)
- RAS and bradykinin pathways in COVID-19 - WP4969 (Homo sapiens)
- 16p11.2 proximal deletion syndrome - WP4949 (Homo sapiens)
- Serotonin receptor 4/6/7 and NR3C signaling - WP734 (Homo sapiens)
- Serotonin receptor 2 and ELK-SRF/GATA4 signaling - WP732 (Homo sapiens)
- Serotonin HTR1 group and FOS pathway - WP722 (Homo sapiens)
- IL-10 anti-inflammatory signaling pathway - WP4495 (Homo sapiens)
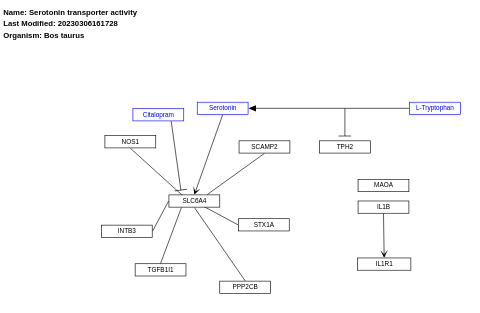
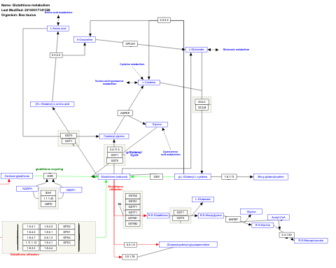
- Serotonin transporter activity - WP3138 (Bos taurus)
- Female steroid hormones in cardiomyocyte energy metabolism - WP5318 (Homo sapiens)
- Serotonin receptor 4/6/7 and NR3C signaling - WP3272 (Bos taurus)
- Serotonin receptor 2 and ELK-SRF / GATA4 signaling - WP3242 (Bos taurus)
- Serotonin receptor 2 and STAT3 signaling - WP3115 (Bos taurus)
- Serotonin receptor 2 and STAT3 signaling - WP2079 (Mus musculus)
- Codeine and morphine metabolism - WP1604 (Homo sapiens)
- IL-9 signaling pathway - WP10 (Mus musculus)
- IL-6 signaling pathway - WP135 (Rattus norvegicus)
- Lactate shuttle in glial cells - WP5314 (Homo sapiens)
- Metabolic pathways of fibroblasts - WP5312 (Homo sapiens)
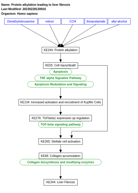
- Protein alkylation leading to liver fibrosis - WP3980 (Homo sapiens)
- Androgen receptor network in prostate cancer - WP2263 (Homo sapiens)
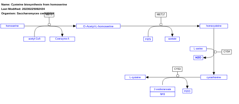
- Cysteine biosynthesis from homoserine - WP256 (Saccharomyces cerevisiae)
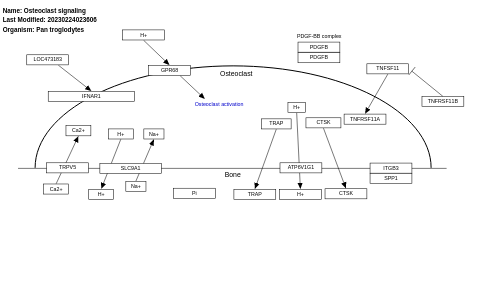
- Osteoclast signaling - WP890 (Pan troglodytes)
- GPCRs, class A rhodopsin-like - WP473 (Rattus norvegicus)
- Nuclear factor, erythroid-derived 2, like 2 signaling pathway - WP2376 (Rattus norvegicus)
- Pyruvate dehydrogenase pathway - WP214 (Saccharomyces cerevisiae)
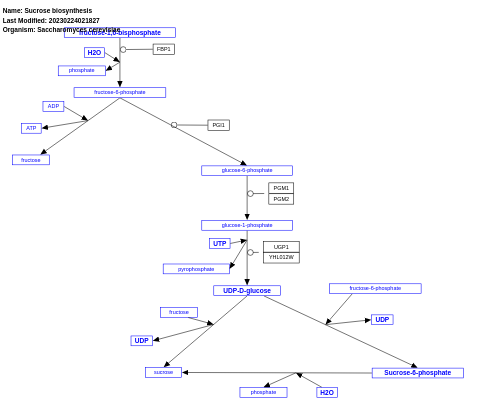
- Sucrose biosynthesis - WP14 (Saccharomyces cerevisiae)
- Colanic acid building blocks biosynthesis - WP121 (Saccharomyces cerevisiae)
- N-glycan biosynthesis - WP5196 (Ovis aries)
- Classical pathway of steroidogenesis with glucocorticoid and mineralocorticoid metabolism - WP4523 (Homo sapiens)
- Neurogenesis regulation in the olfactory epithelium - WP5265 (Homo sapiens)
- Response to acute ibuprofen exposure - WP5077 (Daphnia magna)
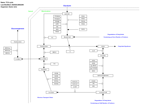
- TCA cycle - WP19 (Danio rerio)
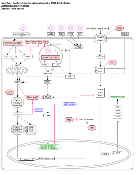
- Type I interferon induction and signaling during SARS-CoV-2 infection - WP4868 (Homo sapiens)
- Fatty acid biosynthesis - WP568 (Drosophila melanogaster)
- Fatty acid biosynthesis - WP504 (Rattus norvegicus)
- Fatty acid biosynthesis - WP38 (Caenorhabditis elegans)
- Fatty acid biosynthesis - WP357 (Homo sapiens)
- Fatty acid biosynthesis - WP336 (Mus musculus)
- Fatty acid biosynthesis - WP1020 (Bos taurus)
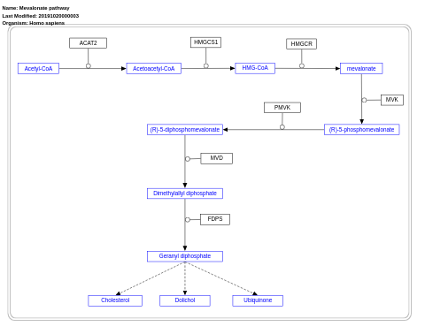
- Mevalonate pathway - WP3963 (Homo sapiens)
- Glycerophospholipid biosynthetic pathway - WP3198 (Bos taurus)
- Wnt signaling pathway and pluripotency - WP779 (Gallus gallus)
- Glycerol teichoic acid biosynthesis - WP563 (Saccharomyces cerevisiae)
- Glycosphingolipid metabolism - WP5292 (Homo sapiens)
- Genetic causes of porto-sinusoidal vascular disease - WP5269 (Homo sapiens)
- Resolvin E1 and resolvin D1 signaling pathways promoting inflammation resolution - WP5191 (Homo sapiens)
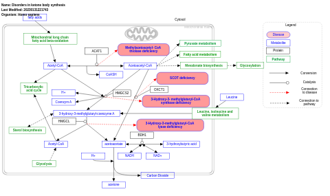
- Disorders in ketone body synthesis - WP5175 (Homo sapiens)
- Disorders of galactose metabolism - WP5173 (Homo sapiens)
- Catecholamine synthesis - WP513 (Rattus norvegicus)
- T-cell activation SARS-CoV-2 - WP5098 (Homo sapiens)
- Burn wound healing - WP5057 (Rattus norvegicus)
- SARS-CoV-2 innate immunity evasion and cell-specific immune response - WP5039 (Homo sapiens)
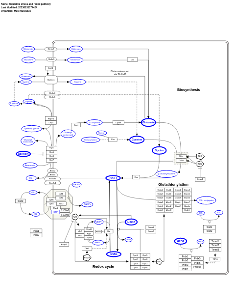
- Oxidative stress and redox pathway - WP4466 (Mus musculus)
- Flavan-3-ol metabolic pathway - WP4238 (Homo sapiens)
- Metabolism of tetrahydrocannabinol (THC) - WP4174 (Homo sapiens)
- Poly(glycerol phosphate) wall teichoic acid biosynthesis - WP4162 (Saccharomyces cerevisiae)
- SK UDPglcnac - WP3641 (Escherichia coli)
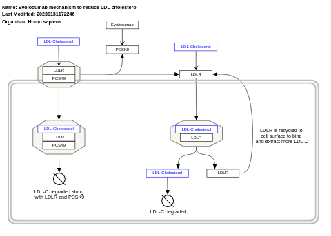
- Evolocumab mechanism to reduce LDL cholesterol - WP3408 (Homo sapiens)
- Cardiac progenitor differentiation - WP3127 (Bos taurus)
- Primary carbon metabolism - WP2859 (Populus trichocarpa)
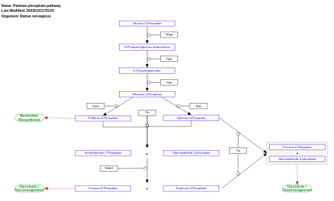
- Pentose phosphate pathway - WP282 (Rattus norvegicus)
- Glycolysis - WP2621 (Arabidopsis thaliana)
- Primary focal segmental glomerulosclerosis (FSGS) - WP2573 (Mus musculus)
- Cardiolipin biosynthesis - WP2208 (Oryza sativa)
- Purine metabolism - WP2185 (Mus musculus)
- DNA replication - WP192 (Caenorhabditis elegans)
- Translation factors - WP110 (Caenorhabditis elegans)
- Oxidation by cytochrome P450 - WP1077 (Bos taurus)
- Pentose phosphate pathway - WP1028 (Bos taurus)
- Ethanol effects on histone modifications - WP3996 (Homo sapiens)
- Cholesterol metabolism - WP5304 (Homo sapiens)
- Cholesterol metabolism with Bloch and Kandutsch-Russell pathways - WP4346 (Mus musculus)
- Mitochondrial long chain fatty acid beta-oxidation - WP989 (Bos taurus)
- Fatty acid oxidation - WP91 (Saccharomyces cerevisiae)
- Phospholipid biosynthesis - WP9 (Saccharomyces cerevisiae)
- Sudden infant death syndrome (SIDS) susceptibility pathways - WP706 (Homo sapiens)
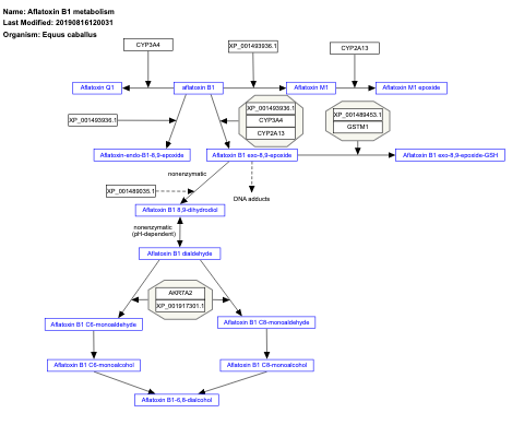
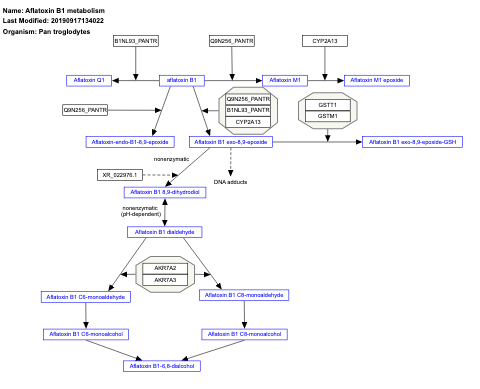
- Aflatoxin B1 metabolism - WP699 (Homo sapiens)
- Ureide biosynthesis - WP617 (Oryza sativa)
- Heme biosynthesis - WP561 (Homo sapiens)
- Extrafollicular and follicular B cell activation by SARS-CoV-2 - WP5218 (Homo sapiens)
- Roles of ceramides in development of insulin resistance - WP5181 (Homo sapiens)
- TCA cycle in senescence - WP5050 (Homo sapiens)
- Deregulation of renin-angiotensin system by SARS-CoV infection - WP4965 (Mus musculus)
- 16p11.2 distal deletion syndrome - WP4950 (Homo sapiens)
- 15q11.2 copy number variation syndrome - WP4940 (Homo sapiens)
- Neuroinflammation - WP4919 (Homo sapiens)
- 1q21.1 copy number variation syndrome - WP4905 (Homo sapiens)
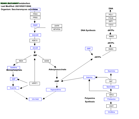
- Purine metabolism - WP4792 (Homo sapiens)
- Sphingolipid metabolism: integrated pathway - WP4726 (Homo sapiens)
- Omega-3 / omega-6 fatty acid synthesis - WP4723 (Homo sapiens)
- Eicosanoid metabolism via lipooxygenases (LOX) - WP4721 (Homo sapiens)
- Eicosanoid metabolism via cytochrome P450 monooxygenases pathway - WP4720 (Homo sapiens)
- Gamma-glutamyl cycle for the biosynthesis and degradation of glutathione, including diseases - WP4518 (Homo sapiens)
- Omega-3 / omega-6 fatty acid synthesis - WP4350 (Mus musculus)
- Eicosanoid metabolism via cytochrome P450 monooxygenases - WP4349 (Mus musculus)
- Eicosanoid metabolism via cyclooxygenases (COX) - WP4347 (Mus musculus)
- Glycerolipids and glycerophospholipids - WP4345 (Mus musculus)
- Sphingolipid metabolism overview - WP4344 (Mus musculus)
- miRNA role in immune response in sepsis - WP4329 (Homo sapiens)
- Methionine metabolism leading to sulfur amino acids and related disorders - WP4292 (Homo sapiens)
- Degradation pathway of sphingolipids, including diseases - WP4153 (Homo sapiens)
- Inflammatory response pathway - WP40 (Rattus norvegicus)
- Fatty acid beta-oxidation 1 - WP39 (Drosophila melanogaster)
- De novo biosynthesis of pyrimidine deoxyribonucleotides - WP36 (Saccharomyces cerevisiae)
- MECP2 and associated Rett syndrome - WP3584 (Homo sapiens)
- FTO obesity variant mechanism - WP3407 (Homo sapiens)
- Nod-like receptor (NLR) signaling pathway - WP288 (Homo sapiens)
- Pregnane X receptor pathway - WP2876 (Homo sapiens)
- Triglyceride biosynthesis - WP266 (Saccharomyces cerevisiae)
- Brassinolide biosynthetic pathway - WP2634 (Arabidopsis thaliana)
- Glial cell differentiation - WP2276 (Homo sapiens)
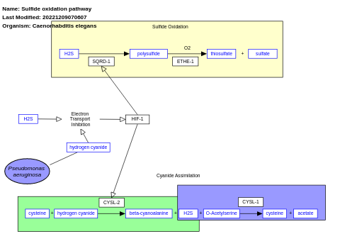
- Sulfide oxidation pathway - WP2235 (Caenorhabditis elegans)
- Heme biosynthesis - WP18 (Mus musculus)
- Eicosanoid synthesis - WP167 (Homo sapiens)
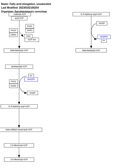
- Fatty acid elongation, unsaturated - WP16 (Saccharomyces cerevisiae)
- Selenium micronutrient network - WP15 (Homo sapiens)
- Fatty acid beta-oxidation - WP143 (Homo sapiens)
- Folic acid network - WP1311 (Rattus norvegicus)
- Retinol metabolism - WP1297 (Rattus norvegicus)
- Folic acid network - WP1273 (Mus musculus)
- Fatty acid beta-oxidation - WP1269 (Mus musculus)
- Retinol metabolism - WP1259 (Mus musculus)
- Sulfur amino acid biosynthesis - WP7 (Saccharomyces cerevisiae)
- Statin pathway - WP1 (Mus musculus)
- Triacylglyceride synthesis - WP782 (Gallus gallus)
- Dravet syndrome: Scn1a-A1783V point mutation model - WP5298 (Mus musculus)
- COVID-19 and endothelial cell senescence - WP5256 (Homo sapiens)
- Mitochondrial beta-oxidation - WP5241 (Homo sapiens)
- Lac-Phe pathway - WP5240 (Mus musculus)
- Lac-Phe pathway - WP5239 (Homo sapiens)
- Cholestasis - WP5238 (Homo sapiens)
- Serotonin reuptake inhibitor response - WP5237 (Daphnia magna)
- Bardet-Biedl syndrome - WP5234 (Homo sapiens)
- Arsenic metabolism and reactive oxygen species generation - WP5233 (Homo sapiens)
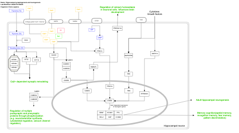
- Hippocampal synaptogenesis and neurogenesis - WP5231 (Homo sapiens)
- Glucose metabolism in triple-negative breast cancer cells - WP5211 (Homo sapiens)
- Dravet syndrome - WP5200 (Homo sapiens)
- Docosahexaenoic acid oxylipin metabolism - WP5154 (Homo sapiens)
- Perturbations to host-cell autophagy, induced by SARS-CoV-2 proteins - WP4936 (Homo sapiens)
- Arachidonate epoxygenase / epoxide hydrolase - WP1000 (Bos taurus)
- Copper homeostasis - WP3962 (Caenorhabditis elegans)
- Myometrial relaxation and contraction pathways - WP3276 (Bos taurus)
- Notch signaling pathway - WP29 (Mus musculus)
- SARS-CoV-2 mitochondrial chronic oxidative stress and endothelial dysfunction - WP5183 (Homo sapiens)
- COVID-19, thrombosis and anticoagulation - WP4927 (Homo sapiens)
- Vitamin D in inflammatory diseases - WP4482 (Homo sapiens)
- Acute viral myocarditis - WP4298 (Homo sapiens)
- T-cell antigen receptor (TCR) pathway during Staphylococcus aureus infection - WP3863 (Homo sapiens)
- TLR4 signaling and tolerance - WP3851 (Homo sapiens)
- Overview of nanoparticle effects - WP3287 (Homo sapiens)
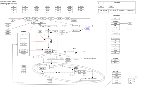
- PDGF pathway - WP2526 (Homo sapiens)
- Folate metabolism - WP176 (Homo sapiens)
- Vitamin B12 metabolism - WP1533 (Homo sapiens)
- Glyoxylate metabolism - WP5166 (Homo sapiens)
- Linoleic acid metabolism affected by SARS-CoV-2 - WP4853 (Homo sapiens)
- Inflammatory bowel disease signaling - WP5198 (Homo sapiens)
- Mitochondrial immune response to SARS-CoV-2 - WP5038 (Homo sapiens)
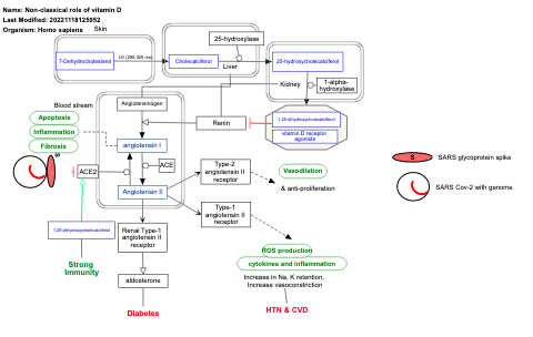
- Non-classical role of vitamin D - WP5133 (Homo sapiens)
- Th17 cell differentiation pathway - WP5130 (Homo sapiens)
- Steroid biosynthesis - WP1024 (Bos taurus)
- Type II interferon signaling - WP619 (Homo sapiens)
- Retinoblastoma gene in cancer - WP3206 (Bos taurus)
- Glycolysis and gluconeogenesis - WP1567 (Mycobacterium tuberculosis)
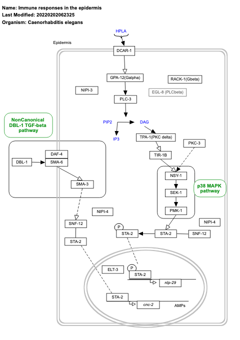
- Immune responses in the epidermis - WP2233 (Caenorhabditis elegans)
- Actin cytoskeleton regulation - WP1062 (Bos taurus)
- Nucleotide GPCRs - WP1042 (Bos taurus)
- FAS pathway and stress induction of HSP regulation - WP1019 (Bos taurus)
- Methionine de novo and salvage pathway - WP3580 (Homo sapiens)
- Selenium micronutrient network - WP3257 (Bos taurus)
- Blood clotting cascade - WP3251 (Bos taurus)
- Vitamin B12 metabolism - WP3193 (Bos taurus)
- Selenium micronutrient network - WP1310 (Rattus norvegicus)
- Selenium micronutrient network - WP1272 (Mus musculus)
- Folate metabolism - WP1075 (Bos taurus)
- Zinc homeostasis - WP3529 (Homo sapiens)
- Hair follicle development: cytodifferentiation - part 3 of 3 - WP2840 (Homo sapiens)
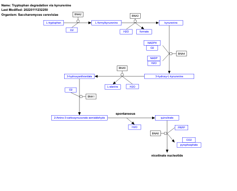
- Tryptophan degradation via kynurenine - WP452 (Saccharomyces cerevisiae)
- IL1 and megakaryocytes in obesity - WP2865 (Homo sapiens)
- Pluripotent stem cell differentiation pathway - WP2848 (Homo sapiens)
- Spinal cord injury - WP2431 (Homo sapiens)
- Cells and molecules involved in local acute inflammatory response - WP4493 (Homo sapiens)
- Hematopoietic stem cell gene regulation by GABP alpha/beta complex - WP3657 (Homo sapiens)
- MAPK pathway in congenital thyroid cancer - WP4928 (Homo sapiens)
- Downregulation of ACE2 by SARS-CoV-2 spike protein - WP4799 (Homo sapiens)
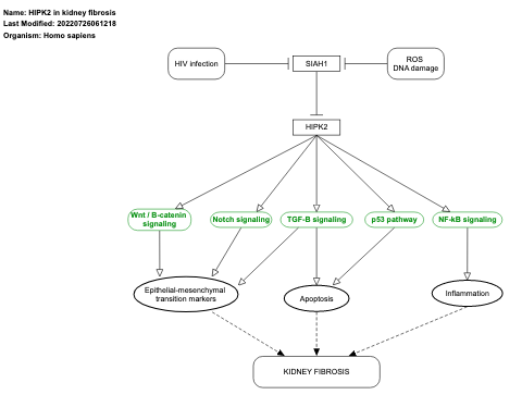
- HIPK2 in kidney fibrosis - WP4751 (Homo sapiens)
- Biogenic amine synthesis - WP125 (Drosophila melanogaster)
- SARS-CoV-2 replication organelle formation - WP5156 (Homo sapiens)
- DNA IR-damage and cellular response via ATR - WP4016 (Homo sapiens)
- 4-hydroxytamoxifen, dexamethasone, and retinoic acids regulation of p27 expression - WP3879 (Homo sapiens)
- TGF-beta signaling pathway - WP366 (Homo sapiens)
- TNF-alpha signaling pathway - WP231 (Homo sapiens)
- Pathogenesis of SARS-CoV-2 mediated by nsp9-nsp10 complex - WP4884 (Homo sapiens)
- Immune response to tuberculosis - WP4197 (Homo sapiens)
- Angiopoietin-like protein 8 regulatory pathway - WP3915 (Homo sapiens)
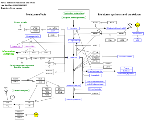
- Melatonin metabolism and effects - WP3298 (Homo sapiens)
- Aryl hydrocarbon receptor pathway - WP2873 (Homo sapiens)
- GDNF signaling - WP5143 (Homo sapiens)
- Renin-angiotensin-aldosterone system (RAAS) - WP4756 (Homo sapiens)
- SARS-CoV-2 and ACE2 receptor: molecular mechanisms - WP4883 (Homo sapiens)
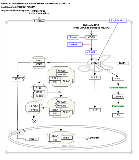
- STING pathway in Kawasaki-like disease and COVID-19 - WP4961 (Homo sapiens)
- Wnt signaling pathway - WP980 (Bos taurus)
- Wnt signaling pathway - WP539 (Mus musculus)
- GPR143 in melanocytes and retinal pigment epithelium cells - WP4941 (Homo sapiens)
- LDLRAD4 and what we know about it - WP4904 (Homo sapiens)
- Activation of NLRP3 inflammasome by SARS-CoV-2 - WP4876 (Homo sapiens)
- Hijack of ubiquitination by SARS-CoV-2 - WP4860 (Homo sapiens)
- SARS-CoV-2 and COVID-19 pathway - WP4846 (Homo sapiens)
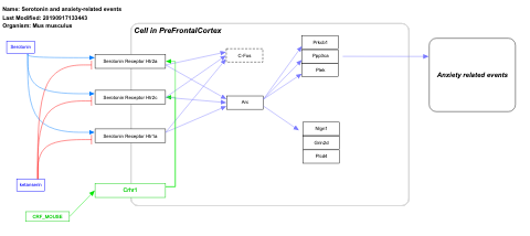
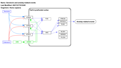
- Serotonin and anxiety-related events - WP3944 (Homo sapiens)
- Wnt signaling pathway - WP375 (Rattus norvegicus)
- BDNF pathway - WP2152 (Mus musculus)
- RAC1/PAK1/p38/MMP2 pathway - WP3303 (Homo sapiens)
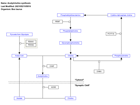
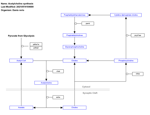
- Acetylcholine synthesis - WP528 (Homo sapiens)
- COVID-19 adverse outcome pathway - WP4891 (Homo sapiens)
- Ferroptosis - WP4313 (Homo sapiens)
- Drug induction of bile acid pathway - WP3253 (Bos taurus)
- Drug induction of bile acid pathway - WP2289 (Homo sapiens)
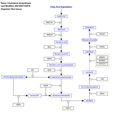
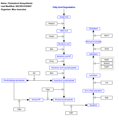
- Cholesterol biosynthesis pathway - WP197 (Homo sapiens)
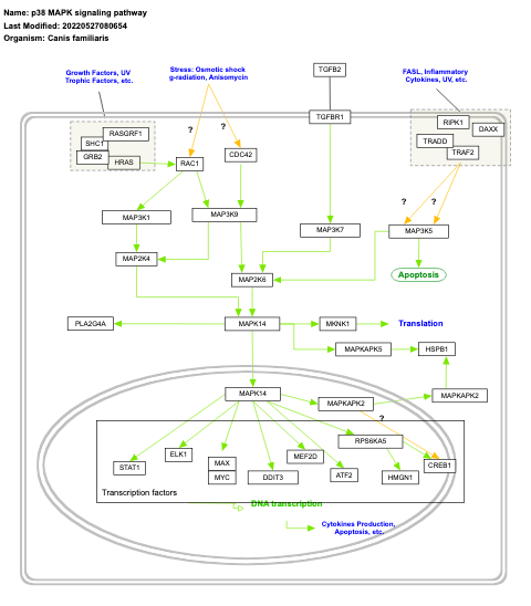
- MAPK signaling pathway - WP1114 (Canis familiaris)
- Cell cycle - WP1083 (Bos taurus)
- Triacylglyceride synthesis - WP1013 (Bos taurus)
- Wnt signaling pathway and pluripotency - WP1010 (Bos taurus)
- Leptin and adiponectin - WP683 (Mus musculus)
- Arginine biosynthesis - WP275 (Saccharomyces cerevisiae)
- Fibrin complement receptor 3 signaling pathway - WP5128 (Mus musculus)
- Neuroinflammation and glutamatergic signaling - WP5083 (Homo sapiens)
- Riboflavin and CoQ disorders - WP5037 (Homo sapiens)
- Ethylmalonic encephalopathy - WP5030 (Homo sapiens)
- Overlap between signal transduction pathways contributing to LMNA laminopathies - WP4879 (Homo sapiens)
- Kisspeptin/kisspeptin receptor system in the ovary - WP4871 (Homo sapiens)
- Influence of laminopathies on Wnt signaling - WP4844 (Homo sapiens)
- Thyroid hormones production and peripheral downstream signaling effects - WP4746 (Homo sapiens)
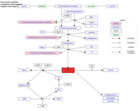
- Serine metabolism - WP4688 (Homo sapiens)
- Joubert syndrome - WP4656 (Homo sapiens)
- Urea cycle and associated pathways - WP4595 (Homo sapiens)
- Urea cycle and related diseases - WP4571 (Homo sapiens)
- Tyrosine metabolism and related disorders - WP4506 (Homo sapiens)
- Thiamine metabolic pathways - WP4297 (Homo sapiens)
- MTHFR deficiency - WP4288 (Homo sapiens)
- Vitamin B12 disorders - WP4271 (Homo sapiens)
- Krebs cycle disorders - WP4236 (Homo sapiens)
- Long-day flowering time pathway - WP622 (Arabidopsis thaliana)
- Cell differentiation - index - WP2029 (Homo sapiens)
- Burn wound healing - WP5055 (Homo sapiens)
- Mecp2 and associated Rett syndrome - WP2910 (Mus musculus)
- Spinal cord injury - WP2433 (Rattus norvegicus)
- Statin inhibition of cholesterol production - WP430 (Homo sapiens)
- nsp1 from SARS-CoV-2 inhibits translation initiation in the host cell - WP5027 (Homo sapiens)
- 22q11.2 copy number variation syndrome - WP4657 (Homo sapiens)
- Interactions of natural killer cells in pancreatic cancer - WP5092 (Homo sapiens)
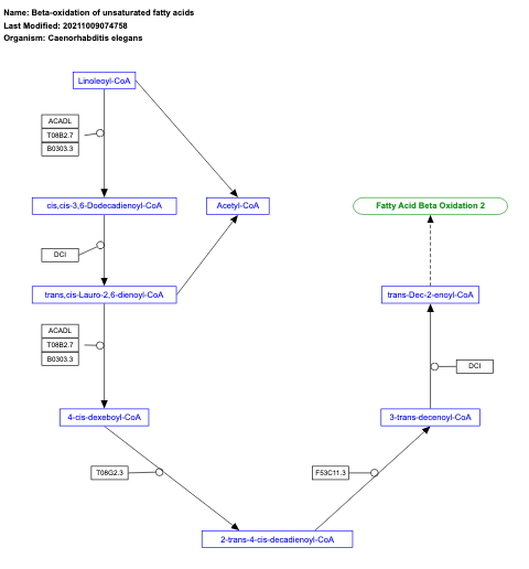
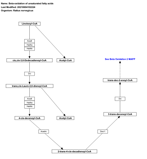
- Beta-oxidation of unsaturated fatty acids - WP471 (Caenorhabditis elegans)
- Mevalonate arm of cholesterol biosynthesis pathway with inhibitors - WP4189 (Homo sapiens)
- Trehalose degradation, low osmolarity - WP70 (Saccharomyces cerevisiae)
- Cerebral organic acidurias, including diseases - WP4519 (Homo sapiens)
- Effect of L-carnitine on metabolism - WP3992 (Danio rerio)
- Cori cycle - WP3114 (Bos taurus)
- Male infertility - WP4673 (Homo sapiens)
- Parkin-ubiquitin proteasomal system pathway - WP2359 (Homo sapiens)
- Vitamin D receptor pathway - WP2877 (Homo sapiens)
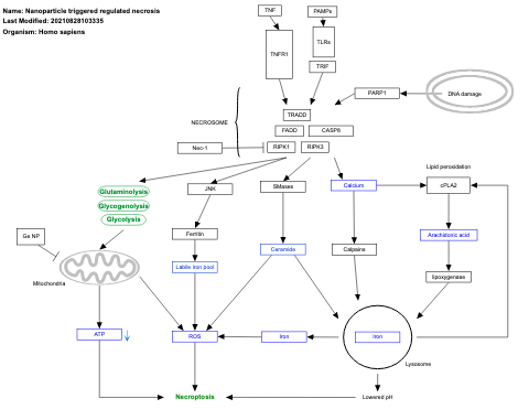
- Nanoparticle triggered regulated necrosis - WP2513 (Homo sapiens)
- Burn wound healing - WP5056 (Mus musculus)
- Prostaglandin signaling - WP5088 (Homo sapiens)
- Nod-like receptor (NLR) signaling pathway - WP799 (Gallus gallus)
- Nicotine metabolism in liver cells - WP1600 (Homo sapiens)
- Prostaglandin and leukotriene metabolism in senescence - WP5122 (Homo sapiens)
- Alzheimer's disease and miRNA effects - WP2059 (Homo sapiens)
- Gut-liver indole metabolism - WP3627 (Homo sapiens)
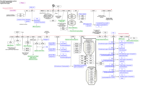
- Tryptophan metabolism - WP465 (Homo sapiens)
- Major receptors targeted by epinephrine and norepinephrine - WP4589 (Homo sapiens)
- Metabolism of alpha-linolenic acid - WP4586 (Homo sapiens)
- Biomarkers for pyrimidine metabolism disorders - WP4584 (Homo sapiens)
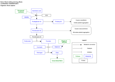
- Blood clotting and drug effects - WP4580 (Homo sapiens)
- Alternative pathway of fetal androgen synthesis - WP4524 (Homo sapiens)
- Glycosylation and related congenital defects - WP4521 (Homo sapiens)
- Molybdenum cofactor (Moco) biosynthesis - WP4507 (Homo sapiens)
- Cysteine and methionine catabolism - WP4504 (Homo sapiens)
- Role of carnosine in muscle contraction - WP4486 (Homo sapiens)
- Hereditary leiomyomatosis and renal cell carcinoma pathway - WP4206 (Homo sapiens)
- Metabolism of sphingolipids in ER and Golgi apparatus - WP4142 (Homo sapiens)
- Host-pathogen interaction of human coronaviruses - MAPK signaling - WP4877 (Homo sapiens)
- Melanoma - WP4685 (Homo sapiens)
- Rett syndrome causing genes - WP4312 (Homo sapiens)
- Oligodendrocyte specification and differentiation, leading to myelin components for CNS - WP4304 (Homo sapiens)
- Oxidation by cytochrome P450 - WP43 (Homo sapiens)
- Wnt signaling pathway and pluripotency - WP399 (Homo sapiens)
- One-carbon metabolism and related pathways - WP3940 (Homo sapiens)
- Primary focal segmental glomerulosclerosis (FSGS) - WP2572 (Homo sapiens)
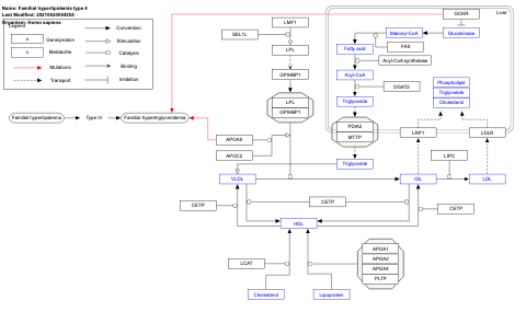
- Familial hyperlipidemia type 4 - WP5111 (Homo sapiens)
- Familial partial lipodystrophy - WP5102 (Homo sapiens)
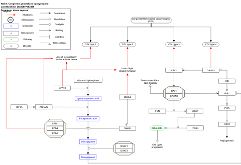
- Congenital generalized lipodystrophy - WP5101 (Homo sapiens)
- Ketogenesis and ketolysis - WP4742 (Homo sapiens)
- Vitamin D-sensitive calcium signaling in depression - WP4698 (Homo sapiens)
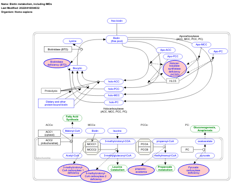
- Biotin metabolism, including IMDs - WP5031 (Homo sapiens)
- Urea cycle and metabolism of amino groups - WP497 (Homo sapiens)
- Steroid biosynthesis - WP496 (Homo sapiens)
- Host-pathogen interaction of human coronaviruses - interferon induction - WP4880 (Homo sapiens)
- Mammalian disorder of sexual development - WP4842 (Homo sapiens)
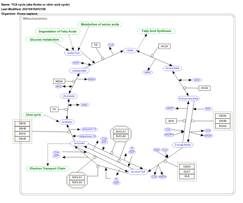
- TCA cycle (aka Krebs or citric acid cycle) - WP78 (Homo sapiens)
- Pathways of nucleic acid metabolism and innate immune sensing - WP4705 (Homo sapiens)
- EGF/EGFR signaling pathway - WP978 (Bos taurus)
- Genes associated with the development of rheumatoid arthritis - WP5033 (Homo sapiens)
- Distal convoluted tubule 1 (DCT1) cell - WP4183 (Mus musculus)
- NAD metabolism in oncogene-induced senescence and mitochondrial dysfunction-associated senescence - WP5046 (Homo sapiens)
- Endoplasmic reticulum stress response in coronavirus infection - WP4861 (Homo sapiens)
- Beta-oxidation of unsaturated fatty acids - WP418 (Rattus norvegicus)
- Fatty acid beta-oxidation 3 - WP25 (Drosophila melanogaster)
- Fatty acid beta-oxidation meta-pathway - WP209 (Caenorhabditis elegans)
- Complement system in neuronal development and plasticity - WP5090 (Homo sapiens)
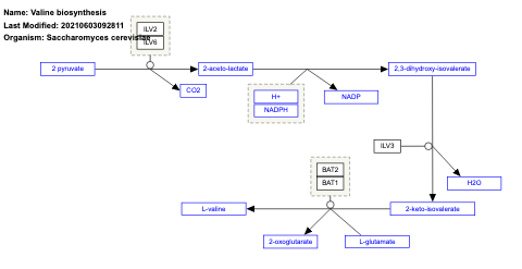
- Valine biosynthesis - WP2 (Saccharomyces cerevisiae)
- Cytokinin signaling - WP2944 (Arabidopsis thaliana)
- Polar auxin transport - WP2941 (Arabidopsis thaliana)
- Wnt signaling pathway - WP1135 (Canis familiaris)
- Metabolic reprogramming in colon cancer - WP4290 (Homo sapiens)
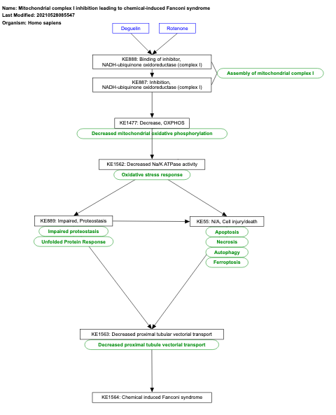
- Mitochondrial complex I inhibition leading to chemical-induced Fanconi syndrome - WP4944 (Homo sapiens)
- Ketone bodies synthesis and degradation - WP427 (Caenorhabditis elegans)
- Nodal signaling pathway - WP341 (Danio rerio)
- BMP signaling pathway - WP211 (Danio rerio)
- Fatty acid beta-oxidation 2 - WP148 (Caenorhabditis elegans)
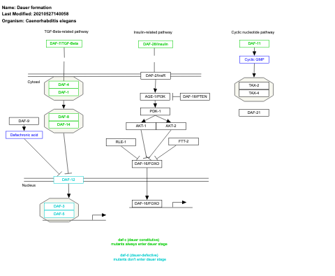
- Dauer formation - WP580 (Caenorhabditis elegans)
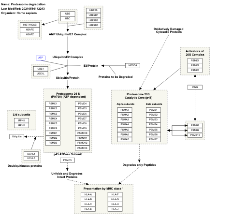
- Proteasome degradation - WP470 (Caenorhabditis elegans)
- Neurodegeneration with brain iron accumulation (NBIA) subtypes pathway - WP4577 (Homo sapiens)
- Mevalonate arm of cholesterol biosynthesis pathway - WP4190 (Homo sapiens)
- ERK1-ERK2 MAPK cascade - WP402 (Danio rerio)
- DNA IR-double strand breaks and cellular response via ATM - WP3959 (Homo sapiens)
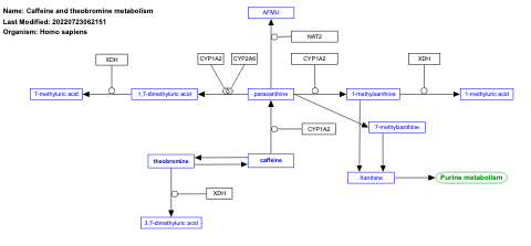
- Caffeine and theobromine metabolism - WP3633 (Homo sapiens)
- Lung fibrosis - WP3624 (Homo sapiens)
- Flavonoid pathway - WP3620 (Arabidopsis thaliana)
- Pentose phosphate pathway - WP312 (Caenorhabditis elegans)
- Differentiation of white and brown adipocyte - WP2895 (Homo sapiens)
- Mesodermal commitment pathway - WP2857 (Homo sapiens)
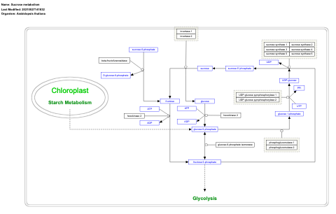
- Sucrose metabolism - WP2623 (Arabidopsis thaliana)
- Starch metabolism - WP2622 (Arabidopsis thaliana)
- ER stress-unfolded protein response (UPRer) - WP2578 (Caenorhabditis elegans)
- Apoptosis - WP254 (Homo sapiens)
- Histone modifications - WP2369 (Homo sapiens)
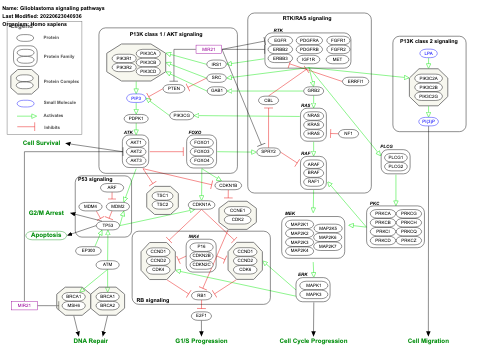
- Glioblastoma signaling pathways - WP2261 (Homo sapiens)
- Eukaryotic transcription initiation - WP177 (Drosophila melanogaster)
- miRNAs involved in DNA damage response - WP1545 (Homo sapiens)
- Angiogenesis - WP1539 (Homo sapiens)
- Vitamin D metabolism - WP1531 (Homo sapiens)
- FGF signaling pathway - WP152 (Danio rerio)
- Sphingolipid pathway - WP1422 (Homo sapiens)
- Cell division: first embryonic mitosis - WP1411 (Caenorhabditis elegans)
- Monoamine GPCRs - WP1389 (Danio rerio)
- Phase I biotransformations, non P450 - WP136 (Homo sapiens)
- Cholesterol biosynthesis - WP1070 (Bos taurus)
- Homologous recombination - WP1036 (Bos taurus)
- Deregulation of Rab and Rab effector genes in bladder cancer - WP3171 (Bos taurus)
- De novo biosynthesis of purine nucleotides - WP203 (Saccharomyces cerevisiae)
- Folate biosynthesis - WP2360 (Bacillus subtilis)
- Alpha 6 beta 4 signaling pathway - WP985 (Bos taurus)
- Wnt signaling pathway and pluripotency - WP723 (Mus musculus)
- Pentose phosphate pathway - WP63 (Mus musculus)
- Calcium regulation in cardiac cells - WP553 (Mus musculus)
- Osteoclast signaling - WP454 (Mus musculus)
- IL-2 signaling pathway - WP450 (Mus musculus)
- PDGFR-alpha and STMN1 cooperate to exacerbate cytotoxic effects of vinblastine - WP4398 (Mus musculus)
- TCA cycle - WP434 (Mus musculus)
- Eicosanoid lipid synthesis map - WP4335 (Mus musculus)
- Triacylglyceride synthesis - WP386 (Mus musculus)
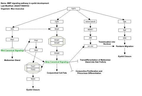
- BMP signaling pathway in eyelid development - WP3663 (Mus musculus)
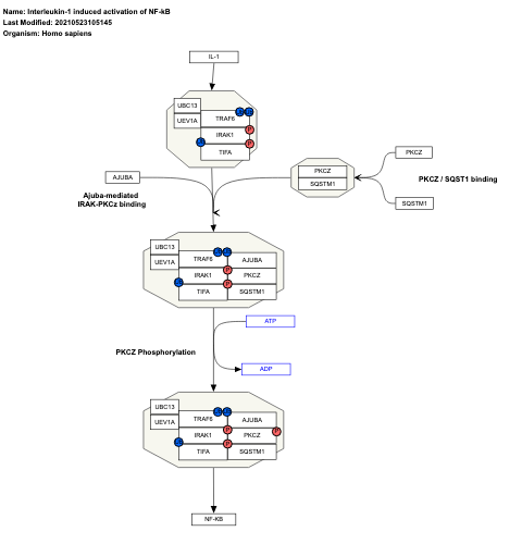
- Interleukin-1 induced activation of NF-kB - WP3656 (Homo sapiens)
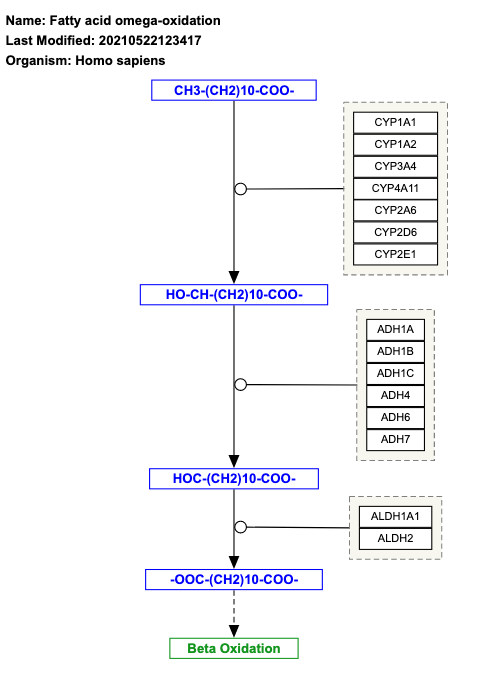
- Fatty acid omega-oxidation - WP33 (Mus musculus)
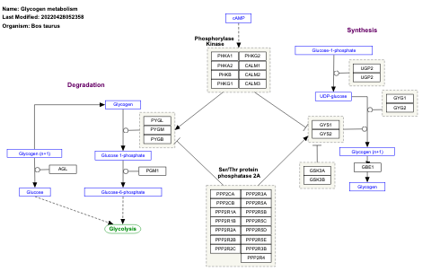
- Glycogen metabolism - WP317 (Mus musculus)
- Translation factors - WP307 (Mus musculus)
- Electron transport chain - WP295 (Mus musculus)
- Interleukin-1 (IL-1) structural pathway - WP2637 (Homo sapiens)
- Neural crest differentiation - WP2074 (Mus musculus)
- GPCRs, class A rhodopsin-like - WP189 (Mus musculus)
- Endochondral ossification - WP1270 (Mus musculus)
- SIDS susceptibility pathways - WP1266 (Mus musculus)
- Arachidonate epoxygenase / epoxide hydrolase - WP1250 (Mus musculus)
- Catalytic cycle of mammalian flavin-containing monooxygenases (FMOs) - WP688 (Homo sapiens)
- DNA mismatch repair - WP531 (Homo sapiens)
- GPCRs, class C metabotropic glutamate, pheromone - WP501 (Homo sapiens)
- DNA repair pathways, full network - WP4946 (Homo sapiens)
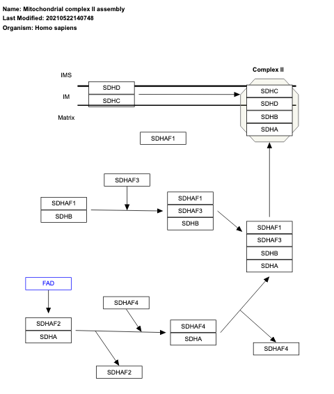
- Mitochondrial complex II assembly - WP4920 (Homo sapiens)
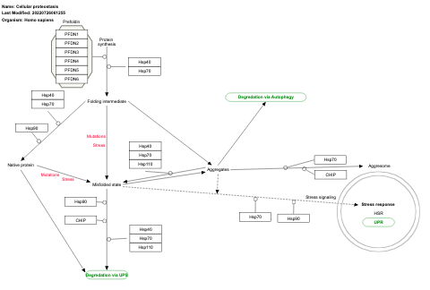
- Cellular proteostasis - WP4918 (Homo sapiens)
- Cholesterol biosynthesis with skeletal dysplasias - WP4804 (Homo sapiens)
- Autosomal recessive osteopetrosis pathways - WP4788 (Homo sapiens)
- Type I collagen synthesis in the context of osteogenesis imperfecta - WP4786 (Homo sapiens)
- Amino acid metabolism pathway excerpt: histidine catabolism extension - WP4661 (Homo sapiens)
- GPCRs, class A rhodopsin-like - WP455 (Homo sapiens)
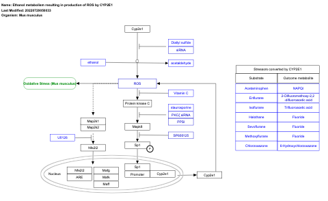
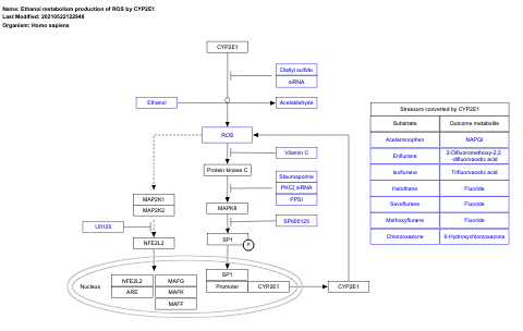
- Ethanol metabolism production of ROS by CYP2E1 - WP4269 (Homo sapiens)
- Acrylamide biotransformation and exposure biomarkers - WP4233 (Homo sapiens)
- NO/cGMP/PKG mediated neuroprotection - WP4008 (Homo sapiens)
- BMP signaling in eyelid development - WP3927 (Homo sapiens)
- ATM signaling in development and disease - WP3878 (Homo sapiens)
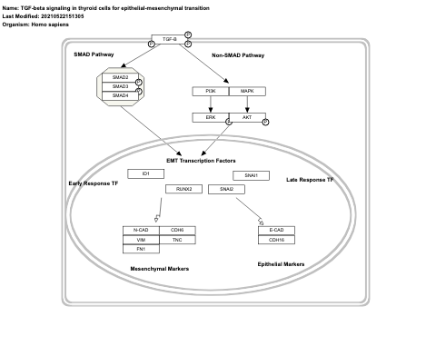
- TGF-beta signaling in thyroid cells for epithelial-mesenchymal transition - WP3859 (Homo sapiens)
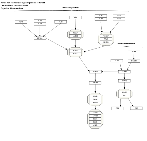
- Toll-like receptor signaling related to MyD88 - WP3858 (Homo sapiens)
- Physico-chemical features and toxicity-associated pathways - WP3680 (Homo sapiens)
- Cell-type dependent selectivity of CCK2R signaling - WP3679 (Homo sapiens)
- Tgif disruption of Shh signaling - WP3674 (Homo sapiens)
- lncRNA-mediated mechanisms of therapeutic resistance - WP3672 (Homo sapiens)
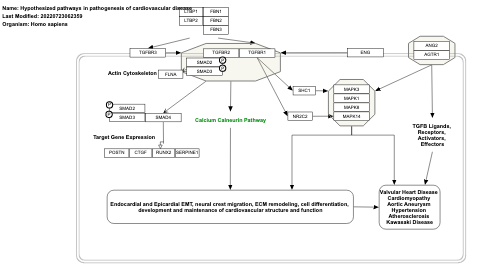
- Hypothesized pathways in pathogenesis of cardiovascular disease - WP3668 (Homo sapiens)
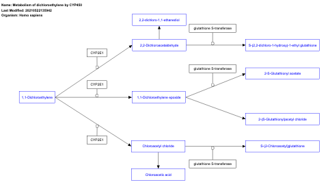
- Metabolism of dichloroethylene by CYP450 - WP3666 (Homo sapiens)
- Biochemical pathways: part I - WP3604 (Homo sapiens)
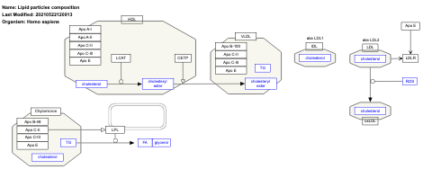
- Lipid particles composition - WP3601 (Homo sapiens)
- GPCRs, class B secretin-like - WP334 (Homo sapiens)
- Estrogen receptor pathway - WP2881 (Homo sapiens)
- Glucocorticoid receptor pathway - WP2880 (Homo sapiens)
- Constitutive androstane receptor pathway - WP2875 (Homo sapiens)
- Hair follicle development: organogenesis - part 2 of 3 - WP2839 (Homo sapiens)
- Felbamate metabolism - WP2816 (Homo sapiens)
- Cardiac hypertrophic response - WP2795 (Homo sapiens)
- Aripiprazole metabolic pathway - WP2640 (Homo sapiens)
- Sulindac metabolic pathway - WP2542 (Homo sapiens)
- Colchicine metabolic pathway - WP2536 (Homo sapiens)
- Diclofenac metabolic pathway - WP2491 (Homo sapiens)
- TCA cycle and deficiency of pyruvate dehydrogenase complex (PDHc) - WP2453 (Homo sapiens)
- Gastric cancer network 2 - WP2363 (Homo sapiens)
- Gastric cancer network 1 - WP2361 (Homo sapiens)
- Deregulation of Rab and Rab effector genes in bladder cancer - WP2291 (Homo sapiens)
- Endothelin pathways - WP2197 (Homo sapiens)
- Fatty acid omega-oxidation - WP206 (Homo sapiens)
- SRF and miRs in smooth muscle differentiation and proliferation - WP1991 (Homo sapiens)
- GPCRs, other - WP117 (Homo sapiens)
- Cytokines and inflammatory response - WP997 (Bos taurus)
- Prostaglandin synthesis and regulation - WP995 (Bos taurus)
- DNA replication - WP983 (Bos taurus)
- Nuclear receptors in lipid metabolism and toxicity - WP981 (Bos taurus)
- IL-9 signaling pathway - WP974 (Bos taurus)
- IL-2 signaling pathway - WP973 (Bos taurus)
- Small ligand GPCRs - WP971 (Bos taurus)
- Fatty acid omega-oxidation - WP970 (Bos taurus)
- IL-5 signaling pathway - WP968 (Bos taurus)
- Osteoblast signaling - WP956 (Pan troglodytes)
- Cholesterol biosynthesis - WP952 (Pan troglodytes)
- ACE inhibitor pathway - WP915 (Pan troglodytes)
- Ketone bodies synthesis and degradation - WP898 (Pan troglodytes)
- Cytokines and inflammatory response - WP879 (Pan troglodytes)
- T cell receptor and co-stimulatory signaling - WP3282 (Bos taurus)
- Neural crest differentiation - WP3273 (Bos taurus)
- Thyroxine (thyroid hormone) production - WP3237 (Bos taurus)
- TWEAK signaling pathway - WP3236 (Bos taurus)
- Thyroid stimulating hormone (TSH) signaling pathway - WP3227 (Bos taurus)
- Aryl hydrocarbon receptor - WP3226 (Bos taurus)
- Differentiation pathway - WP3223 (Bos taurus)
- ATM signaling pathway - WP3221 (Bos taurus)
- Cell differentiation - index - WP3202 (Bos taurus)
- PDGF pathway - WP3200 (Bos taurus)
- TSLP signaling pathway - WP3191 (Bos taurus)
- Spinal cord injury - WP3186 (Bos taurus)
- Nicotine metabolism - WP3185 (Bos taurus)
- Apoptosis modulation and signaling - WP3148 (Bos taurus)
- SIDS susceptibility pathways - WP3130 (Bos taurus)
- Polar auxin transport - WP2940 (Oryza sativa)
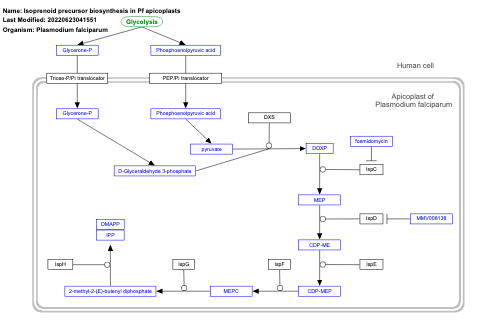
- Isoprenoid precursor biosynthesis in Pf apicoplasts - WP2918 (Plasmodium falciparum)
- IGF-1 signaling - WP2892 (Bos taurus)
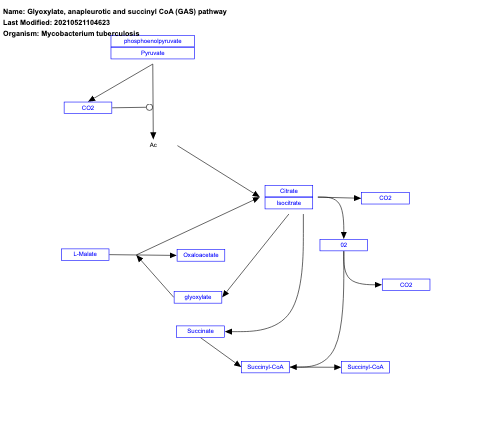
- Glyoxylate, anapleurotic and succinyl CoA (GAS) pathway - WP2638 (Mycobacterium tuberculosis)
- Transcription initiation by sigma factors - WP2564 (Mycobacterium tuberculosis)
- Escherichia coli K-12 peripherome - WP2472 (Escherichia coli)
- Momilactone biosynthesis - WP2209 (Oryza sativa)
- Beta-alanine biosynthesis - WP2207 (Oryza sativa)
- Carotenoid biosynthesis - WP2205 (Zea mays)
- Ganglio sphingolipid metabolism - WP1423 (Homo sapiens)
- Cholesterol biosynthesis - WP1186 (Canis familiaris)
- Statin pathway - WP1157 (Canis familiaris)
- ACE inhibitor pathway - WP1151 (Canis familiaris)
- Wnt signaling pathway and pluripotency - WP1129 (Canis familiaris)
- Electron transport chain - WP1119 (Canis familiaris)
- Cytokines and inflammatory response - WP1113 (Canis familiaris)
- IL-2 signaling pathway - WP1091 (Canis familiaris)
- Osteoblast signaling - WP1074 (Bos taurus)
- Glycogen metabolism - WP1073 (Bos taurus)
- Endochondral ossification - WP1065 (Bos taurus)
- Notch signaling pathway - WP1064 (Bos taurus)
- Complement and coagulation cascades - WP1056 (Bos taurus)
- IL-4 signaling pathway - WP1055 (Bos taurus)
- TGF-beta receptor signaling - WP1048 (Bos taurus)
- TGF-beta signaling pathway - WP1045 (Bos taurus)
- Statin pathway - WP1041 (Bos taurus)
- Acetylcholine synthesis - WP1034 (Bos taurus)
- ACE inhibitor pathway - WP1033 (Bos taurus)
- IL-3 signaling pathway - WP1031 (Bos taurus)
- Notch signaling pathway - WP1029 (Bos taurus)
- Glycolysis and gluconeogenesis - WP1027 (Bos taurus)
- B cell receptor signaling pathway - WP1025 (Bos taurus)
- Hedgehog signaling pathway - WP1022 (Bos taurus)
- Wnt signaling pathway - WP1016 (Bos taurus)
- Ketone bodies synthesis and degradation - WP1015 (Bos taurus)
- IL-7 signaling pathway - WP1012 (Bos taurus)
- Osteoclast signaling - WP1007 (Bos taurus)
- Electron transport chain - WP1002 (Bos taurus)
- De novo biosynthesis of pyrimidine ribonucleotides - WP92 (Saccharomyces cerevisiae)
- NAD biosynthesis - WP84 (Saccharomyces cerevisiae)
- Pentose phosphate pathway 2 - WP670 (Saccharomyces cerevisiae)
- Asparagine biosynthesis - WP67 (Saccharomyces cerevisiae)
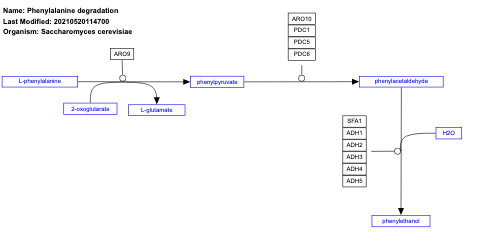
- Phenylalanine degradation - WP573 (Saccharomyces cerevisiae)
- De novo NAD biosynthesis - WP541 (Saccharomyces cerevisiae)
- Tyrosine biosynthesis - WP538 (Saccharomyces cerevisiae)
- Glycolysis and gluconeogenesis - WP515 (Saccharomyces cerevisiae)
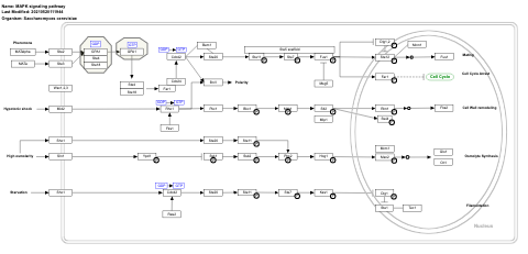
- MAPK signaling pathway - WP510 (Saccharomyces cerevisiae)
- Glycogen catabolism - WP478 (Saccharomyces cerevisiae)
- Purine fermentation - WP463 (Saccharomyces cerevisiae)
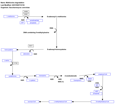
- Methionine degradation - WP46 (Saccharomyces cerevisiae)
- Serine biosynthesis - WP459 (Saccharomyces cerevisiae)
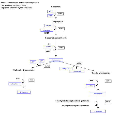
- Threonine and methionine biosynthesis - WP423 (Saccharomyces cerevisiae)
- Histidine, purine, and pyrimidine superpathway - WP416 (Saccharomyces cerevisiae)
- Cell cycle and cell division - WP414 (Saccharomyces cerevisiae)
- Trehalose anabolism - WP398 (Saccharomyces cerevisiae)
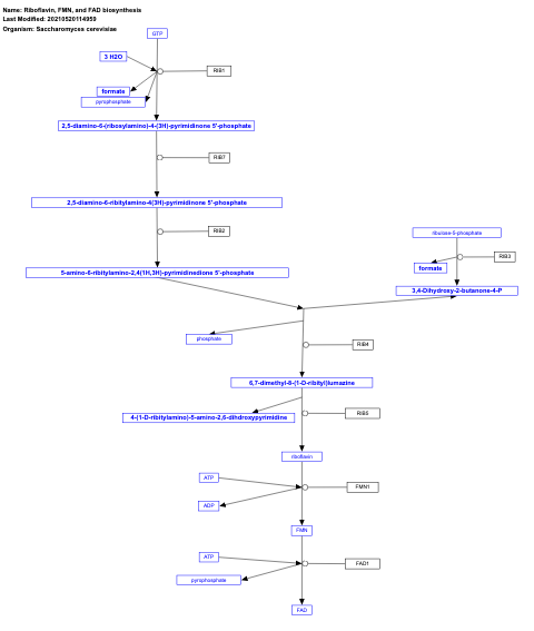
- Riboflavin, FMN, and FAD biosynthesis - WP381 (Saccharomyces cerevisiae)
- Fatty acid elongation, saturated - WP380 (Saccharomyces cerevisiae)
- Pentose pathway, non-oxidative branch - WP379 (Saccharomyces cerevisiae)
- Sphingolipid metabolism - WP370 (Saccharomyces cerevisiae)
- Pentose phosphate pathway - WP369 (Saccharomyces cerevisiae)
- Isoleucine and valine biosynthesis - WP359 (Saccharomyces cerevisiae)
- Leucine degradation - WP354 (Saccharomyces cerevisiae)
- Protein modifications - WP346 (Saccharomyces cerevisiae)
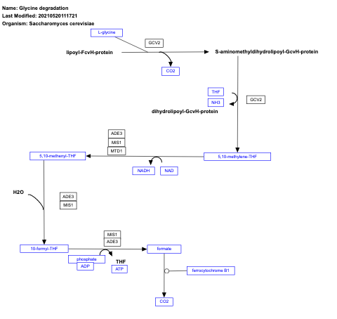
- Glycine degradation - WP345 (Saccharomyces cerevisiae)
- Threonine biosynthesis - WP331 (Saccharomyces cerevisiae)
- Allantoin degradation - WP328 (Saccharomyces cerevisiae)
- Nucleotide metabolism - WP321 (Saccharomyces cerevisiae)
- Tryptophan degradation - WP301 (Saccharomyces cerevisiae)
- TCA cycle - detailed - WP296 (Saccharomyces cerevisiae)
- Polyamine biosynthesis - WP290 (Saccharomyces cerevisiae)
- Upiquinone Q prenylation - WP287 (Saccharomyces cerevisiae)
- Phenylalanine, tyrosine, and tryptophan biosynthesis - WP27 (Saccharomyces cerevisiae)
- Starch and cellulose biosynthesis - WP257 (Saccharomyces cerevisiae)
- Aerobic glycerol catabolism - WP224 (Saccharomyces cerevisiae)
- Ribose and deoxyribose phosphate metabolism - WP220 (Saccharomyces cerevisiae)
- Serine and glycine biosynthesis - WP218 (Saccharomyces cerevisiae)
- Isoleucine, leucine, and valine biosynthesis - WP198 (Saccharomyces cerevisiae)
- Glutathione biosynthesis - WP196 (Saccharomyces cerevisiae)
- Phenylalanine biosynthesis - WP194 (Saccharomyces cerevisiae)
- Glutamate biosynthesis superpathway - WP191 (Saccharomyces cerevisiae)
- P-cymene degradation - WP181 (Saccharomyces cerevisiae)
- Leucine biosynthesis - WP180 (Saccharomyces cerevisiae)
- Isoleucine degradation - WP178 (Saccharomyces cerevisiae)
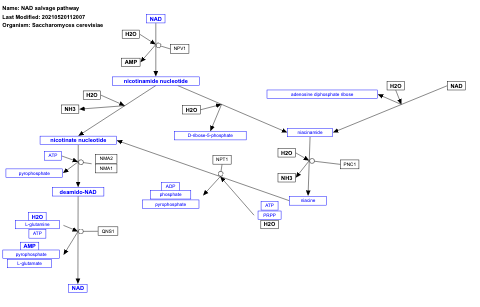
- NAD salvage pathway - WP171 (Saccharomyces cerevisiae)
- Tryptophan biosynthesis - WP165 (Saccharomyces cerevisiae)
- UDP-N-acetylgalactosamine biosynthesis - WP159 (Saccharomyces cerevisiae)
- Fatty acid biosynthesis, initial steps - WP137 (Saccharomyces cerevisiae)
- Cholesterol biosynthesis - WP132 (Saccharomyces cerevisiae)
- DNA replication - WP13 (Saccharomyces cerevisiae)
- Homocysteine and cysteine interconversion - WP128 (Saccharomyces cerevisiae)
- Principal pathways of carbon metabolism - WP112 (Saccharomyces cerevisiae)
- UDP-glucose conversion - WP109 (Saccharomyces cerevisiae)
- mRNA processing - WP793 (Gallus gallus)
- Wnt signaling pathway - WP785 (Gallus gallus)
- MAPK signaling pathway - WP769 (Gallus gallus)
- Mitochondrial long chain fatty acid beta-oxidation - WP763 (Gallus gallus)
- Triacylglycerol biosynthesis - WP627 (Arabidopsis thaliana)
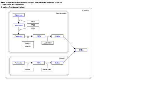
- Biosynthesis of gamma-aminobutyric acid (GABA) by polyamine oxidation - WP4232 (Arabidopsis thaliana)
- Genetic interactions between sugar and hormone signaling - WP3661 (Arabidopsis thaliana)
- TCA cycle (Krebs cycle) - WP2624 (Arabidopsis thaliana)
- Chlorophyll b degradation - WP2230 (Arabidopsis thaliana)
- Flower development: initiation - WP2108 (Arabidopsis thaliana)
- Heme biosynthesis - WP1221 (Anopheles gambiae)
- Glycogen metabolism - WP835 (Gallus gallus)
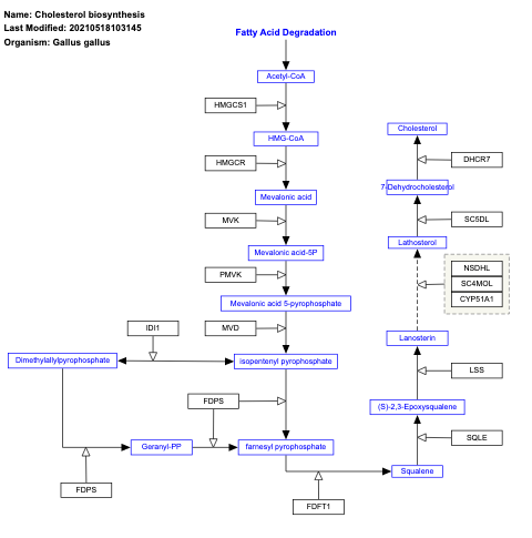
- Cholesterol biosynthesis - WP833 (Gallus gallus)
- Calcium regulation in cardiac cells - WP808 (Gallus gallus)
- ACE inhibitor pathway - WP801 (Gallus gallus)
- FAS pathway and stress induction of HSP regulation - WP788 (Gallus gallus)
- Polyol pathway - WP690 (Homo sapiens)
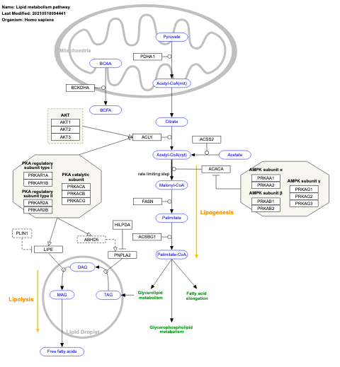
- Lipid metabolism pathway - WP3965 (Homo sapiens)
- GPR40 pathway - WP3958 (Homo sapiens)
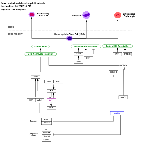
- Imatinib and chronic myeloid leukemia - WP3640 (Homo sapiens)
- Ketone bodies synthesis and degradation - WP311 (Homo sapiens)
- T cell receptor and co-stimulatory signaling - WP2583 (Homo sapiens)
- NAD biosynthesis II (from tryptophan) - WP2485 (Homo sapiens)
- Synaptic vesicle pathway - WP2267 (Homo sapiens)
- Neural crest differentiation - WP2064 (Homo sapiens)
- Thyroxine (thyroid hormone) production - WP1981 (Homo sapiens)
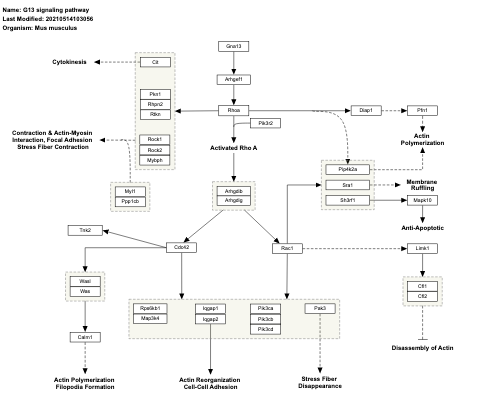
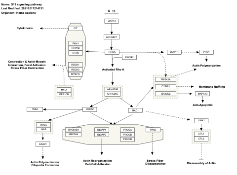
- G13 signaling pathway - WP524 (Homo sapiens)
- Endochondral ossification - WP474 (Homo sapiens)
- DNA replication - WP466 (Homo sapiens)
- Wnt signaling pathway - WP97 (Drosophila melanogaster)
- FAS pathway and stress induction of HSP regulation - WP902 (Pan troglodytes)
- Heme biosynthesis - WP86 (Rattus norvegicus)
- Steroid biosynthesis - WP66 (Rattus norvegicus)
- IL-2 signaling pathway - WP569 (Rattus norvegicus)
- ACE inhibitor pathway - WP557 (Rattus norvegicus)
- Complement and coagulation cascades - WP547 (Rattus norvegicus)
- Translation factors - WP537 (Drosophila melanogaster)
- Mitochondrial unfolded-protein response - WP525 (Caenorhabditis elegans)
- Hedgehog signaling pathway - WP492 (Drosophila melanogaster)
- Osteoclast - WP489 (Rattus norvegicus)
- Apoptosis modulation by HSP70 - WP487 (Rattus norvegicus)
- Oxidative damage response - WP3941 (Homo sapiens)
- Amino acid metabolism - WP3925 (Homo sapiens)
- Lipid droplet metabolism - WP3901 (Rattus norvegicus)
- Thick ascending limb transporters - WP3882 (Rattus norvegicus)
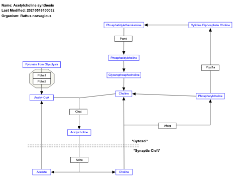
- Acetylcholine synthesis - WP360 (Rattus norvegicus)
- IL-1 signaling pathway - WP355 (Rattus norvegicus)
- Regulation of actin cytoskeleton - WP351 (Rattus norvegicus)
- TCA cycle - WP347 (Rattus norvegicus)
- Glucocorticoid metabolism - WP305 (Rattus norvegicus)
- Proteasome degradation - WP302 (Rattus norvegicus)
- Heme biosynthesis - WP269 (Drosophila melanogaster)
- Chicken limb development - WP2587 (Gallus gallus)
- Sulindac metabolic pathway - WP2541 (Rattus norvegicus)
- Notch signaling pathway - WP208 (Drosophila melanogaster)
- Focal adhesion - WP188 (Rattus norvegicus)
- Proteasome degradation - WP183 (Homo sapiens)
- Small ligand GPCRs - WP161 (Rattus norvegicus)
- Proteasome degradation - WP158 (Saccharomyces cerevisiae)
- Statin pathway - WP145 (Rattus norvegicus)
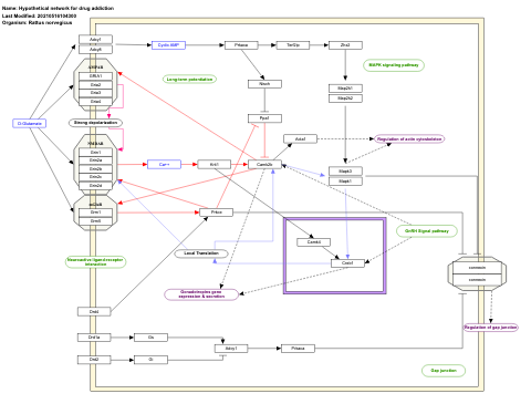
- Hypothetical network for drug addiction - WP1281 (Rattus norvegicus)
- FAS pathway and stress induction of HSP regulation - WP1138 (Canis familiaris)
- Apoptosis modulation by HSP70 - WP1082 (Bos taurus)
- DNA replication - WP565 (Drosophila melanogaster)
- PPAR signaling pathway - WP4020 (Danio rerio)
- Non-canonical Wnt pathway - WP215 (Danio rerio)
- Glycogen metabolism - WP1388 (Danio rerio)
- Glycolysis and gluconeogenesis - WP1356 (Danio rerio)
- MAPK signaling pathway - WP998 (Bos taurus)
- p38 MAPK signaling pathway - WP918 (Pan troglodytes)
- MAPK signaling pathway - WP880 (Pan troglodytes)
- p38 MAPK signaling pathway - WP803 (Gallus gallus)
- Monoamine transport - WP727 (Homo sapiens)
- Amino acid metabolism - WP662 (Mus musculus)
- Leptin-insulin signaling overlap - WP578 (Mus musculus)
- Exercise-induced circadian regulation - WP562 (Danio rerio)
- Synthesis and degradation of ketone bodies - WP543 (Mus musculus)
- Acetylcholine synthesis - WP476 (Danio rerio)
- ACE inhibitor pathway - WP468 (Danio rerio)
- ACE inhibitor pathway - WP396 (Mus musculus)
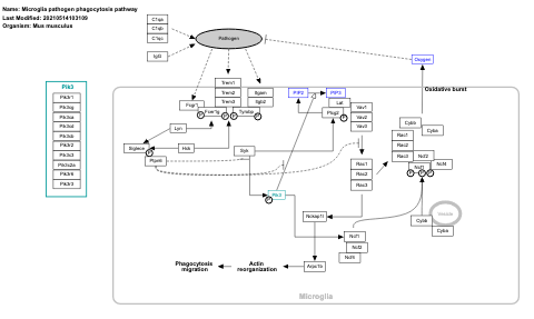
- Microglia pathogen phagocytosis pathway - WP3626 (Mus musculus)
- MAPK signaling pathway - WP358 (Rattus norvegicus)
- Target of rapamycin (TOR) signaling - WP3256 (Bos taurus)
- G13 signaling pathway - WP298 (Mus musculus)
- p38 Mapk signaling pathway - WP294 (Rattus norvegicus)
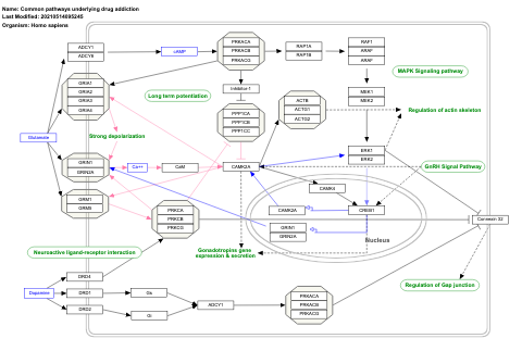
- Common pathways underlying drug addiction - WP2636 (Homo sapiens)
- ATM signaling pathway - WP2516 (Homo sapiens)
- Spinal cord injury - WP2432 (Mus musculus)
- Cytokines and inflammatory response - WP222 (Mus musculus)
- Glycolysis and gluconeogenesis - WP157 (Mus musculus)
- Biogenic amine synthesis - WP154 (Danio rerio)
- Cholesterol biosynthesis - WP1387 (Danio rerio)
- Electron transport chain - WP1339 (Danio rerio)
- p38 MAPK signaling pathway - WP1154 (Canis familiaris)
- Cholesterol biosynthesis - WP103 (Mus musculus)
- MAPK signaling pathway - WP1337 (Danio rerio)
- Ectoderm differentiation - WP2858 (Homo sapiens)
- Focal adhesion - WP85 (Mus musculus)
- MAPK cascade - WP422 (Homo sapiens)
- Novel Jun-Dmp1 pathway - WP3654 (Mus musculus)
- Hepatitis C and hepatocellular carcinoma - WP3646 (Homo sapiens)
- p38 Mapk signaling pathway - WP350 (Mus musculus)
- ESC pluripotency pathways - WP339 (Mus musculus)
- Focal adhesion: PI3K-Akt-mTOR signaling pathway - WP2841 (Mus musculus)
- Mapk cascade - WP251 (Mus musculus)
- FOXA2 pathway - WP5066 (Homo sapiens)
- Bile acids synthesis and enterohepatic circulation - WP4389 (Homo sapiens)
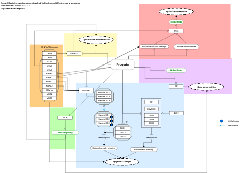
- Effect of progerin on genes involved in Hutchinson-Gilford progeria syndrome - WP4320 (Homo sapiens)
- Regulation of apoptosis by parathyroid hormone-related protein - WP3872 (Homo sapiens)
- Renin-angiotensin system - WP376 (Rattus norvegicus)
- Insulin signaling in adipocytes (diabetic condition) - WP3635 (Homo sapiens)
- Insulin signaling in adipocytes (normal condition) - WP3634 (Homo sapiens)
- Tyrobp causal network in microglia - WP3625 (Mus musculus)
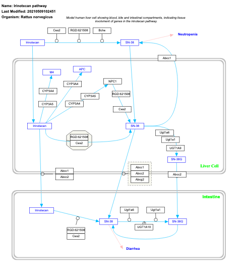
- Irinotecan pathway - WP229 (Homo sapiens)
- Irinotecan pathway - WP124 (Rattus norvegicus)
- Irinotecan pathway - WP1080 (Bos taurus)
- Glutathione and one-carbon metabolism - WP730 (Mus musculus)
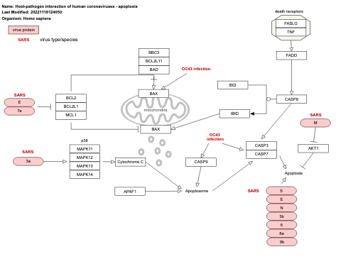
- Host-pathogen interaction of human coronaviruses - apoptosis - WP4864 (Homo sapiens)
- Host-pathogen interaction of human coronaviruses - autophagy - WP4863 (Homo sapiens)
- Aspirin and miRNAs - WP4707 (Homo sapiens)
- One-carbon metabolism - WP435 (Mus musculus)
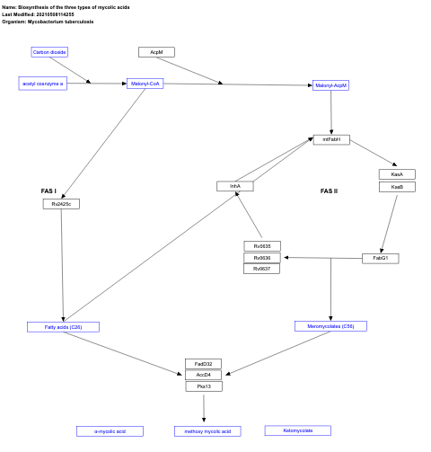
- Biosynthesis of the three types of mycolic acids - WP4198 (Mycobacterium tuberculosis)
- Metabolism overview - WP3602 (Homo sapiens)
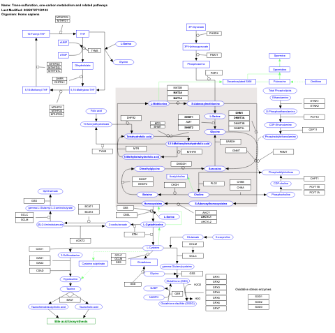
- Trans-sulfuration, one-carbon metabolism and related pathways - WP2525 (Homo sapiens)
- Retinoblastoma gene in cancer - WP2446 (Homo sapiens)
- One-carbon metabolism and related pathways - WP1770 (Mus musculus)
- One-carbon metabolism - WP1355 (Danio rerio)
- Lactose degradation and galactose metabolism - WP546 (Saccharomyces cerevisiae)
- Disruption of postsynaptic signaling by CNV - WP4875 (Homo sapiens)
- PI3K/AKT/mTOR - vitamin D3 signaling - WP4141 (Homo sapiens)
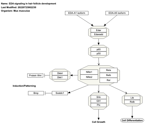
- EDA signaling in hair follicle development - WP3930 (Homo sapiens)
- Nanomaterial-induced inflammasome activation - WP3890 (Homo sapiens)
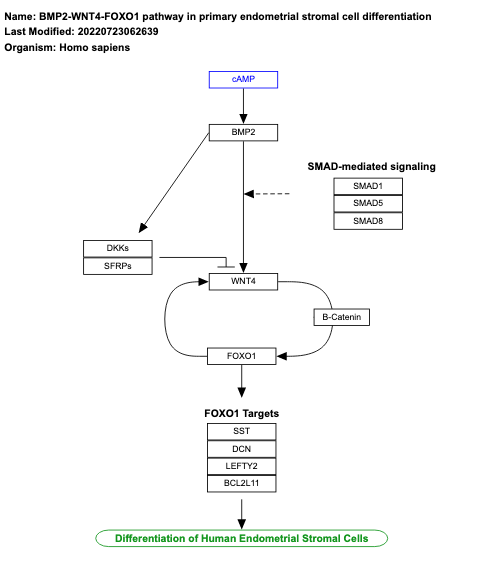
- BMP2-WNT4-FOXO1 pathway in primary endometrial stromal cell differentiation - WP3876 (Homo sapiens)
- Dysregulated miRNA targeting in insulin/PI3K-AKT signaling - WP3855 (Mus musculus)
- MAPK and NFkB signaling pathways inhibited by Yersinia YopJ - WP3849 (Homo sapiens)
- Canonical and non-canonical Notch signaling - WP3845 (Homo sapiens)
- EDA signaling in hair follicle development - WP3652 (Mus musculus)
- Pathways affected in adenoid cystic carcinoma - WP3651 (Homo sapiens)
- Wnt myofibroblastic activation of hepatic stellate cells - WP3649 (Rattus norvegicus)
- Farnesoid X receptor pathway - WP2879 (Homo sapiens)
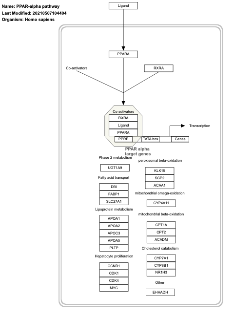
- PPAR-alpha pathway - WP2878 (Homo sapiens)
- Liver X receptor pathway - WP2874 (Homo sapiens)
- Endoderm differentiation - WP2853 (Homo sapiens)
- Alzheimer's disease - WP2075 (Mus musculus)
- Sterol regulatory element-binding proteins (SREBP) signaling - WP1982 (Homo sapiens)
- Nuclear receptors - WP170 (Homo sapiens)
- TNF-alpha signaling pathway - WP1047 (Bos taurus)
- Peptidoglycan cytoplasmic synthesis and recycling pathways - WP5060 (Escherichia coli)
- Leptin signaling pathway - WP3274 (Bos taurus)
- IL-1 signaling pathway - WP3271 (Bos taurus)
- FSH signaling pathway - WP3158 (Bos taurus)
- Androgen receptor signaling pathway - WP1014 (Bos taurus)
- Kit receptor signaling pathway - WP1004 (Bos taurus)
- Androgen receptor signaling pathway - WP1133 (Canis familiaris)
- ID signaling pathway - WP1052 (Bos taurus)
- Androgen receptor signaling pathway - WP897 (Pan troglodytes)
- SARS coronavirus and innate immunity - WP4912 (Homo sapiens)
- IL-6 signaling pathway - WP976 (Bos taurus)
- 15q13.3 copy number variation syndrome - WP4942 (Homo sapiens)
- 3q29 copy number variation syndrome - WP4906 (Homo sapiens)
- Butyrate-induced histone acetylation - WP3249 (Bos taurus)
- Amyotrophic lateral sclerosis (ALS) - WP3243 (Bos taurus)
- Wnt Signaling Pathway and Pluripotency - WP1344 (Danio rerio)
- Gastric acid production - WP2596 (Homo sapiens)
- Alanine and aspartate metabolism - WP240 (Mus musculus)
- Monoamine GPCRs - WP1076 (Bos taurus)
- Toll-like receptor signaling pathway - WP1067 (Bos taurus)
- Peptide GPCRs - WP1001 (Bos taurus)
- Histidine metabolism - WP1581 (Mycobacterium tuberculosis)
- Cholesterol metabolism - WP632 (Rattus norvegicus)
- Sulfate assimilation and copper detoxification - WP4173 (Saccharomyces cerevisiae)
- Lung fibrosis - WP3632 (Mus musculus)
- Amyotrophic lateral sclerosis (ALS) - WP2447 (Homo sapiens)
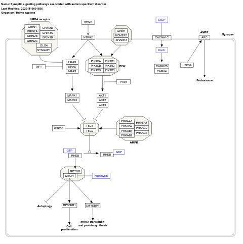
- Synaptic signaling pathways associated with autism spectrum disorder - WP4539 (Homo sapiens)
- Unfolded protein response - WP4925 (Homo sapiens)
- p53 transcriptional gene network - WP4963 (Homo sapiens)
- Phosphoinositides metabolism - WP4971 (Homo sapiens)
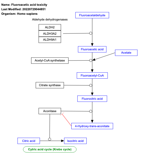
- Fluoroacetic acid toxicity - WP4966 (Homo sapiens)
- Pilocytic astrocytoma - WP2253 (Homo sapiens)
- Proteoglycan biosynthesis - WP4784 (Homo sapiens)
- RuMP cycle, oxidative branch of the pentose phosphate pathway and formaldehyde assimilation - WP332 (Saccharomyces cerevisiae)
- Nutrient control of ribosomal gene expression - WP2869 (Saccharomyces cerevisiae)
- Acetate mediated promotion of metabolic syndrome - WP3650 (Rattus norvegicus)
- Nanoparticle-mediated activation of receptor signaling - WP2643 (Homo sapiens)
- Nanomaterial induced apoptosis - WP2507 (Homo sapiens)
- Purinergic signaling - WP4900 (Homo sapiens)
- Peroxiredoxin 2 induced ovarian failure - WP4873 (Homo sapiens)
- Regucalcin in proximal tubule epithelial kidney cells - WP4838 (Homo sapiens)
- Peroxiredoxin 2 induced ovarian failure - WP4835 (Mus musculus)
- Glycosaminoglycan degradation - WP4815 (Homo sapiens)
- Nuclear receptors in lipid metabolism and toxicity - WP863 (Pan troglodytes)
- Nuclear receptors in lipid metabolism and toxicity - WP755 (Gallus gallus)
- Ptf1a related regulatory pathway - WP201 (Mus musculus)
- Deoxyribose phosphate metabolism - WP228 (Saccharomyces cerevisiae)
- PKC-gamma calcium signaling pathway in ataxia - WP4760 (Homo sapiens)
- Tumor suppressor activity of SMARCB1 - WP4204 (Homo sapiens)
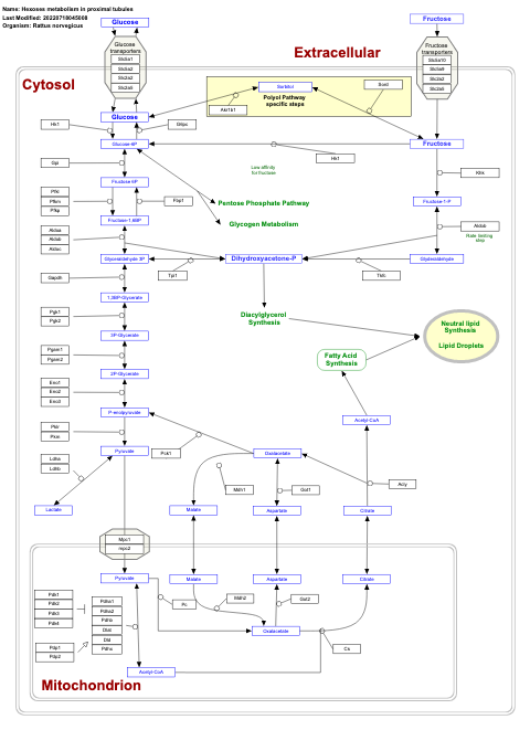
- Hexoses metabolism in proximal tubules - WP3916 (Rattus norvegicus)
- Lipids measured in liver metastasis from breast cancer - WP4627 (Mus musculus)
- Cancer immunotherapy by CTLA4 blockade - WP4582 (Homo sapiens)
- Model for regulation of MSMP expression in cancer cells and its proangiogenic role in ovarian tumors - WP4397 (Homo sapiens)
- miRNA regulation of p53 pathway in prostate cancer - WP3982 (Homo sapiens)
- miRNA regulation of prostate cancer signaling pathways - WP3981 (Homo sapiens)
- RIOK1 and RIOK2 in EGFR- and PI3K-mediated tumorigenesis - WP3873 (Drosophila melanogaster)
- Relationship between inflammation, COX-2 and EGFR - WP4483 (Homo sapiens)
- Catalytic cycle of mammalian FMOs - WP3281 (Bos taurus)
- Vanillin and isovanillin metabolism - WP4501 (Rattus norvegicus)
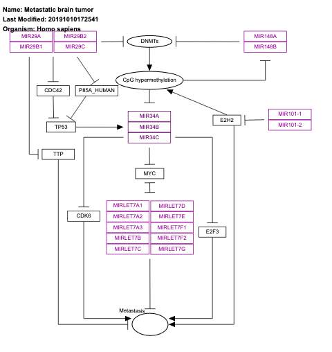
- Metastatic brain tumor - WP2249 (Homo sapiens)
- Control of immune tolerance by vasoactive intestinal peptide - WP4484 (Homo sapiens)
- Monoamine GPCRs - WP957 (Pan troglodytes)
- Aflatoxin B1 metabolism - WP925 (Pan troglodytes)
- Estrogen metabolism - WP697 (Homo sapiens)
- Oxidative phosphorylation - WP623 (Homo sapiens)
- Monoamine GPCRs - WP570 (Mus musculus)
- Biomarkers for urea cycle disorders - WP4583 (Homo sapiens)
- Nuclear receptors in lipid metabolism and toxicity - WP431 (Mus musculus)
- Ethanol metabolism resulting in production of ROS by CYP2E1 - WP4268 (Rattus norvegicus)
- Ethanol metabolism resulting in production of ROS by CYP2E1 - WP4265 (Mus musculus)
- Phosphodiesterases in neuronal function - WP4222 (Homo sapiens)
- Angiotensin II signaling (acute) in thick ascending limbs - WP3887 (Rattus norvegicus)
- Cytosine methylation - WP3585 (Homo sapiens)
- Alanine and aspartate metabolism - WP3262 (Bos taurus)
- Interferon type I signaling pathways - WP3213 (Bos taurus)
- Glutathione metabolism - WP3207 (Bos taurus)
- Gonadotropin-releasing hormone (GnRH) signaling - WP2901 (Bos taurus)
- Oxytocin signaling - WP2889 (Homo sapiens)
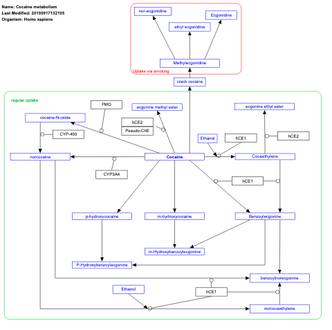
- Cocaine metabolism - WP2826 (Homo sapiens)
- Monoamine GPCRs - WP276 (Rattus norvegicus)
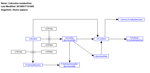
- Lidocaine metabolism - WP2646 (Homo sapiens)
- Glucose-1-phosphate metabolism - WP260 (Saccharomyces cerevisiae)
- Cadmium and glutathione - WP2579 (Arabidopsis thaliana)
- Relationship between glutathione and NADPH - WP2562 (Rattus norvegicus)
- Glycolysis - WP253 (Saccharomyces cerevisiae)
- Dopamine metabolism - WP2436 (Homo sapiens)
- Fatty acid oxidation - WP2318 (Mus musculus)
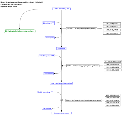
- Geranylgeranyldiphosphate biosynthesis II (plastidic) - WP2211 (Oryza sativa)
- Oryzalexin S biosynthesis - WP2210 (Oryza sativa)
- Lycopene biosynthesis - WP2204 (Zea mays)
- Serotonin and anxiety-related events - WP2140 (Mus musculus)
- Serotonin and anxiety - WP2132 (Rattus norvegicus)
- Splicing factor NOVA regulated synaptic proteins - WP1983 (Mus musculus)
- Glutathione metabolism - WP164 (Mus musculus)
- Nuclear receptors in lipid metabolism and toxicity - WP1326 (Danio rerio)
- Aflatoxin B1 metabolism - WP1300 (Rattus norvegicus)
- Glucuronidation - WP1276 (Rattus norvegicus)
- Glucuronidation - WP1241 (Mus musculus)
- Nuclear receptors in lipid metabolism and toxicity - WP1099 (Canis familiaris)
- Glutathione metabolism - WP100 (Homo sapiens)
- Metapathway biotransformation Phase I and II - WP702 (Homo sapiens)
- NRF2 pathway - WP2884 (Homo sapiens)
- Iron metabolism in placenta - WP2007 (Homo sapiens)
- Type 2 papillary renal cell carcinoma - WP4241 (Homo sapiens)
- Novel intracellular components of RIG-I-like receptor pathway - WP3865 (Homo sapiens)
- H19 action Rb-E2F1 signaling and CDK-Beta-catenin activity - WP3969 (Homo sapiens)
- Copper homeostasis - WP3286 (Homo sapiens)
- Caloric restriction and aging - WP4191 (Homo sapiens)
- Benzo(a)pyrene metabolism - WP696 (Homo sapiens)
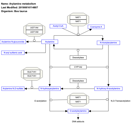
- Arylamine metabolism - WP993 (Bos taurus)
- Transcriptional activation by NRF2 - WP988 (Bos taurus)
- Estrogen signaling pathway - WP986 (Bos taurus)
- Monoamine GPCRs - WP839 (Gallus gallus)
- Retinol metabolism - WP805 (Gallus gallus)
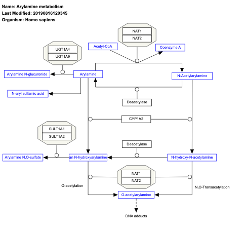
- Arylamine metabolism - WP694 (Homo sapiens)
- Thermogenesis - WP4321 (Homo sapiens)
- mRNA, protein, and metabolite inducation pathway by cyclosporin A - WP3953 (Homo sapiens)
- Benzene metabolism - WP3891 (Homo sapiens)
- AtMetExpress overview - WP3622 (Arabidopsis thaliana)
- Tryptophan metabolism - WP3248 (Bos taurus)
- Biosynthesis and regulation of nematode bile acids - WP2293 (Caenorhabditis elegans)
- DON mycotoxin biosynthesis - WP2258 (Gibberella zeae)
- Aflatoxin B1 metabolism - WP1217 (Equus caballus)
- Monoamine GPCRs - WP1193 (Canis familiaris)
- Tryptophan metabolism - WP1126 (Canis familiaris)
- Estrogen metabolism - WP1053 (Bos taurus)
- Somatroph axis (GH) and its relationship to dietary restriction and aging - WP4186 (Homo sapiens)
- Transcription factor regulation in adipogenesis - WP3599 (Homo sapiens)
- Genes targeted by miRNAs in adipocytes - WP1992 (Homo sapiens)
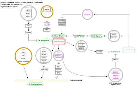
- Extracellular vesicles in the crosstalk of cardiac cells - WP4300 (Homo sapiens)
- Cytosolic DNA-sensing pathway - WP4655 (Homo sapiens)
- Butyrate-induced histone acetylation - WP2366 (Homo sapiens)
- Glutathione metabolism - WP469 (Rattus norvegicus)
- Tryptophan metabolism - WP79 (Mus musculus)
- Tryptophan metabolism - WP270 (Rattus norvegicus)
- Calvin cycle - WP2860 (Populus trichocarpa)
- Iron uptake and transport - WP3217 (Bos taurus)
- Glutamate degradation VII - WP559 (Saccharomyces cerevisiae)
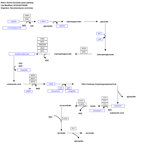
- Serine-isocitrate lyase pathway - WP390 (Saccharomyces cerevisiae)
- Gluconeogenesis - WP156 (Saccharomyces cerevisiae)
- Mammary gland development pathway - Pregnancy and lactation (Stage 3 of 4) - WP2817 (Homo sapiens)
- Mammary gland development pathway - Involution (Stage 4 of 4) - WP2815 (Homo sapiens)
- Mammary gland development pathway - Puberty (Stage 2 of 4) - WP2814 (Homo sapiens)
- Mammary gland development pathway - Embryonic development (Stage 1 of 4) - WP2813 (Homo sapiens)
- Ophthalmate biosynthesis in hepatocytes - WP4487 (Homo sapiens)
- Dual hijack model of Vif in HIV infection - WP3300 (Homo sapiens)
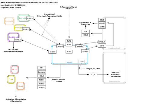
- Platelet-mediated interactions with vascular and circulating cells - WP4462 (Homo sapiens)
- Adipogenesis - WP1331 (Danio rerio)
- Phosphatidylcholine catabolism - WP4195 (Homo sapiens)
- Serotonin and anxiety - WP2141 (Mus musculus)
- Nanoparticle triggered autophagic cell death - WP2509 (Homo sapiens)
- Nonalcoholic fatty liver disease - WP4396 (Homo sapiens)
- Methylerythritol phosphate pathway - WP2212 (Oryza sativa)
- Mitochondrial complex I assembly model OXPHOS system - WP4324 (Homo sapiens)
- Glutamate degradation III - WP503 (Saccharomyces cerevisiae)
- Glutamate degradation VIII - WP99 (Saccharomyces cerevisiae)
- Glutamate degradation I - WP556 (Saccharomyces cerevisiae)
- Cell engulfment - WP2226 (Caenorhabditis elegans)
- Tryptophan catabolism leading to NAD+ production - WP4210 (Homo sapiens)
- G1 to S cell cycle control - WP840 (Gallus gallus)
- Apoptosis - WP787 (Gallus gallus)
- Lipoic acid metabolism - WP1667 (Mycobacterium tuberculosis)
- Fructose and mannose metabolism - WP1652 (Mycobacterium tuberculosis)
- Ascorbate and aldarate metabolism - WP1622 (Mycobacterium tuberculosis)
- Heroin metabolism - WP2645 (Homo sapiens)
- Vitamin B9 (folate) biosynthesis pathway - WP2353 (Zea mays)
- Metapathway biotransformation - WP1251 (Mus musculus)
- ApoE and miR-146 in inflammation and atherosclerosis - WP3592 (Mus musculus)
- SCFA and skeletal muscle substrate metabolism - WP4030 (Homo sapiens)
- Glycine biosynthesis - WP261 (Saccharomyces cerevisiae)
- Factors and pathways affecting insulin-like growth factor (IGF1)-Akt signaling - WP3675 (Mus musculus)
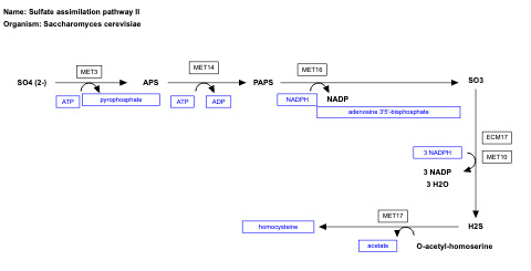
- Sulfate assimilation pathway II - WP579 (Saccharomyces cerevisiae)
- Carbon monoxide dehydrogenase pathway - WP280 (Saccharomyces cerevisiae)
- Glutamate biosynthesis - WP77 (Saccharomyces cerevisiae)
- Toluene degradation - WP60 (Saccharomyces cerevisiae)
- Arginine degradation - WP54 (Saccharomyces cerevisiae)
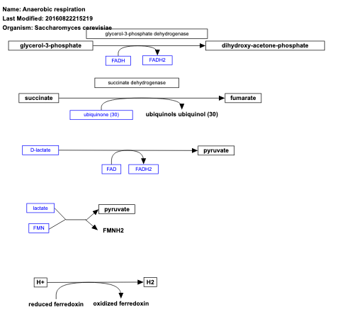
- Anaerobic respiration - WP575 (Saccharomyces cerevisiae)
- p53 signaling - WP2902 (Mus musculus)
- eIF5A regulation in response to inhibition of the nuclear export system - WP3302 (Homo sapiens)
- Glycolysis - WP2862 (Populus trichocarpa)
- Xylulose-monophosphate cycle - WP361 (Saccharomyces cerevisiae)
- Neurotransmitter release in cholinergic motor neurons - WP1401 (Caenorhabditis elegans)
- Wnt Signaling Pathway - WP1349 (Danio rerio)
- Urea cycle and metabolism of amino groups - WP3245 (Bos taurus)
- RTK/Ras/MAPK - LET-23, EGL-15 independent - WP2569 (Caenorhabditis elegans)
- Toll-like receptor signaling pathway - WP1309 (Rattus norvegicus)
- Nucleotide GPCRs - WP502 (Rattus norvegicus)
- Lipases biosynthesis - WP71 (Saccharomyces cerevisiae)
- Octane oxidation - WP552 (Saccharomyces cerevisiae)
This author contributed to the following 6 pathways with new drafts currently in review: