Authors
This author initiated 147 original pathways:
This author contributed to 919 pathways:
This author contributed to 919 pathways:
This author contributed to the following 4 pathways with new drafts currently in review:
Khanspers
Kristina Hanspers - Gladstone Institutes
https://www.wikipathways.org/
- GitHub: khanspers
- ORCiD: 0000-0001-5410-599X
- Linked In: kristina-hanspers-66466975
- Google Scholar: lp_fj-AAAAAJ&hl
- Wikidata: Q28865047
- Email: kristina.hanspers@gladstone.ucsf.edu
Communities
CPTAC DiseasesPathways
This author initiated 147 original pathways:
This author contributed to 919 pathways:
This author contributed to 919 pathways:
- ADHD and Autism (ASD) linked metabolic pathways and SNP - WP5420 (Homo sapiens)
- Glycolysis in senescence - WP5049 (Homo sapiens)
- Carnosine metabolism of glial cells - WP5313 (Homo sapiens)
- Kynurenine pathway and links to cell senescence - WP5044 (Homo sapiens)
- Nucleotide excision repair - WP4753 (Homo sapiens)
- Base excision repair - WP4752 (Homo sapiens)
- Fragile X syndrome - WP4549 (Homo sapiens)
- Non-homologous end joining - WP438 (Homo sapiens)
- Wnt signaling pathway and pluripotency - WP1288 (Rattus norvegicus)
- N-glycan biosynthesis - WP5153 (Homo sapiens)
- Pentose phosphate pathway in senescent cells - WP5043 (Homo sapiens)
- Prion disease pathway - WP3995 (Homo sapiens)
- Smith-Magenis and Potocki-Lupski syndrome copy number variation - WP5381 (Homo sapiens)
- Disturbed pathways in Duchenne Muscular Dystrophy - WP5356 (Homo sapiens)
- TCA cycle - WP490 (Saccharomyces cerevisiae)
- Neurotransmitter disorders - WP4220 (Homo sapiens)
- Kennedy pathway from sphingolipids - WP3933 (Homo sapiens)
- Hepatitis B infection - WP4666 (Homo sapiens)
- Non-small cell lung cancer - WP4255 (Homo sapiens)
- Acute myeloid leukemia - WP5293 (Homo sapiens)
- NRF2-ARE regulation - WP4357 (Homo sapiens)
- Pancreatic adenocarcinoma pathway - WP4263 (Homo sapiens)
- Ras signaling - WP4223 (Homo sapiens)
- Chromosomal and microsatellite instability in colorectal cancer - WP4216 (Homo sapiens)
- PI3K-Akt signaling pathway - WP4172 (Homo sapiens)
- Endometrial cancer - WP4155 (Homo sapiens)
- IL-19 signaling pathway map - WP5422 (Homo sapiens)
- 17p13.3 (YWHAE) copy number variation - WP5376 (Homo sapiens)
- ncRNAs involved in Wnt signaling in hepatocellular carcinoma - WP4336 (Homo sapiens)
- lncRNA in canonical Wnt signaling and colorectal cancer - WP4258 (Homo sapiens)
- 5q35 copy number variation - WP5380 (Homo sapiens)
- NF1 copy number variation syndrome - WP5366 (Homo sapiens)
- 4p16.3 copy number variation - WP5365 (Homo sapiens)
- Pleural mesothelioma - WP5087 (Homo sapiens)
- Small cell lung cancer - WP4658 (Homo sapiens)
- Wnt signaling - WP428 (Homo sapiens)
- Regulation of sister chromatid separation at the metaphase-anaphase transition - WP4240 (Homo sapiens)
- Toll-like receptor signaling pathway - WP75 (Homo sapiens)
- Translation inhibitors in chronically activated PDGFRA cells - WP4566 (Homo sapiens)
- G1 to S cell cycle control - WP45 (Homo sapiens)
- Breast cancer pathway - WP4262 (Homo sapiens)
- Hedgehog signaling pathway - WP4249 (Homo sapiens)
- Epithelial to mesenchymal transition in colorectal cancer - WP4239 (Homo sapiens)
- Fibrin complement receptor 3 signaling pathway - WP4136 (Homo sapiens)
- Clear cell renal cell carcinoma pathways - WP4018 (Homo sapiens)
- Bladder cancer - WP2828 (Homo sapiens)
- Cell cycle - WP179 (Homo sapiens)
- Osteoblast differentiation and related diseases - WP4787 (Homo sapiens)
- FGFR3 signaling in chondrocyte proliferation and terminal differentiation - WP4767 (Homo sapiens)
- Transcriptional activation by NRF2 in response to phytochemicals - WP3 (Homo sapiens)
- EGFR tyrosine kinase inhibitor resistance - WP4806 (Homo sapiens)
- Head and neck squamous cell carcinoma - WP4674 (Homo sapiens)
- PDGFR-beta pathway - WP3972 (Homo sapiens)
- TCA cycle nutrient use and invasiveness of ovarian cancer - WP2868 (Homo sapiens)
- ErbB signaling pathway - WP673 (Homo sapiens)
- Cancer immunotherapy by PD-1 blockade - WP4585 (Homo sapiens)
- Mechanoregulation and pathology of YAP/TAZ via Hippo and non-Hippo mechanisms - WP4534 (Homo sapiens)
- MET in type 1 papillary renal cell carcinoma - WP4205 (Homo sapiens)
- MFAP5-mediated ovarian cancer cell motility and invasiveness - WP3301 (Homo sapiens)
- Hippo-Merlin signaling dysregulation - WP4541 (Homo sapiens)
- Hippo signaling regulation pathways - WP4540 (Homo sapiens)
- Hippo-YAP signaling - WP4537 (Homo sapiens)
- Measles virus infection - WP4630 (Homo sapiens)
- Focal adhesion - WP306 (Homo sapiens)
- Complement system - WP2806 (Homo sapiens)
- Prader-Willi and Angelman syndrome - WP3998 (Homo sapiens)
- Metabolic Epileptic Disorders - WP5355 (Homo sapiens)
- Vitamin K metabolism and activation of dependent proteins - WP5186 (Homo sapiens)
- PI3K-AKT-mTOR signaling pathway and therapeutic opportunities in prostate cancer - WP3844 (Homo sapiens)
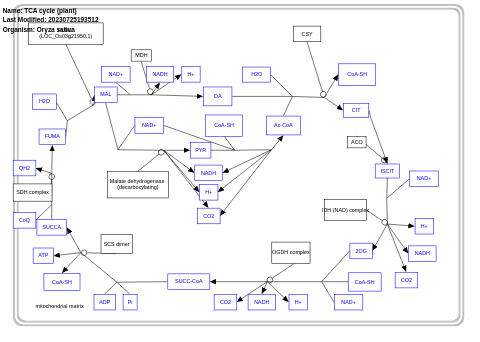
- TCA cycle (plant) - WP3009 (Oryza sativa)
- Gibberellin A12 biosynthesis - WP2628 (Solanum lycopersicum)
- Aerobic glycolysis - WP4629 (Homo sapiens)
- One-carbon metabolism - WP241 (Homo sapiens)
- Alanine and aspartate metabolism - WP106 (Homo sapiens)
- Pathophysiological roles of DUX4 in FSHD1 - WP5342 (Homo sapiens)
- Mitochondrial fatty acid oxidation disorders - WP5123 (Homo sapiens)
- Diet-dependent trimethylamine/trimethylamine N-oxide metabolism - WP5219 (Homo sapiens)
- Osteoblast signaling - WP227 (Rattus norvegicus)
- Genetic alterations of lung cancer - WP1968 (Rattus norvegicus)
- Nicotine effect on chromaffin cells - WP1603 (Homo sapiens)
- Osteoclast signaling - WP12 (Homo sapiens)
- ALA oxylipin metabolism - WP5136 (Homo sapiens)
- Hypoxia-dependent differentiation of myoblasts - WP5025 (Mus musculus)
- Hypoxia-dependent self-renewal of myoblasts - WP5023 (Mus musculus)
- CAMKK2 pathway - WP4874 (Homo sapiens)
- Pre-implantation embryo - WP3527 (Homo sapiens)
- Electron transport chain: OXPHOS system in mitochondria - WP111 (Homo sapiens)
- Glycerophospholipid biosynthetic pathway - WP2533 (Homo sapiens)
- TROP2 regulatory signaling - WP5300 (Homo sapiens)
- Comprehensive IL-17A signaling - WP5242 (Mus musculus)
- Urotensin-II-mediated signaling pathway - WP5158 (Homo sapiens)
- ACE inhibitor pathway - WP554 (Homo sapiens)
- Aryl hydrocarbon receptor pathway - WP2586 (Homo sapiens)
- IL-26 signaling pathways - WP5347 (Homo sapiens)
- Integrated cancer pathway - WP1971 (Homo sapiens)
- VEGF-receptor signal transduction - WP1965 (Rattus norvegicus)
- VEGFR-3 signaling - WP1964 (Rattus norvegicus)
- Glucocorticoid effect on target gene expression - WP1963 (Rattus norvegicus)
- Cori cycle - WP1946 (Homo sapiens)
- Peroxisomal beta-oxidation of tetracosanoyl-CoA - WP1941 (Homo sapiens)
- Apoptosis modulation and signaling - WP1772 (Homo sapiens)
- Kennedy pathway - WP1771 (Mus musculus)
- Mechanosensory inputs influence pharyngeal activity via ivermectin sensitivity genes - WP1765 (Caenorhabditis elegans)
- TP53 network - WP1742 (Homo sapiens)
- Iron homeostasis - WP1596 (Mus musculus)
- Folate-alcohol and cancer pathway hypotheses - WP1589 (Homo sapiens)
- Type II diabetes mellitus - WP1584 (Homo sapiens)
- Transcription factors regulate miRNAs related to cardiac hypertrophy - WP1559 (Homo sapiens)
- Metapathway signal transduction - WP1546 (Caenorhabditis elegans)
- MicroRNAs in cardiomyocyte hypertrophy - WP1544 (Homo sapiens)
- Energy metabolism - WP1541 (Homo sapiens)
- Flavonoid biosynthesis - WP1538 (Arabidopsis thaliana)
- miRNA regulation of DNA damage response - WP1530 (Homo sapiens)
- Physiological and pathological hypertrophy of the heart - WP1528 (Homo sapiens)
- Regulation of cardiac hypertrophy by miR-208 - WP1526 (Mus musculus)
- Hedgehog-related genes - WP1497 (Caenorhabditis elegans)
- Dopaminergic neurogenesis - WP1498 (Mus musculus)
- Oxidative damage response - WP1496 (Mus musculus)
- Glycine metabolism - WP1495 (Homo sapiens)
- Opioid receptor pathways - WP5093 (Homo sapiens)
- White fat cell differentiation - WP2872 (Mus musculus)
- Dopaminergic neurogenesis - WP2855 (Homo sapiens)
- Brain-derived neurotrophic factor (BDNF) signaling pathway - WP2380 (Homo sapiens)
- Oncostatin M signaling pathway - WP2374 (Homo sapiens)
- Parkinson's disease pathway - WP2371 (Homo sapiens)
- Corticotropin-releasing hormone signaling pathway - WP2355 (Homo sapiens)
- Interleukin-11 signaling pathway - WP2332 (Homo sapiens)
- AGE/RAGE pathway - WP2324 (Homo sapiens)
- Thymic stromal lymphopoietin (TSLP) signaling pathway - WP2203 (Homo sapiens)
- Heart development - WP2067 (Mus musculus)
- Nicotine effect on dopaminergic neurons - WP1602 (Homo sapiens)
- Fluoropyrimidine activity - WP1601 (Homo sapiens)
- Mitochondrial long chain fatty acid beta-oxidation - WP368 (Homo sapiens)
- Blood clotting cascade - WP272 (Homo sapiens)
- Alpha 6 beta 4 signaling pathway - WP244 (Homo sapiens)
- IL-7 signaling pathway - WP205 (Homo sapiens)
- Target of rapamycin signaling - WP1471 (Homo sapiens)
- Photosynthetic carbon reduction - WP1461 (Arabidopsis thaliana)
- Serotonin transporter activity - WP1455 (Homo sapiens)
- IL-4 signaling pathway - WP395 (Homo sapiens)
- VEGFA-VEGFR2 signaling - WP3888 (Homo sapiens)
- Apoptosis modulation by HSP70 - WP384 (Homo sapiens)
- MAPK signaling pathway - WP382 (Homo sapiens)
- Triacylglyceride synthesis - WP325 (Homo sapiens)
- Osteoblast signaling - WP322 (Homo sapiens)
- Notch signaling - WP268 (Homo sapiens)
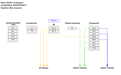
- Small ligand GPCRs - WP247 (Homo sapiens)
- Prolactin signaling pathway - WP2037 (Homo sapiens)
- TNF-related weak inducer of apoptosis (TWEAK) signaling pathway - WP2036 (Homo sapiens)
- Follicle stimulating hormone (FSH) signaling pathway - WP2035 (Homo sapiens)
- Leptin signaling pathway - WP2034 (Homo sapiens)
- Thyroid stimulating hormone (TSH) signaling pathway - WP2032 (Homo sapiens)
- RANKL/RANK signaling pathway - WP2018 (Homo sapiens)
- TGF-beta receptor signaling in skeletal dysplasias - WP4816 (Homo sapiens)
- IL-18 signaling pathway - WP4754 (Homo sapiens)
- Gastrin signaling pathway - WP4659 (Homo sapiens)
- Pyrimidine metabolism - WP4022 (Homo sapiens)
- Valine, leucine and isoleucine degradation - WP1451 (Caenorhabditis elegans)
- Androgen receptor signaling pathway - WP138 (Homo sapiens)
- IL-2 signaling pathway - WP49 (Homo sapiens)
- Hedgehog signaling pathway - WP47 (Homo sapiens)
- Adipogenesis genes - WP447 (Mus musculus)
- EGF/EGFR signaling pathway - WP437 (Homo sapiens)
- mRNA processing - WP411 (Homo sapiens)
- Oxidative stress response - WP408 (Homo sapiens)
- Eukaryotic transcription initiation - WP405 (Homo sapiens)
- p38 MAPK signaling pathway - WP400 (Homo sapiens)
- IL6 signaling pathway - WP364 (Homo sapiens)
- Wnt signaling pathway - WP363 (Homo sapiens)
- Fas ligand pathway and stress induction of heat shock proteins - WP314 (Homo sapiens)
- Kit receptor signaling pathway - WP304 (Homo sapiens)
- Nuclear receptors in lipid metabolism and toxicity - WP299 (Homo sapiens)
- Myometrial relaxation and contraction pathways - WP289 (Homo sapiens)
- IL-3 signaling pathway - WP286 (Homo sapiens)
- S1P receptor signal transduction - WP26 (Homo sapiens)
- TOR signaling - WP1489 (Caenorhabditis elegans)
- CFTR activity in the plasma membrane - WP1488 (Rattus norvegicus)
- TNF-alpha and mucus production in lung epythelium - WP1487 (Rattus norvegicus)
- Intracellular trafficking of CFTR - WP1486 (Rattus norvegicus)
- Interactions between CFTR and other ion channels - WP1485 (Rattus norvegicus)
- Osteopontin signaling - WP1434 (Homo sapiens)
- Nucleotide-binding oligomerization domain (NOD) pathway - WP1433 (Homo sapiens)
- Peptide GPCRs - WP24 (Homo sapiens)
- B cell receptor signaling pathway - WP23 (Homo sapiens)
- IL-9 signaling pathway - WP22 (Homo sapiens)
- IL-1 signaling pathway - WP195 (Homo sapiens)
- Homologous recombination - WP186 (Homo sapiens)
- Integrin-mediated cell adhesion - WP185 (Homo sapiens)
- Bone morphogenic protein signaling and regulation - WP1425 (Homo sapiens)
- AMP-activated protein kinase signaling - WP1403 (Homo sapiens)
- Pentose phosphate metabolism - WP134 (Homo sapiens)
- IL-5 signaling pathway - WP127 (Homo sapiens)
- Translation factors - WP107 (Homo sapiens)
- Interferon type I signaling pathways - WP585 (Homo sapiens)
- TGF-beta receptor signaling - WP560 (Homo sapiens)
- Complement and coagulation cascades - WP558 (Homo sapiens)
- Biogenic amine synthesis - WP550 (Homo sapiens)
- Complement activation - WP545 (Homo sapiens)
- Calcium regulation in cardiac cells - WP536 (Homo sapiens)
- Cytokines and inflammatory response - WP530 (Homo sapiens)
- Hypertrophy model - WP516 (Homo sapiens)
- Glucuronidation - WP698 (Homo sapiens)
- Sulfation biotransformation reaction - WP692 (Homo sapiens)
- Tamoxifen metabolism - WP691 (Homo sapiens)
- T-cell receptor signaling pathway - WP69 (Homo sapiens)
- Arachidonate epoxygenase / epoxide hydrolase - WP678 (Homo sapiens)
- Glucose homeostasis - WP661 (Homo sapiens)
- Abscisic acid biosynthesis - WP626 (Arabidopsis thaliana)
- Flower development - WP618 (Arabidopsis thaliana)
- Notch signaling pathway - WP61 (Homo sapiens)
- Monoamine GPCRs - WP58 (Homo sapiens)
- ID signaling pathway - WP53 (Homo sapiens)
- Regulation of actin cytoskeleton - WP51 (Homo sapiens)
- Glycogen synthesis and degradation - WP500 (Homo sapiens)
- Prostaglandin synthesis and regulation - WP98 (Homo sapiens)
- Nucleotide GPCRs - WP80 (Homo sapiens)
- Vitamin A and carotenoid metabolism - WP716 (Homo sapiens)
- Estrogen signaling pathway - WP712 (Homo sapiens)
- DNA damage response (only ATM dependent) - WP710 (Homo sapiens)
- DNA damage response - WP707 (Homo sapiens)
- Ovarian infertility - WP34 (Homo sapiens)
- Orexin receptor pathway - WP5094 (Homo sapiens)
- Fructose metabolism in proximal tubules - WP3894 (Rattus norvegicus)
- Heme biosynthesis - WP102 (Saccharomyces cerevisiae)
- Disorders of folate metabolism and transport - WP4259 (Homo sapiens)
- Vitamin B6-dependent and responsive disorders - WP4228 (Homo sapiens)
- Purine metabolism and related disorders - WP4224 (Homo sapiens)
- Sialylation - WP5151 (Homo sapiens)
- Iron-sulfur cluster biogenesis - WP5152 (Homo sapiens)
- Glycolysis and gluconeogenesis - WP534 (Homo sapiens)
- Angiotensin II receptor type 1 pathway - WP5036 (Homo sapiens)
- RAS and bradykinin pathways in COVID-19 - WP4969 (Homo sapiens)
- 16p11.2 proximal deletion syndrome - WP4949 (Homo sapiens)
- Serotonin receptor 4/6/7 and NR3C signaling - WP734 (Homo sapiens)
- Serotonin receptor 2 and ELK-SRF/GATA4 signaling - WP732 (Homo sapiens)
- Serotonin HTR1 group and FOS pathway - WP722 (Homo sapiens)
- Codeine and morphine metabolism - WP1604 (Homo sapiens)
- IL-9 signaling pathway - WP10 (Mus musculus)
- Amino acid conjugation of benzoic acid - WP1577 (Sus scrofa)
- IL-6 signaling pathway - WP135 (Rattus norvegicus)
- Androgen receptor network in prostate cancer - WP2263 (Homo sapiens)
- Metapathway biotransformation - WP1286 (Rattus norvegicus)
- Fatty acid biosynthesis - WP357 (Homo sapiens)
- Mevalonate pathway - WP3963 (Homo sapiens)
- Wnt signaling pathway and pluripotency - WP779 (Gallus gallus)
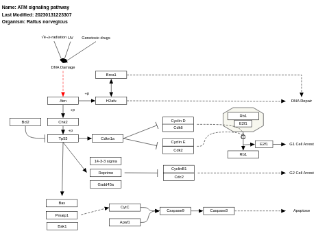
- ATM signaling pathway - WP654 (Rattus norvegicus)
- Glycerol teichoic acid biosynthesis - WP563 (Saccharomyces cerevisiae)
- Catecholamine synthesis - WP513 (Rattus norvegicus)
- SARS-CoV-2 B.1.1.7 variant antagonises innate immune activation - WP5116 (Homo sapiens)
- Oxidative stress and redox pathway - WP4466 (Mus musculus)
- Flavan-3-ol metabolic pathway - WP4238 (Homo sapiens)
- Metabolism of tetrahydrocannabinol (THC) - WP4174 (Homo sapiens)
- Cardiac progenitor differentiation - WP3127 (Bos taurus)
- Pentose phosphate pathway - WP282 (Rattus norvegicus)
- Seed development - WP2279 (Arabidopsis thaliana)
- Carbon assimilation C4 pathway - WP1493 (Zea mays)
- Phase I biotransformations, non P450 - WP1291 (Rattus norvegicus)
- Oxidation by cytochrome P450 - WP1274 (Mus musculus)
- Phase I biotransformations, non P450 - WP1213 (Equus caballus)
- Oxidation by cytochrome P450 - WP1077 (Bos taurus)
- Phase I biotransformations, non P450 - WP1021 (Bos taurus)
- mRNA processing - WP123 (Caenorhabditis elegans)
- Ethanol effects on histone modifications - WP3996 (Homo sapiens)
- Mitochondrial long chain fatty acid beta-oxidation - WP989 (Bos taurus)
- Sudden infant death syndrome (SIDS) susceptibility pathways - WP706 (Homo sapiens)
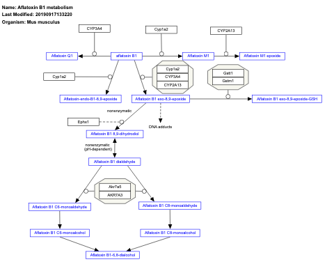
- Aflatoxin B1 metabolism - WP699 (Homo sapiens)
- Heme biosynthesis - WP561 (Homo sapiens)
- Lipid remodeling - WP5290 (Anopheles gambiae)
- Sphingolipid metabolism: integrated pathway - WP4726 (Homo sapiens)
- Cholesterol metabolism with Bloch and Kandutsch-Russell pathways - WP4718 (Homo sapiens)
- miRNA role in immune response in sepsis - WP4329 (Homo sapiens)
- Methionine metabolism leading to sulfur amino acids and related disorders - WP4292 (Homo sapiens)
- Degradation pathway of sphingolipids, including diseases - WP4153 (Homo sapiens)
- Inflammatory response pathway - WP40 (Rattus norvegicus)
- Photodynamic therapy-induced NFE2L2 (NRF2) survival signaling - WP3612 (Homo sapiens)
- MECP2 and associated Rett syndrome - WP3584 (Homo sapiens)
- Nod-like receptor (NLR) signaling pathway - WP288 (Homo sapiens)
- Pregnane X receptor pathway - WP2876 (Homo sapiens)
- Glial cell differentiation - WP2276 (Homo sapiens)
- Heme biosynthesis - WP18 (Mus musculus)
- Eicosanoid synthesis - WP167 (Homo sapiens)
- Selenium micronutrient network - WP15 (Homo sapiens)
- Fatty acid beta-oxidation - WP143 (Homo sapiens)
- Folic acid network - WP1311 (Rattus norvegicus)
- Retinol metabolism - WP1297 (Rattus norvegicus)
- Folic acid network - WP1273 (Mus musculus)
- Retinol metabolism - WP1259 (Mus musculus)
- Sulfur amino acid biosynthesis - WP7 (Saccharomyces cerevisiae)
- Statin pathway - WP1 (Mus musculus)
- Clock-controlled autophagy in bone metabolism - WP5205 (Homo sapiens)
- Perturbations to host-cell autophagy, induced by SARS-CoV-2 proteins - WP4936 (Homo sapiens)
- mRNA processing - WP467 (Danio rerio)
- Copper homeostasis - WP3962 (Caenorhabditis elegans)
- Myometrial relaxation and contraction pathways - WP385 (Mus musculus)
- mRNA processing - WP310 (Mus musculus)
- Notch signaling pathway - WP29 (Mus musculus)
- mRNA processing - WP142 (Drosophila melanogaster)
- Myometrial relaxation and contraction pathways - WP140 (Rattus norvegicus)
- mRNA processing - WP1229 (Anopheles gambiae)
- mRNA Processing - WP1142 (Canis familiaris)
- Homologous recombination - WP1296 (Rattus norvegicus)
- Vitamin D in inflammatory diseases - WP4482 (Homo sapiens)
- Resistin as a regulator of inflammation - WP4481 (Homo sapiens)
- Altered glycosylation of MUC1 in tumor microenvironment - WP4480 (Homo sapiens)
- LTF danger signal response pathway - WP4478 (Homo sapiens)
- Acute viral myocarditis - WP4298 (Homo sapiens)
- T-cell antigen receptor (TCR) pathway during Staphylococcus aureus infection - WP3863 (Homo sapiens)
- TLR4 signaling and tolerance - WP3851 (Homo sapiens)
- Factors and pathways affecting insulin-like growth factor (IGF1)-Akt signaling - WP3850 (Homo sapiens)
- NAD metabolism, sirtuins and aging - WP3630 (Homo sapiens)
- PDGF pathway - WP2526 (Homo sapiens)
- Folate metabolism - WP176 (Homo sapiens)
- Vitamin B12 metabolism - WP1533 (Homo sapiens)
- Copper metabolism - WP5189 (Homo sapiens)
- Th17 cell differentiation pathway - WP5130 (Homo sapiens)
- Type II interferon signaling - WP619 (Homo sapiens)
- Glycolysis and gluconeogenesis - WP1567 (Mycobacterium tuberculosis)
- Nucleotide GPCRs - WP1042 (Bos taurus)
- FAS pathway and stress induction of HSP regulation - WP1019 (Bos taurus)
- Methionine de novo and salvage pathway - WP3580 (Homo sapiens)
- Selenium micronutrient network - WP1272 (Mus musculus)
- Folate metabolism - WP1075 (Bos taurus)
- Zinc homeostasis - WP3529 (Homo sapiens)
- Hair follicle development: cytodifferentiation - part 3 of 3 - WP2840 (Homo sapiens)
- Acetogenesis - WP5019 (Acetobacterium woodii)
- Tryptophan degradation via kynurenine - WP452 (Saccharomyces cerevisiae)
- miRNA degrading enzymes - WP4316 (Homo sapiens)
- miRNA targets in ECM and membrane receptors - WP2911 (Homo sapiens)
- IL1 and megakaryocytes in obesity - WP2865 (Homo sapiens)
- Pluripotent stem cell differentiation pathway - WP2848 (Homo sapiens)
- Spinal cord injury - WP2431 (Homo sapiens)
- Allograft rejection - WP2328 (Homo sapiens)
- Hematopoietic stem cell gene regulation by GABP alpha/beta complex - WP3657 (Homo sapiens)
- Microglia pathogen phagocytosis pathway - WP3937 (Homo sapiens)
- Regulation of actin cytoskeleton - WP523 (Mus musculus)
- HIPK2 in kidney fibrosis - WP4751 (Homo sapiens)
- Biogenic amine synthesis - WP125 (Drosophila melanogaster)
- ABA biosynthesis - WP2626 (Solanum lycopersicum)
- DNA IR-damage and cellular response via ATR - WP4016 (Homo sapiens)
- 4-hydroxytamoxifen, dexamethasone, and retinoic acids regulation of p27 expression - WP3879 (Homo sapiens)
- TGF-beta signaling pathway - WP366 (Homo sapiens)
- TNF-alpha signaling pathway - WP231 (Homo sapiens)
- Pathogenesis of SARS-CoV-2 mediated by nsp9-nsp10 complex - WP4884 (Homo sapiens)
- Immune response to tuberculosis - WP4197 (Homo sapiens)
- miR-222 in exercise-induced cardiac growth - WP3938 (Homo sapiens)
- Angiopoietin-like protein 8 regulatory pathway - WP3915 (Homo sapiens)
- Melatonin metabolism and effects - WP3298 (Homo sapiens)
- Aryl hydrocarbon receptor pathway - WP2873 (Homo sapiens)
- Ebola virus infection in host - WP4217 (Homo sapiens)
- SARS-CoV-2 and ACE2 receptor: molecular mechanisms - WP4883 (Homo sapiens)
- STING pathway in Kawasaki-like disease and COVID-19 - WP4961 (Homo sapiens)
- Airway smooth muscle cell contraction - WP4962 (Homo sapiens)
- Serotonin and anxiety-related events - WP3944 (Homo sapiens)
- ERK pathway in Huntington's disease - WP3853 (Homo sapiens)
- BDNF pathway - WP2152 (Mus musculus)
- Insulin signaling - WP481 (Homo sapiens)
- RAC1/PAK1/p38/MMP2 pathway - WP3303 (Homo sapiens)
- Acetylcholine synthesis - WP528 (Homo sapiens)
- Ferroptosis - WP4313 (Homo sapiens)
- Photodynamic therapy-induced AP-1 survival signaling - WP3611 (Homo sapiens)
- Cholesterol biosynthesis pathway - WP197 (Homo sapiens)
- MAPK signaling pathway - WP1114 (Canis familiaris)
- Salmonella virulence regulatory network - WP5070 (Escherichia coli)
- Arginine biosynthesis - WP275 (Saccharomyces cerevisiae)
- Fibrin complement receptor 3 signaling pathway - WP5128 (Mus musculus)
- Serine metabolism - WP4688 (Homo sapiens)
- MTHFR deficiency - WP4288 (Homo sapiens)
- Vitamin B12 disorders - WP4271 (Homo sapiens)
- Long-day flowering time pathway - WP622 (Arabidopsis thaliana)
- Cell differentiation - index - WP2029 (Homo sapiens)
- Focal adhesion: PI3K-Akt-mTOR-signaling pathway - WP3932 (Homo sapiens)
- Burn wound healing - WP5055 (Homo sapiens)
- Mecp2 and associated Rett syndrome - WP2910 (Mus musculus)
- Statin inhibition of cholesterol production - WP430 (Homo sapiens)
- Development of pulmonary dendritic cells and macrophage subsets - WP3892 (Homo sapiens)
- Beta-oxidation of unsaturated fatty acids - WP471 (Caenorhabditis elegans)
- Effect of L-carnitine on metabolism - WP3992 (Danio rerio)
- Parkin-ubiquitin proteasomal system pathway - WP2359 (Homo sapiens)
- Vitamin D receptor pathway - WP2877 (Homo sapiens)
- Nanoparticle triggered regulated necrosis - WP2513 (Homo sapiens)
- Vasopressin-regulated water reabsorption - WP5085 (Homo sapiens)
- Homologous recombination - WP804 (Gallus gallus)
- Burn Wound Healing - WP5058 (Sus scrofa)
- Nicotine metabolism in liver cells - WP1600 (Homo sapiens)
- Alzheimer's disease - WP5124 (Homo sapiens)
- Alzheimer's disease and miRNA effects - WP2059 (Homo sapiens)
- Gut-liver indole metabolism - WP3627 (Homo sapiens)
- Tryptophan metabolism - WP465 (Homo sapiens)
- Major receptors targeted by epinephrine and norepinephrine - WP4589 (Homo sapiens)
- Metabolism of alpha-linolenic acid - WP4586 (Homo sapiens)
- Blood clotting and drug effects - WP4580 (Homo sapiens)
- Role of carnosine in muscle contraction - WP4486 (Homo sapiens)
- Hereditary leiomyomatosis and renal cell carcinoma pathway - WP4206 (Homo sapiens)
- GABA receptor signaling - WP4159 (Homo sapiens)
- Host-pathogen interaction of human coronaviruses - MAPK signaling - WP4877 (Homo sapiens)
- Melanoma - WP4685 (Homo sapiens)
- Oligodendrocyte specification and differentiation, leading to myelin components for CNS - WP4304 (Homo sapiens)
- Oxidation by cytochrome P450 - WP43 (Homo sapiens)
- Wnt signaling pathway and pluripotency - WP399 (Homo sapiens)
- One-carbon metabolism and related pathways - WP3940 (Homo sapiens)
- Chemokine signaling pathway - WP3929 (Homo sapiens)
- Primary focal segmental glomerulosclerosis (FSGS) - WP2572 (Homo sapiens)
- Cardiac progenitor differentiation - WP2406 (Homo sapiens)
- Arrhythmogenic right ventricular cardiomyopathy - WP2118 (Homo sapiens)
- HIF1A and PPARG regulation of glycolysis - WP2456 (Homo sapiens)
- Ketogenesis and ketolysis - WP4742 (Homo sapiens)
- Urea cycle and metabolism of amino groups - WP497 (Homo sapiens)
- Steroid biosynthesis - WP496 (Homo sapiens)
- DDX1 as a regulatory component of the Drosha microprocessor - WP2942 (Homo sapiens)
- TCA cycle (aka Krebs or citric acid cycle) - WP78 (Homo sapiens)
- Hypoxia-dependent proliferation of myoblasts - WP5024 (Mus musculus)
- NAD metabolism in oncogene-induced senescence and mitochondrial dysfunction-associated senescence - WP5046 (Homo sapiens)
- NAD+ metabolism - WP3644 (Homo sapiens)
- Endoplasmic reticulum stress response in coronavirus infection - WP4861 (Homo sapiens)
- Beta-oxidation meta-pathway - WP372 (Rattus norvegicus)
- NAD+ biosynthetic pathways - WP3645 (Homo sapiens)
- miR-222 in exercise-induced cardiac growth - WP2928 (Mus musculus)
- Fatty acid beta-oxidation meta-pathway - WP209 (Caenorhabditis elegans)
- Soluble ACE2-mediated cell entry of SARS-CoV-2 - WP5076 (Homo sapiens)
- Development and heterogeneity of the ILC family - WP3893 (Homo sapiens)
- Wnt signaling in kidney disease - WP3857 (Mus musculus)
- Hepatocyte growth factor receptor signaling - WP313 (Homo sapiens)
- Intracellular auxin transport - WP3628 (Arabidopsis thaliana)
- Polar auxin transport - WP2941 (Arabidopsis thaliana)
- Wnt signaling pathway - WP1135 (Canis familiaris)
- Metabolic reprogramming in colon cancer - WP4290 (Homo sapiens)
- Glucosinolate biosynthesis from branched-chain amino acid - WP4599 (Arabidopsis thaliana)
- Glucosinolate biosynthesis from methionine - WP4597 (Arabidopsis thaliana)
- Ketone bodies synthesis and degradation - WP427 (Caenorhabditis elegans)
- Nodal signaling pathway - WP341 (Danio rerio)
- BMP signaling pathway - WP211 (Danio rerio)
- Glycolysis and Gluconeogenesis - WP96 (Caenorhabditis elegans)
- Eukaryotic transcription initiation - WP830 (Gallus gallus)
- Homologous recombination - WP741 (Caenorhabditis elegans)
- Mismatch repair - WP740 (Caenorhabditis elegans)
- Vulval development and SynMuv - WP680 (Caenorhabditis elegans)
- Neurodegeneration with brain iron accumulation (NBIA) subtypes pathway - WP4577 (Homo sapiens)
- ERK1-ERK2 MAPK cascade - WP402 (Danio rerio)
- DNA IR-double strand breaks and cellular response via ATM - WP3959 (Homo sapiens)
- Leptin-insulin signaling overlap - WP3935 (Homo sapiens)
- Striated muscle contraction pathway - WP383 (Homo sapiens)
- Lung fibrosis - WP3624 (Homo sapiens)
- Flavonoid pathway - WP3620 (Arabidopsis thaliana)
- Mesodermal commitment pathway - WP2857 (Homo sapiens)
- Apoptosis - WP254 (Homo sapiens)
- Histone modifications - WP2369 (Homo sapiens)
- Pathogenic Escherichia coli infection - WP2272 (Homo sapiens)
- Glioblastoma signaling pathways - WP2261 (Homo sapiens)
- SREBF and miR33 in cholesterol and lipid homeostasis - WP2011 (Homo sapiens)
- Eukaryotic transcription initiation - WP177 (Drosophila melanogaster)
- Heart development - WP1591 (Homo sapiens)
- miRNAs involved in DNA damage response - WP1545 (Homo sapiens)
- Angiogenesis - WP1539 (Homo sapiens)
- Vitamin D metabolism - WP1531 (Homo sapiens)
- FGF signaling pathway - WP152 (Danio rerio)
- Vulval development - WP1453 (Caenorhabditis elegans)
- Sphingolipid pathway - WP1422 (Homo sapiens)
- Cell division: first embryonic mitosis - WP1411 (Caenorhabditis elegans)
- Monoamine GPCRs - WP1389 (Danio rerio)
- Phase I biotransformations, non P450 - WP136 (Homo sapiens)
- Cholesterol biosynthesis - WP1070 (Bos taurus)
- Homologous recombination - WP1036 (Bos taurus)
- Programmed cell death - WP367 (Caenorhabditis elegans)
- Regulation of Wnt / B-catenin signaling by small molecule compounds - WP3664 (Homo sapiens)
- Crystal toxin triggered necrosis pathway - WP3648 (Caenorhabditis elegans)
- FAS pathway and stress induction of HSP regulation - WP571 (Mus musculus)
- Signal transduction of S1P receptor - WP57 (Mus musculus)
- Eukaryotic transcription initiation - WP567 (Mus musculus)
- Calcium regulation in cardiac cells - WP553 (Mus musculus)
- Steroid biosynthesis - WP55 (Mus musculus)
- Exercise-induced circadian regulation - WP544 (Mus musculus)
- Mapk signaling pathway - WP493 (Mus musculus)
- Alpha 6 beta 4 integrin signaling pathway - WP488 (Mus musculus)
- Inflammatory response pathway - WP458 (Mus musculus)
- GPCRs, class B secretin-like - WP456 (Mus musculus)
- Osteoclast signaling - WP454 (Mus musculus)
- IL-2 signaling pathway - WP450 (Mus musculus)
- Matrix metalloproteinases - WP441 (Mus musculus)
- PDGFR-alpha and STMN1 cooperate to exacerbate cytotoxic effects of vinblastine - WP4398 (Mus musculus)
- GPCRs, other - WP41 (Mus musculus)
- Mitochondrial long chain fatty acid beta-oxidation - WP401 (Mus musculus)
- IL-6 signaling pathway - WP387 (Mus musculus)
- Robo4 and VEGF signaling pathways crosstalk - WP3864 (Mus musculus)
- BMP signaling pathway in eyelid development - WP3663 (Mus musculus)
- Interleukin-1 induced activation of NF-kB - WP3656 (Homo sapiens)
- GPCRs, small ligand - WP353 (Mus musculus)
- GPCRs, class C metabotropic glutamate, pheromone - WP327 (Mus musculus)
- Eicosanoid synthesis - WP318 (Mus musculus)
- IL-17 signaling pathway - WP3176 (Bos taurus)
- Translation factors - WP307 (Mus musculus)
- Electron transport chain - WP295 (Mus musculus)
- Interleukin-1 (IL-1) structural pathway - WP2637 (Homo sapiens)
- Wnt signaling - WP235 (Caenorhabditis elegans)
- IL-17 signaling pathway - WP2112 (Homo sapiens)
- Neural crest differentiation - WP2074 (Mus musculus)
- Complement activation, classical pathway - WP200 (Mus musculus)
- GPCRs, class A rhodopsin-like - WP189 (Mus musculus)
- Apoptosis modulation by HSP70 - WP166 (Mus musculus)
- IL-5 signaling pathway - WP151 (Mus musculus)
- GPCRs, odorant - WP1397 (Mus musculus)
- GPCRs, non-odorant - WP1396 (Mus musculus)
- Mitochondrial gene expression - WP1263 (Mus musculus)
- Selenium metabolism / selenoproteins - WP108 (Mus musculus)
- Methylation pathways - WP704 (Homo sapiens)
- Catalytic cycle of mammalian flavin-containing monooxygenases (FMOs) - WP688 (Homo sapiens)
- DNA mismatch repair - WP531 (Homo sapiens)
- GPCRs, class C metabotropic glutamate, pheromone - WP501 (Homo sapiens)
- DNA repair pathways, full network - WP4946 (Homo sapiens)
- Direct reversal repair - WP4931 (Homo sapiens)
- Cholesterol biosynthesis with skeletal dysplasias - WP4804 (Homo sapiens)
- MED and pseudoachondroplasia genes - WP4789 (Homo sapiens)
- Autosomal recessive osteopetrosis pathways - WP4788 (Homo sapiens)
- Type I collagen synthesis in the context of osteogenesis imperfecta - WP4786 (Homo sapiens)
- GPCRs, class A rhodopsin-like - WP455 (Homo sapiens)
- NO/cGMP/PKG mediated neuroprotection - WP4008 (Homo sapiens)
- OSX and miRNAs in tooth development - WP3971 (Homo sapiens)
- Robo4 and VEGF signaling pathways crosstalk - WP3943 (Homo sapiens)
- Embryonic stem cell pluripotency pathways - WP3931 (Homo sapiens)
- BMP signaling in eyelid development - WP3927 (Homo sapiens)
- Mitochondrial gene expression - WP391 (Homo sapiens)
- ATM signaling in development and disease - WP3878 (Homo sapiens)
- MYD88 distinct input-output pathway - WP3877 (Homo sapiens)
- ATR signaling - WP3875 (Homo sapiens)
- TGF-beta signaling in thyroid cells for epithelial-mesenchymal transition - WP3859 (Homo sapiens)
- Toll-like receptor signaling related to MyD88 - WP3858 (Homo sapiens)
- Physico-chemical features and toxicity-associated pathways - WP3680 (Homo sapiens)
- Cell-type dependent selectivity of CCK2R signaling - WP3679 (Homo sapiens)
- Amplification and expansion of oncogenic pathways as metastatic traits - WP3678 (Homo sapiens)
- lncRNA-mediated mechanisms of therapeutic resistance - WP3672 (Homo sapiens)
- Interactions between LOXL4 and oxidative stress pathway - WP3670 (Homo sapiens)
- Hypothesized pathways in pathogenesis of cardiovascular disease - WP3668 (Homo sapiens)
- Metabolism of dichloroethylene by CYP450 - WP3666 (Homo sapiens)
- Circadian rhythm genes - WP3594 (Homo sapiens)
- MicroRNA for targeting cancer growth and vascularization in glioblastoma - WP3593 (Homo sapiens)
- G protein signaling pathways - WP35 (Homo sapiens)
- GPCRs, class B secretin-like - WP334 (Homo sapiens)
- Hypoxia-mediated EMT and stemness - WP2943 (Homo sapiens)
- Estrogen receptor pathway - WP2881 (Homo sapiens)
- Glucocorticoid receptor pathway - WP2880 (Homo sapiens)
- Constitutive androstane receptor pathway - WP2875 (Homo sapiens)
- Hair follicle development: organogenesis - part 2 of 3 - WP2839 (Homo sapiens)
- Felbamate metabolism - WP2816 (Homo sapiens)
- Cardiac hypertrophic response - WP2795 (Homo sapiens)
- TCA cycle and deficiency of pyruvate dehydrogenase complex (PDHc) - WP2453 (Homo sapiens)
- Gastric cancer network 2 - WP2363 (Homo sapiens)
- Gastric cancer network 1 - WP2361 (Homo sapiens)
- Endothelin pathways - WP2197 (Homo sapiens)
- Fatty acid omega-oxidation - WP206 (Homo sapiens)
- Cell differentiation - expanded index - WP2023 (Homo sapiens)
- SRF and miRs in smooth muscle differentiation and proliferation - WP1991 (Homo sapiens)
- Matrix metalloproteinases - WP129 (Homo sapiens)
- GPCRs, other - WP117 (Homo sapiens)
- Nuclear receptors in lipid metabolism and toxicity - WP981 (Bos taurus)
- Small ligand GPCRs - WP971 (Bos taurus)
- Ketone bodies synthesis and degradation - WP898 (Pan troglodytes)
- Exercise-induced circadian regulation - WP3230 (Bos taurus)
- TSLP signaling pathway - WP3191 (Bos taurus)
- Isoprenoid precursor biosynthesis in Pf apicoplasts - WP2918 (Plasmodium falciparum)
- IGF-1 signaling - WP2892 (Bos taurus)
- Growth hormone receptor (GHR) signaling - WP2891 (Bos taurus)
- Osteoblast signaling - WP238 (Mus musculus)
- Ganglio sphingolipid metabolism - WP1423 (Homo sapiens)
- Ketone bodies synthesis and degradation - WP1134 (Canis familiaris)
- Complement and coagulation cascades - WP1056 (Bos taurus)
- Inflammatory response pathway - WP1040 (Bos taurus)
- Acetylcholine synthesis - WP1034 (Bos taurus)
- ACE inhibitor pathway - WP1033 (Bos taurus)
- Ketone bodies synthesis and degradation - WP1015 (Bos taurus)
- Pentose phosphate pathway 2 - WP670 (Saccharomyces cerevisiae)
- De novo NAD biosynthesis - WP541 (Saccharomyces cerevisiae)
- Tyrosine biosynthesis - WP538 (Saccharomyces cerevisiae)
- Glycolysis and gluconeogenesis - WP515 (Saccharomyces cerevisiae)
- MAPK signaling pathway - WP510 (Saccharomyces cerevisiae)
- Phosphatidic acid and phospholipid biosynthesis - WP472 (Saccharomyces cerevisiae)
- Cell cycle and cell division - WP414 (Saccharomyces cerevisiae)
- Sphingolipid metabolism - WP370 (Saccharomyces cerevisiae)
- Allantoin degradation - WP328 (Saccharomyces cerevisiae)
- TCA cycle - detailed - WP296 (Saccharomyces cerevisiae)
- Polyamine biosynthesis - WP290 (Saccharomyces cerevisiae)
- Phenylalanine, tyrosine, and tryptophan biosynthesis - WP27 (Saccharomyces cerevisiae)
- Glutathione biosynthesis - WP196 (Saccharomyces cerevisiae)
- Phenylalanine biosynthesis - WP194 (Saccharomyces cerevisiae)
- Tryptophan biosynthesis - WP165 (Saccharomyces cerevisiae)
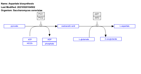
- Aspartate biosynthesis - WP1518 (Saccharomyces cerevisiae)
- Cholesterol biosynthesis - WP132 (Saccharomyces cerevisiae)
- DNA replication - WP13 (Saccharomyces cerevisiae)
- Principal pathways of carbon metabolism - WP112 (Saccharomyces cerevisiae)
- Regulation of actin cytoskeleton - WP824 (Gallus gallus)
- mRNA processing - WP793 (Gallus gallus)
- MAPK signaling pathway - WP769 (Gallus gallus)
- Mitochondrial long chain fatty acid beta-oxidation - WP763 (Gallus gallus)
- Glucose sensing and signaling - WP3860 (Arabidopsis thaliana)
- Toll, IMD, JAK/STAT pathways for immune response to pathogens - WP3856 (Anopheles gambiae)
- Genetic interactions between sugar and hormone signaling - WP3661 (Arabidopsis thaliana)
- Calcium regulation in cardiac cells - WP808 (Gallus gallus)
- FAS pathway and stress induction of HSP regulation - WP788 (Gallus gallus)
- Ketone bodies synthesis and degradation - WP784 (Gallus gallus)
- Polyol pathway - WP690 (Homo sapiens)
- Lipid metabolism pathway - WP3965 (Homo sapiens)
- GPR40 pathway - WP3958 (Homo sapiens)
- Imatinib and chronic myeloid leukemia - WP3640 (Homo sapiens)
- Ketone bodies synthesis and degradation - WP311 (Homo sapiens)
- Hematopoietic stem cell differentiation - WP2849 (Homo sapiens)
- T cell receptor and co-stimulatory signaling - WP2583 (Homo sapiens)
- NAD biosynthesis II (from tryptophan) - WP2485 (Homo sapiens)
- miRNA biogenesis - WP2338 (Homo sapiens)
- Synaptic vesicle pathway - WP2267 (Homo sapiens)
- Neural crest differentiation - WP2064 (Homo sapiens)
- Microtubule cytoskeleton regulation - WP2038 (Homo sapiens)
- EPO receptor signaling - WP581 (Homo sapiens)
- G13 signaling pathway - WP524 (Homo sapiens)
- Endochondral ossification - WP474 (Homo sapiens)
- DNA replication - WP466 (Homo sapiens)
- Exercise-induced circadian regulation - WP410 (Homo sapiens)
- Wnt signaling pathway - WP97 (Drosophila melanogaster)
- Apoptosis modulation by HSP70 - WP963 (Pan troglodytes)
- FAS pathway and stress induction of HSP regulation - WP902 (Pan troglodytes)
- Cardiovascular signaling - WP590 (Rattus norvegicus)
- ACE inhibitor pathway - WP557 (Rattus norvegicus)
- Complement and coagulation cascades - WP547 (Rattus norvegicus)
- Translation factors - WP537 (Drosophila melanogaster)
- mRNA processing - WP529 (Rattus norvegicus)
- Mitochondrial unfolded-protein response - WP525 (Caenorhabditis elegans)
- Notch signaling pathway - WP517 (Rattus norvegicus)
- Biosynthesis of aldosterone and cortisol - WP508 (Rattus norvegicus)
- Hedgehog signaling pathway - WP492 (Drosophila melanogaster)
- Osteoclast - WP489 (Rattus norvegicus)
- Apoptosis modulation by HSP70 - WP487 (Rattus norvegicus)
- Cytoplasmic ribosomal proteins - WP477 (Homo sapiens)
- Oxidative damage response - WP3941 (Homo sapiens)
- Amino acid metabolism - WP3925 (Homo sapiens)
- Thick ascending limb transporters - WP3882 (Rattus norvegicus)
- Proximal tubule transporters - WP3881 (Rattus norvegicus)
- Toll, IMD, JAK/STAT pathways for immune response to pathogens - WP3830 (Drosophila melanogaster)
- Humoral immune response to fungal and bacterial pathogens - WP3660 (Drosophila melanogaster)
- Acetylcholine synthesis - WP360 (Rattus norvegicus)
- Regulation of actin cytoskeleton - WP351 (Rattus norvegicus)
- Synthesis and degradation of ketone bodies - WP349 (Rattus norvegicus)
- TCA cycle - WP347 (Rattus norvegicus)
- mir219 in oligodendrocyte differentiation and myelination - WP2811 (Rattus norvegicus)
- Proteasome degradation - WP281 (Drosophila melanogaster)
- Matrix metalloproteinases - WP278 (Rattus norvegicus)
- Notch signaling pathway - WP208 (Drosophila melanogaster)
- Focal adhesion - WP188 (Rattus norvegicus)
- Proteasome degradation - WP183 (Homo sapiens)
- Cytoplasmic ribosomal proteins - WP163 (Mus musculus)
- Small ligand GPCRs - WP161 (Rattus norvegicus)
- Statin pathway - WP145 (Rattus norvegicus)
- Mitochondrial gene expression - WP1301 (Rattus norvegicus)
- Homologous recombination - WP1205 (Drosophila melanogaster)
- FAS pathway and stress induction of HSP regulation - WP1138 (Canis familiaris)
- Apoptosis modulation by HSP70 - WP1082 (Bos taurus)
- Synthesis and degradation of ketone bodies - WP101 (Drosophila melanogaster)
- PPAR signaling pathway - WP4020 (Danio rerio)
- Non-canonical Wnt pathway - WP215 (Danio rerio)
- MAPK signaling pathway - WP998 (Bos taurus)
- p38 MAPK signaling pathway - WP918 (Pan troglodytes)
- MAPK signaling pathway - WP880 (Pan troglodytes)
- p38 MAPK signaling pathway - WP803 (Gallus gallus)
- Monoamine transport - WP727 (Homo sapiens)
- Exercise-induced circadian regulation - WP562 (Danio rerio)
- Synthesis and degradation of ketone bodies - WP543 (Mus musculus)
- ACE inhibitor pathway - WP468 (Danio rerio)
- Inflammatory response pathway - WP453 (Homo sapiens)
- Insulin signaling - WP439 (Rattus norvegicus)
- ACE inhibitor pathway - WP396 (Mus musculus)
- BDNF-TrkB signaling - WP3676 (Homo sapiens)
- Microglia pathogen phagocytosis pathway - WP3626 (Mus musculus)
- MAPK signaling pathway - WP358 (Rattus norvegicus)
- Cytoplasmic ribosomal proteins - WP324 (Danio rerio)
- G13 signaling pathway - WP298 (Mus musculus)
- p38 Mapk signaling pathway - WP294 (Rattus norvegicus)
- Common pathways underlying drug addiction - WP2636 (Homo sapiens)
- ATM signaling pathway - WP2516 (Homo sapiens)
- Cytokines and inflammatory response - WP222 (Mus musculus)
- Acetylcholine synthesis - WP175 (Mus musculus)
- Insulin signaling - WP1313 (Danio rerio)
- p38 MAPK signaling pathway - WP1154 (Canis familiaris)
- MAPK signaling pathway - WP1337 (Danio rerio)
- Ectoderm differentiation - WP2858 (Homo sapiens)
- Focal adhesion - WP85 (Mus musculus)
- Insulin signaling - WP65 (Mus musculus)
- MAPK cascade - WP422 (Homo sapiens)
- Novel Jun-Dmp1 pathway - WP3654 (Mus musculus)
- Hepatitis C and hepatocellular carcinoma - WP3646 (Homo sapiens)
- p38 Mapk signaling pathway - WP350 (Mus musculus)
- ESC pluripotency pathways - WP339 (Mus musculus)
- Focal adhesion: PI3K-Akt-mTOR signaling pathway - WP2841 (Mus musculus)
- FOXA2 pathway - WP5066 (Homo sapiens)
- Bile acids synthesis and enterohepatic circulation - WP4389 (Homo sapiens)
- Wnt signaling in kidney disease - WP4150 (Homo sapiens)
- TYROBP causal network in microglia - WP3945 (Homo sapiens)
- Regulation of apoptosis by parathyroid hormone-related protein - WP3872 (Homo sapiens)
- Renin-angiotensin system - WP376 (Rattus norvegicus)
- Wnt/beta-catenin signaling pathway in leukemia - WP3658 (Homo sapiens)
- Insulin signaling in adipocytes (diabetic condition) - WP3635 (Homo sapiens)
- Insulin signaling in adipocytes (normal condition) - WP3634 (Homo sapiens)
- Tyrobp causal network in microglia - WP3625 (Mus musculus)
- NOTCH1 regulation of endothelial cell calcification - WP3413 (Homo sapiens)
- Ebstein-Barr virus LMP1 signaling - WP262 (Homo sapiens)
- Irinotecan pathway - WP229 (Homo sapiens)
- Host-pathogen interaction of human coronaviruses - autophagy - WP4863 (Homo sapiens)
- Aspirin and miRNAs - WP4707 (Homo sapiens)
- One-carbon metabolism - WP435 (Mus musculus)
- Trans-sulfuration, one-carbon metabolism and related pathways - WP2525 (Homo sapiens)
- Retinoblastoma gene in cancer - WP2446 (Homo sapiens)
- One-carbon metabolism and related pathways - WP1770 (Mus musculus)
- Toll-like receptor signaling - WP88 (Mus musculus)
- Lactose degradation and galactose metabolism - WP546 (Saccharomyces cerevisiae)
- FGF23 signaling in hypophosphatemic rickets and related disorders - WP4790 (Homo sapiens)
- PI3K/AKT/mTOR - vitamin D3 signaling - WP4141 (Homo sapiens)
- EDA signaling in hair follicle development - WP3930 (Homo sapiens)
- Nanomaterial-induced inflammasome activation - WP3890 (Homo sapiens)
- BMP2-WNT4-FOXO1 pathway in primary endometrial stromal cell differentiation - WP3876 (Homo sapiens)
- Canonical and non-canonical TGF-B signaling - WP3874 (Homo sapiens)
- Dysregulated miRNA targeting in insulin/PI3K-AKT signaling - WP3855 (Mus musculus)
- MAPK and NFkB signaling pathways inhibited by Yersinia YopJ - WP3849 (Homo sapiens)
- Canonical and non-canonical Notch signaling - WP3845 (Homo sapiens)
- Phytochrome signaling pathway to turn on photomorphogenesis - WP3662 (Arabidopsis thaliana)
- Equilibrium signaling pathway of differentiated cells - WP3653 (Drosophila melanogaster)
- EDA signaling in hair follicle development - WP3652 (Mus musculus)
- Pathways affected in adenoid cystic carcinoma - WP3651 (Homo sapiens)
- Wnt myofibroblastic activation of hepatic stellate cells - WP3649 (Rattus norvegicus)
- Farnesoid X receptor pathway - WP2879 (Homo sapiens)
- PPAR-alpha pathway - WP2878 (Homo sapiens)
- Liver X receptor pathway - WP2874 (Homo sapiens)
- Endoderm differentiation - WP2853 (Homo sapiens)
- Alzheimer's disease - WP2075 (Mus musculus)
- Sterol regulatory element-binding proteins (SREBP) signaling - WP1982 (Homo sapiens)
- Nuclear receptors - WP170 (Homo sapiens)
- Peptidoglycan cytoplasmic synthesis and recycling pathways - WP5060 (Escherichia coli)
- Modulators of TCR signaling and T cell activation - WP5072 (Homo sapiens)
- Wnt Signaling Pathway and Pluripotency - WP1344 (Danio rerio)
- Alanine and aspartate metabolism - WP240 (Mus musculus)
- Monoamine GPCRs - WP1076 (Bos taurus)
- Histidine metabolism - WP1581 (Mycobacterium tuberculosis)
- Cholesterol metabolism - WP632 (Rattus norvegicus)
- Lung fibrosis - WP3632 (Mus musculus)
- Estrogen signaling - WP1244 (Mus musculus)
- Amyotrophic lateral sclerosis (ALS) - WP2447 (Homo sapiens)
- Galanin receptor pathway - WP4970 (Homo sapiens)
- Synaptic signaling pathways associated with autism spectrum disorder - WP4539 (Homo sapiens)
- Intracellular trafficking proteins involved in CMT neuropathy - WP4856 (Homo sapiens)
- p53 transcriptional gene network - WP4963 (Homo sapiens)
- Pilocytic astrocytoma - WP2253 (Homo sapiens)
- Somitogenesis in the context of spondylocostal dysostosis - WP4785 (Homo sapiens)
- Proteoglycan biosynthesis - WP4784 (Homo sapiens)
- Splicing factor NOVA regulated synaptic proteins - WP4148 (Homo sapiens)
- Acetate mediated promotion of metabolic syndrome - WP3650 (Rattus norvegicus)
- Nanoparticle-mediated activation of receptor signaling - WP2643 (Homo sapiens)
- Nanomaterial induced apoptosis - WP2507 (Homo sapiens)
- Glycosaminoglycan degradation - WP4815 (Homo sapiens)
- Ciliopathies - WP4803 (Homo sapiens)
- Nuclear receptors in lipid metabolism and toxicity - WP863 (Pan troglodytes)
- Nuclear receptors in lipid metabolism and toxicity - WP755 (Gallus gallus)
- Ptf1a related regulatory pathway - WP201 (Mus musculus)
- mBDNF and proBDNF regulation of GABA neurotransmission - WP4829 (Homo sapiens)
- PKC-gamma calcium signaling pathway in ataxia - WP4760 (Homo sapiens)
- Influenza A virus infection - WP1438 (Homo sapiens)
- Tumor suppressor activity of SMARCB1 - WP4204 (Homo sapiens)
- Hexoses metabolism in proximal tubules - WP3916 (Rattus norvegicus)
- Lipids measured in liver metastasis from breast cancer - WP4627 (Mus musculus)
- Cancer immunotherapy by CTLA4 blockade - WP4582 (Homo sapiens)
- MFAP5 effect on permeability and motility of endothelial cells via cytoskeleton rearrangement - WP4560 (Homo sapiens)
- FABP4 in ovarian cancer - WP4400 (Homo sapiens)
- Model for regulation of MSMP expression in cancer cells and its proangiogenic role in ovarian tumors - WP4397 (Homo sapiens)
- ncRNAs involved in STAT3 signaling in hepatocellular carcinoma - WP4337 (Homo sapiens)
- Ultraconserved region 339 modulation of tumor suppressor microRNAs in cancer - WP4284 (Homo sapiens)
- miRNA regulation of p53 pathway in prostate cancer - WP3982 (Homo sapiens)
- miRNA regulation of prostate cancer signaling pathways - WP3981 (Homo sapiens)
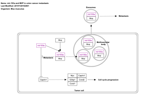
- mir-193a and MVP in colon cancer metastasis - WP3979 (Mus musculus)
- miR-509-3p alteration of YAP1/ECM axis - WP3967 (Homo sapiens)
- RIOK1 and RIOK2 in EGFR- and PI3K-mediated tumorigenesis - WP3873 (Drosophila melanogaster)
- Apoptosis-related network due to altered Notch3 in ovarian cancer - WP2864 (Homo sapiens)
- Overview of interferons-mediated signaling pathway - WP4558 (Homo sapiens)
- Relationship between inflammation, COX-2 and EGFR - WP4483 (Homo sapiens)
- Macrophage markers - WP4146 (Homo sapiens)
- Cell migration and invasion through p75NTR - WP4561 (Homo sapiens)
- Metastatic brain tumor - WP2249 (Homo sapiens)
- Control of immune tolerance by vasoactive intestinal peptide - WP4484 (Homo sapiens)
- Monoamine GPCRs - WP957 (Pan troglodytes)
- Amino acid conjugation - WP715 (Homo sapiens)
- Estrogen metabolism - WP697 (Homo sapiens)
- p53 signal pathway - WP656 (Rattus norvegicus)
- Oxidative phosphorylation - WP623 (Homo sapiens)
- Monoamine GPCRs - WP570 (Mus musculus)
- Nuclear receptors in lipid metabolism and toxicity - WP431 (Mus musculus)
- Leptin and adiponectin - WP3934 (Homo sapiens)
- Angiotensin II signaling (acute) in thick ascending limbs - WP3887 (Rattus norvegicus)
- Valproic acid pathway - WP3871 (Homo sapiens)
- Turbo design of glycolysis - WP3636 (Saccharomyces cerevisiae)
- Initiation of transcription and translation elongation at the HIV-1 LTR - WP3414 (Homo sapiens)
- EV release from cardiac cells and their functional effects - WP3297 (Homo sapiens)
- Alanine and aspartate metabolism - WP3262 (Bos taurus)
- Monoamine GPCRs - WP276 (Rattus norvegicus)
- Lidocaine metabolism - WP2646 (Homo sapiens)
- Dopamine metabolism - WP2436 (Homo sapiens)
- PPAR signaling pathway - WP2316 (Mus musculus)
- Serotonin and anxiety-related events - WP2140 (Mus musculus)
- Nucleotide GPCRs - WP207 (Mus musculus)
- Glutathione metabolism - WP164 (Mus musculus)
- Nuclear receptors in lipid metabolism and toxicity - WP139 (Rattus norvegicus)
- Nuclear receptors in lipid metabolism and toxicity - WP1326 (Danio rerio)
- Estrogen metabolism - WP1302 (Rattus norvegicus)
- Aflatoxin B1 metabolism - WP1300 (Rattus norvegicus)
- Estrogen signaling - WP1279 (Rattus norvegicus)
- Estrogen metabolism - WP1264 (Mus musculus)
- Aflatoxin B1 metabolism - WP1262 (Mus musculus)
- Nuclear receptors in lipid metabolism and toxicity - WP1099 (Canis familiaris)
- Glutathione metabolism - WP100 (Homo sapiens)
- Metapathway biotransformation Phase I and II - WP702 (Homo sapiens)
- NRF2 pathway - WP2884 (Homo sapiens)
- Iron metabolism in placenta - WP2007 (Homo sapiens)
- Photodynamic therapy-induced NF-kB survival signaling - WP3617 (Homo sapiens)
- Photodynamic therapy-induced HIF-1 survival signaling - WP3614 (Homo sapiens)
- Photodynamic therapy-induced unfolded protein response - WP3613 (Homo sapiens)
- Type 2 papillary renal cell carcinoma - WP4241 (Homo sapiens)
- PPAR signaling pathway - WP3942 (Homo sapiens)
- Novel intracellular components of RIG-I-like receptor pathway - WP3865 (Homo sapiens)
- exRNA mechanism of action and biogenesis - WP2805 (Homo sapiens)
- Serotonin and anxiety - WP3947 (Homo sapiens)
- H19 action Rb-E2F1 signaling and CDK-Beta-catenin activity - WP3969 (Homo sapiens)
- Extracellular vesicle-mediated signaling in recipient cells - WP2870 (Homo sapiens)
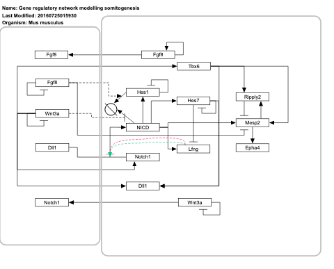
- Gene regulatory network modelling somitogenesis - WP2854 (Homo sapiens)
- Copper homeostasis - WP3286 (Homo sapiens)
- Caloric restriction and aging - WP4191 (Homo sapiens)
- Benzo(a)pyrene metabolism - WP696 (Homo sapiens)
- ApoE and miR-146 in inflammation and atherosclerosis - WP3926 (Homo sapiens)
- Monoamine GPCRs - WP839 (Gallus gallus)
- Retinol metabolism - WP805 (Gallus gallus)
- Arylamine metabolism - WP694 (Homo sapiens)
- Vitamins A and D - action mechanisms - WP4342 (Homo sapiens)
- Thermogenesis - WP4321 (Homo sapiens)
- mRNA, protein, and metabolite inducation pathway by cyclosporin A - WP3953 (Homo sapiens)
- Tryptophan metabolism - WP3248 (Bos taurus)
- Adipogenesis - WP236 (Homo sapiens)
- daf-2 or insulin signaling pathway - WP17 (Caenorhabditis elegans)
- Polyol pathway - WP1236 (Anopheles gambiae)
- Polyol pathway - WP1218 (Equus caballus)
- Monoamine GPCRs - WP1193 (Canis familiaris)
- Tryptophan metabolism - WP1126 (Canis familiaris)
- Amino acid conjugation of benzoic acid - WP1008 (Bos taurus)
- Somatroph axis (GH) and its relationship to dietary restriction and aging - WP4186 (Homo sapiens)
- Transcription factor regulation in adipogenesis - WP3599 (Homo sapiens)
- miR-517 relationship with ARCN1 and USP1 - WP3596 (Homo sapiens)
- Type III interferon signaling - WP2113 (Homo sapiens)
- Genes targeted by miRNAs in adipocytes - WP1992 (Homo sapiens)
- Extracellular vesicles in the crosstalk of cardiac cells - WP4300 (Homo sapiens)
- Glucosinolate biosynthesis (from aromatic amino acid) - WP4598 (Arabidopsis thaliana)
- Cytosolic DNA-sensing pathway - WP4655 (Homo sapiens)
- Glutathione metabolism - WP469 (Rattus norvegicus)
- Mismatch repair - WP1233 (Anopheles gambiae)
- Tryptophan metabolism - WP79 (Mus musculus)
- Tryptophan metabolism - WP270 (Rattus norvegicus)
- Interactome of polycomb repressive complex 2 (PRC2) - WP2916 (Homo sapiens)
- Interactions between immune cells and microRNAs in tumor microenvironment - WP4559 (Homo sapiens)
- FBXL10 enhancement of MAP/ERK signaling in diffuse large B-cell lymphoma - WP4553 (Homo sapiens)
- Mammary gland development pathway - Pregnancy and lactation (Stage 3 of 4) - WP2817 (Homo sapiens)
- Mammary gland development pathway - Involution (Stage 4 of 4) - WP2815 (Homo sapiens)
- Mammary gland development pathway - Puberty (Stage 2 of 4) - WP2814 (Homo sapiens)
- Mammary gland development pathway - Embryonic development (Stage 1 of 4) - WP2813 (Homo sapiens)
- Dual hijack model of Vif in HIV infection - WP3300 (Homo sapiens)
- Ciliary landscape - WP4352 (Homo sapiens)
- Circulating monocytes and cardiac macrophages in diastolic dysfunction - WP4474 (Mus musculus)
- MicroRNA network associated with chronic lymphocytic leukemia - WP4399 (Homo sapiens)
- Platelet-mediated interactions with vascular and circulating cells - WP4462 (Homo sapiens)
- Adipogenesis - WP1331 (Danio rerio)
- Serotonin and anxiety - WP2141 (Mus musculus)
- Inhibition of exosome biogenesis and secretion by Manumycin A in CRPC cells - WP4301 (Homo sapiens)
- Glyoxylate cycle - WP2566 (Mycobacterium tuberculosis)
- Chemokine signaling pathway - WP2292 (Mus musculus)
- Glutamate degradation III - WP503 (Saccharomyces cerevisiae)
- Homologous recombination - WP1153 (Canis familiaris)
- Heterochronic gene regulation of development - WP2227 (Caenorhabditis elegans)
- G1 to S cell cycle control - WP445 (Danio rerio)
- Cell engulfment - WP2226 (Caenorhabditis elegans)
- Hfe effect on hepcidin production - WP3924 (Homo sapiens)
- G1 to S cell cycle control - WP959 (Pan troglodytes)
- mRNA Processing - WP906 (Pan troglodytes)
- G1 to S cell cycle control - WP840 (Gallus gallus)
- Apoptosis - WP787 (Gallus gallus)
- G1 to S cell cycle control - WP348 (Rattus norvegicus)
- Apoptosis - WP1351 (Danio rerio)
- Apoptosis - WP1290 (Rattus norvegicus)
- G1 to S cell cycle control - WP1195 (Canis familiaris)
- G1 to S cell cycle control - WP1078 (Bos taurus)
- mRNA Processing - WP1023 (Bos taurus)
- Apoptosis - WP1018 (Bos taurus)
- Vitamin B9 (folate) biosynthesis pathway - WP2353 (Zea mays)
- Metapathway biotransformation - WP1251 (Mus musculus)
- ApoE and miR-146 in inflammation and atherosclerosis - WP3592 (Mus musculus)
- Model of Fgf and Wnt crosstalk in tailbud - WP4021 (Danio rerio)
- Glycine biosynthesis - WP261 (Saccharomyces cerevisiae)
- miR-127 in mesendoderm differentiation - WP3991 (Mus musculus)
- Hfe effect on hepcidin production - WP3673 (Mus musculus)
- Factors and pathways affecting insulin-like growth factor (IGF1)-Akt signaling - WP3675 (Mus musculus)
- p53 pathway - WP655 (Rattus norvegicus)
- Nuclear Receptors - WP509 (Mus musculus)
- mir-124 predicted interactions with cell cycle and differentiation - WP3595 (Homo sapiens)
- Sulfate assimilation pathway II - WP579 (Saccharomyces cerevisiae)
- let-7 inhibition of ES cell reprogramming - WP3299 (Homo sapiens)
- eIF5A regulation in response to inhibition of the nuclear export system - WP3302 (Homo sapiens)
- Gene regulatory network modelling somitogenesis - WP2852 (Mus musculus)
- Metapathway biotransformation - WP1212 (Equus caballus)
- Adipogenesis - WP869 (Pan troglodytes)
- G1 to S cell cycle control - WP413 (Mus musculus)
- Adipogenesis - WP987 (Bos taurus)
- Mismatch repair - WP1035 (Bos taurus)
- Metapathway biotransformation - WP1006 (Bos taurus)
- Neural crest development - WP548 (Danio rerio)
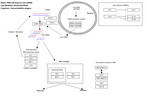
- RNA interference and miRNA - WP394 (Caenorhabditis elegans)
- Type II interferon signaling (IFNG) - WP1253 (Mus musculus)
- Homologous recombination - WP917 (Pan troglodytes)
- Mismatch repair - WP802 (Gallus gallus)
- miR-1 in cardiac development - WP608 (Mus musculus)
- Mismatch repair - WP1295 (Rattus norvegicus)
- Homologous recombination - WP1258 (Mus musculus)
- Mismatch repair - WP1257 (Mus musculus)
- Mismatch repair - WP1152 (Canis familiaris)
This author contributed to the following 4 pathways with new drafts currently in review: