Authors
This author initiated 26 original pathways:
This author contributed to 598 pathways:
This author contributed to 598 pathways:
This author contributed to the following 5 pathways with new drafts currently in review:
AlexanderPico
Alex Pico - Gladstone Institutes, San Francisco, CA, USA
He co-founded WikiPathways in 2007, as an open, collaborative platform for molecular pathway curation. In 2010, he took on leadership roles in the Cytoscape Consortium as vice president and as executive director for the National Resource for Network Biology. In addition to his independent research, he has served as the director of the Gladstone Bioinformatics Core since 2020.
https://gladstone.org/people/alex-pico
- GitHub: AlexanderPico
- ORCiD: 0000-0001-5706-2163
- Linked In: apico
- Google Scholar: FUsTMX8AAAAJ
- Wikidata: Q28530149
- Twitter: xanderpico
- Mastodon: https://qoto.org/@xanderpico
Communities
COVID-19 CPTACPathways
This author initiated 26 original pathways:
This author contributed to 598 pathways:
This author contributed to 598 pathways:
- Glycolysis in senescence - WP5049 (Homo sapiens)
- Non-homologous end joining - WP438 (Homo sapiens)
- Kallmann syndrome - WP5074 (Homo sapiens)
- Pentose phosphate pathway in senescent cells - WP5043 (Homo sapiens)
- Disturbed pathways in Duchenne Muscular Dystrophy - WP5356 (Homo sapiens)
- Primary ovarian insufficiency - WP5316 (Homo sapiens)
- TCA cycle - WP490 (Saccharomyces cerevisiae)
- Non-small cell lung cancer - WP4255 (Homo sapiens)
- Endometrial cancer - WP4155 (Homo sapiens)
- Estradiol regulation in porto-sinusoidal vascular disease - WP5235 (Homo sapiens)
- 17p13.3 (YWHAE) copy number variation - WP5376 (Homo sapiens)
- 5q35 copy number variation - WP5380 (Homo sapiens)
- Pleural mesothelioma - WP5087 (Homo sapiens)
- Wnt signaling - WP428 (Homo sapiens)
- Ether lipid biosynthesis - WP5275 (Homo sapiens)
- Oxysterols derived from cholesterol - WP4545 (Homo sapiens)
- Toll-like receptor signaling pathway - WP75 (Homo sapiens)
- Translation inhibitors in chronically activated PDGFRA cells - WP4566 (Homo sapiens)
- G1 to S cell cycle control - WP45 (Homo sapiens)
- Hedgehog signaling pathway - WP4249 (Homo sapiens)
- Epithelial to mesenchymal transition in colorectal cancer - WP4239 (Homo sapiens)
- Fibrin complement receptor 3 signaling pathway - WP4136 (Homo sapiens)
- Clear cell renal cell carcinoma pathways - WP4018 (Homo sapiens)
- Cell cycle - WP179 (Homo sapiens)
- Transcriptional activation by NRF2 in response to phytochemicals - WP3 (Homo sapiens)
- PDGFR-beta pathway - WP3972 (Homo sapiens)
- TCA cycle nutrient use and invasiveness of ovarian cancer - WP2868 (Homo sapiens)
- ErbB signaling pathway - WP673 (Homo sapiens)
- Hippo-Merlin signaling dysregulation - WP4541 (Homo sapiens)
- Hippo signaling regulation pathways - WP4540 (Homo sapiens)
- 15q25 copy number variation - WP5408 (Homo sapiens)
- A network map of Macrophage-stimulating protein (MSP) signaling - WP5353 (Homo sapiens)
- Focal adhesion - WP306 (Homo sapiens)
- Complement system - WP2806 (Homo sapiens)
- Prader-Willi and Angelman syndrome - WP3998 (Homo sapiens)
- 10q11.21q11.23 copy number variation syndrome - WP5352 (Homo sapiens)
- 8p23.1 copy number variation syndrome - WP5346 (Homo sapiens)
- 1p36 copy number variation syndrome - WP5345 (Homo sapiens)
- PI3K-AKT-mTOR signaling pathway and therapeutic opportunities in prostate cancer - WP3844 (Homo sapiens)
- Gibberellin A12 biosynthesis - WP2628 (Solanum lycopersicum)
- Aerobic glycolysis - WP4629 (Homo sapiens)
- One-carbon metabolism - WP241 (Homo sapiens)
- Alanine and aspartate metabolism - WP106 (Homo sapiens)
- DYRK1A involvement regarding cell proliferation in brain development - WP5180 (Homo sapiens)
- Mitochondrial fatty acid oxidation disorders - WP5123 (Homo sapiens)
- CBD synthetic pathway - WP5392 (Arabidopsis thaliana)
- D-arginine and D-ornithine metabolism - WP1642 (Mycobacterium tuberculosis)
- Osteoblast signaling - WP227 (Rattus norvegicus)
- Genetic alterations of lung cancer - WP1968 (Rattus norvegicus)
- Pantothenate and coenzyme A biosynthesis - WP462 (Saccharomyces cerevisiae)
- Nicotine effect on chromaffin cells - WP1603 (Homo sapiens)
- Osteoclast signaling - WP12 (Homo sapiens)
- Chronic hyperglycemia impairment of neuron function - WP5283 (Homo sapiens)
- ALA oxylipin metabolism - WP5136 (Homo sapiens)
- Ergosterol biosynthesis - WP5354 (Saccharomyces cerevisiae)
- Electron transport chain: OXPHOS system in mitochondria - WP111 (Homo sapiens)
- Comprehensive IL-17A signaling - WP5242 (Mus musculus)
- 7-oxo-C and 7-beta-HC pathways - WP5064 (Homo sapiens)
- ACE inhibitor pathway - WP554 (Homo sapiens)
- Aryl hydrocarbon receptor pathway - WP2586 (Homo sapiens)
- IL-26 signaling pathways - WP5347 (Homo sapiens)
- Octadecanoid formation from linoleic acid - WP5324 (Homo sapiens)
- CCL18 signaling pathway - WP5097 (Homo sapiens)
- Integrated cancer pathway - WP1971 (Homo sapiens)
- Cori cycle - WP1946 (Homo sapiens)
- Apoptosis modulation and signaling - WP1772 (Homo sapiens)
- Mechanisms associated with pluripotency - WP1763 (Mus musculus)
- TP53 network - WP1742 (Homo sapiens)
- Biotin metabolism - WP1631 (Mycobacterium tuberculosis)
- Folate-alcohol and cancer pathway hypotheses - WP1589 (Homo sapiens)
- Type II diabetes mellitus - WP1584 (Homo sapiens)
- Metapathway signal transduction - WP1546 (Caenorhabditis elegans)
- MicroRNAs in cardiomyocyte hypertrophy - WP1544 (Homo sapiens)
- Energy metabolism - WP1541 (Homo sapiens)
- miRNA regulation of DNA damage response - WP1530 (Homo sapiens)
- Physiological and pathological hypertrophy of the heart - WP1528 (Homo sapiens)
- Glycine metabolism - WP1495 (Homo sapiens)
- Oncostatin M signaling pathway - WP2374 (Homo sapiens)
- Parkinson's disease pathway - WP2371 (Homo sapiens)
- Corticotropin-releasing hormone signaling pathway - WP2355 (Homo sapiens)
- AGE/RAGE pathway - WP2324 (Homo sapiens)
- Thymic stromal lymphopoietin (TSLP) signaling pathway - WP2203 (Homo sapiens)
- Nicotine effect on dopaminergic neurons - WP1602 (Homo sapiens)
- Fluoropyrimidine activity - WP1601 (Homo sapiens)
- Mitochondrial long chain fatty acid beta-oxidation - WP368 (Homo sapiens)
- Parkinson's disease - WP3638 (Mus musculus)
- IL-7 signaling pathway - WP205 (Homo sapiens)
- Target of rapamycin signaling - WP1471 (Homo sapiens)
- Serotonin transporter activity - WP1455 (Homo sapiens)
- IL-4 signaling pathway - WP395 (Homo sapiens)
- VEGFA-VEGFR2 signaling - WP3888 (Homo sapiens)
- Apoptosis modulation by HSP70 - WP384 (Homo sapiens)
- MAPK signaling pathway - WP382 (Homo sapiens)
- Triacylglyceride synthesis - WP325 (Homo sapiens)
- Osteoblast signaling - WP322 (Homo sapiens)
- Notch signaling - WP268 (Homo sapiens)
- Small ligand GPCRs - WP247 (Homo sapiens)
- Prolactin signaling pathway - WP2037 (Homo sapiens)
- TNF-related weak inducer of apoptosis (TWEAK) signaling pathway - WP2036 (Homo sapiens)
- Follicle stimulating hormone (FSH) signaling pathway - WP2035 (Homo sapiens)
- Thyroid stimulating hormone (TSH) signaling pathway - WP2032 (Homo sapiens)
- RANKL/RANK signaling pathway - WP2018 (Homo sapiens)
- Response regulator aspartate phosphatase interactions - WP1466 (Bacillus subtilis)
- Valine, leucine and isoleucine degradation - WP1451 (Caenorhabditis elegans)
- Androgen receptor signaling pathway - WP138 (Homo sapiens)
- IL-2 signaling pathway - WP49 (Homo sapiens)
- Hedgehog signaling pathway - WP47 (Homo sapiens)
- EGF/EGFR signaling pathway - WP437 (Homo sapiens)
- mRNA processing - WP411 (Homo sapiens)
- Oxidative stress response - WP408 (Homo sapiens)
- Eukaryotic transcription initiation - WP405 (Homo sapiens)
- p38 MAPK signaling pathway - WP400 (Homo sapiens)
- Wnt signaling pathway - WP363 (Homo sapiens)
- Fas ligand pathway and stress induction of heat shock proteins - WP314 (Homo sapiens)
- Nuclear receptors in lipid metabolism and toxicity - WP299 (Homo sapiens)
- Myometrial relaxation and contraction pathways - WP289 (Homo sapiens)
- S1P receptor signal transduction - WP26 (Homo sapiens)
- TOR signaling - WP1489 (Caenorhabditis elegans)
- Osteopontin signaling - WP1434 (Homo sapiens)
- Peptide GPCRs - WP24 (Homo sapiens)
- B cell receptor signaling pathway - WP23 (Homo sapiens)
- IL-9 signaling pathway - WP22 (Homo sapiens)
- Homologous recombination - WP186 (Homo sapiens)
- Integrin-mediated cell adhesion - WP185 (Homo sapiens)
- Bone morphogenic protein signaling and regulation - WP1425 (Homo sapiens)
- AMP-activated protein kinase signaling - WP1403 (Homo sapiens)
- Pentose phosphate metabolism - WP134 (Homo sapiens)
- IL-5 signaling pathway - WP127 (Homo sapiens)
- Interferon type I signaling pathways - WP585 (Homo sapiens)
- TGF-beta receptor signaling - WP560 (Homo sapiens)
- Complement and coagulation cascades - WP558 (Homo sapiens)
- Biogenic amine synthesis - WP550 (Homo sapiens)
- Complement activation - WP545 (Homo sapiens)
- Calcium regulation in cardiac cells - WP536 (Homo sapiens)
- Cytokines and inflammatory response - WP530 (Homo sapiens)
- Hypertrophy model - WP516 (Homo sapiens)
- Glucuronidation - WP698 (Homo sapiens)
- Sulfation biotransformation reaction - WP692 (Homo sapiens)
- T-cell receptor signaling pathway - WP69 (Homo sapiens)
- Arachidonate epoxygenase / epoxide hydrolase - WP678 (Homo sapiens)
- Glucose homeostasis - WP661 (Homo sapiens)
- Flower development - WP618 (Arabidopsis thaliana)
- Monoamine GPCRs - WP58 (Homo sapiens)
- Regulation of actin cytoskeleton - WP51 (Homo sapiens)
- Glycogen synthesis and degradation - WP500 (Homo sapiens)
- Prostaglandin synthesis and regulation - WP98 (Homo sapiens)
- Nucleotide GPCRs - WP80 (Homo sapiens)
- Vitamin A and carotenoid metabolism - WP716 (Homo sapiens)
- Estrogen signaling pathway - WP712 (Homo sapiens)
- DNA damage response (only ATM dependent) - WP710 (Homo sapiens)
- DNA damage response - WP707 (Homo sapiens)
- Ovarian infertility - WP34 (Homo sapiens)
- Glycolysis and gluconeogenesis - WP534 (Homo sapiens)
- Elongation of (very) long chain fatty acids - WP4491 (Mus musculus)
- Angiotensin II receptor type 1 pathway - WP5036 (Homo sapiens)
- Male steroid hormones in cardiomyocyte energy metabolism - WP5320 (Homo sapiens)
- Bacterial ceramide synthesis - WP5271 (Caulobacter vibrioides)
- Serotonin receptor 4/6/7 and NR3C signaling - WP734 (Homo sapiens)
- Serotonin receptor 2 and ELK-SRF/GATA4 signaling - WP732 (Homo sapiens)
- Serotonin HTR1 group and FOS pathway - WP722 (Homo sapiens)
- IL-10 anti-inflammatory signaling pathway - WP4495 (Homo sapiens)
- Serotonin transporter activity - WP3138 (Bos taurus)
- Female steroid hormones in cardiomyocyte energy metabolism - WP5318 (Homo sapiens)
- Serotonin receptor 4/6/7 and NR3C signaling - WP3272 (Bos taurus)
- Serotonin receptor 2 and ELK-SRF / GATA4 signaling - WP3242 (Bos taurus)
- Serotonin receptor 2 and STAT3 signaling - WP3115 (Bos taurus)
- Serotonin receptor 2 and STAT3 signaling - WP2079 (Mus musculus)
- ACE2 inhibition leads to pulmonary fibrosis - WP5035 (Homo sapiens)
- Codeine and morphine metabolism - WP1604 (Homo sapiens)
- IL-9 signaling pathway - WP10 (Mus musculus)
- Amino acid conjugation of benzoic acid - WP1577 (Sus scrofa)
- IL-6 signaling pathway - WP135 (Rattus norvegicus)
- Lactate shuttle in glial cells - WP5314 (Homo sapiens)
- Metabolic pathways of fibroblasts - WP5312 (Homo sapiens)
- Sebaleic acid formation and metabolism - WP5315 (Homo sapiens)
- Androgen receptor network in prostate cancer - WP2263 (Homo sapiens)
- Cysteine biosynthesis from homoserine - WP256 (Saccharomyces cerevisiae)
- Meiotic recombination genes - WP377 (Saccharomyces cerevisiae)
- Osteoclast signaling - WP890 (Pan troglodytes)
- GPCRs, class A rhodopsin-like - WP473 (Rattus norvegicus)
- Nuclear factor, erythroid-derived 2, like 2 signaling pathway - WP2376 (Rattus norvegicus)
- Pyruvate dehydrogenase pathway - WP214 (Saccharomyces cerevisiae)
- Sucrose biosynthesis - WP14 (Saccharomyces cerevisiae)
- Metapathway biotransformation - WP1286 (Rattus norvegicus)
- Colanic acid building blocks biosynthesis - WP121 (Saccharomyces cerevisiae)
- N-glycan biosynthesis - WP5196 (Ovis aries)
- Neurogenesis regulation in the olfactory epithelium - WP5265 (Homo sapiens)
- Type I interferon induction and signaling during SARS-CoV-2 infection - WP4868 (Homo sapiens)
- Fatty acid biosynthesis - WP568 (Drosophila melanogaster)
- Fatty acid biosynthesis - WP504 (Rattus norvegicus)
- Fatty acid biosynthesis - WP38 (Caenorhabditis elegans)
- Fatty acid biosynthesis - WP357 (Homo sapiens)
- Fatty acid biosynthesis - WP336 (Mus musculus)
- Fatty acid biosynthesis - WP1020 (Bos taurus)
- Mevalonate pathway - WP3963 (Homo sapiens)
- Glycerol teichoic acid biosynthesis - WP563 (Saccharomyces cerevisiae)
- Lacto series sphingolipid metabolism - WP5303 (Homo sapiens)
- Ganglio series sphingolipid metabolism - WP5299 (Homo sapiens)
- Markers of kidney cell lineage - WP5236 (Homo sapiens)
- Catecholamine synthesis - WP513 (Rattus norvegicus)
- T-cell activation SARS-CoV-2 - WP5098 (Homo sapiens)
- Oxidative stress and redox pathway - WP4466 (Mus musculus)
- Metabolism of tetrahydrocannabinol (THC) - WP4174 (Homo sapiens)
- Poly(glycerol phosphate) wall teichoic acid biosynthesis - WP4162 (Saccharomyces cerevisiae)
- Evolocumab mechanism to reduce LDL cholesterol - WP3408 (Homo sapiens)
- Primary focal segmental glomerulosclerosis (FSGS) - WP3233 (Bos taurus)
- Primary carbon metabolism - WP2859 (Populus trichocarpa)
- Flowering time pathway - WP2625 (Hordeum vulgare)
- Purine metabolism - WP2185 (Mus musculus)
- Carbon assimilation C4 pathway - WP1493 (Zea mays)
- Oxidation by cytochrome P450 - WP1274 (Mus musculus)
- Oxidation by cytochrome P450 - WP1077 (Bos taurus)
- mRNA processing - WP123 (Caenorhabditis elegans)
- Sudden infant death syndrome (SIDS) susceptibility pathways - WP706 (Homo sapiens)
- Aflatoxin B1 metabolism - WP699 (Homo sapiens)
- Ureide biosynthesis - WP617 (Oryza sativa)
- Heme biosynthesis - WP561 (Homo sapiens)
- Extrafollicular and follicular B cell activation by SARS-CoV-2 - WP5218 (Homo sapiens)
- TCA cycle in senescence - WP5050 (Homo sapiens)
- Photodynamic therapy-induced NFE2L2 (NRF2) survival signaling - WP3612 (Homo sapiens)
- MECP2 and associated Rett syndrome - WP3584 (Homo sapiens)
- FTO obesity variant mechanism - WP3407 (Homo sapiens)
- Nod-like receptor (NLR) signaling pathway - WP288 (Homo sapiens)
- Pregnane X receptor pathway - WP2876 (Homo sapiens)
- Glial cell differentiation - WP2276 (Homo sapiens)
- Eicosanoid synthesis - WP167 (Homo sapiens)
- Selenium micronutrient network - WP15 (Homo sapiens)
- Fatty acid beta-oxidation - WP143 (Homo sapiens)
- Folic acid network - WP1311 (Rattus norvegicus)
- Retinol metabolism - WP1297 (Rattus norvegicus)
- Folic acid network - WP1273 (Mus musculus)
- Retinol metabolism - WP1259 (Mus musculus)
- Sulfur amino acid biosynthesis - WP7 (Saccharomyces cerevisiae)
- Statin pathway - WP1 (Mus musculus)
- Triacylglyceride synthesis - WP782 (Gallus gallus)
- Hippocampal synaptogenesis and neurogenesis - WP5231 (Homo sapiens)
- Glucose metabolism in triple-negative breast cancer cells - WP5211 (Homo sapiens)
- Docosahexaenoic acid oxylipin metabolism - WP5154 (Homo sapiens)
- mRNA processing - WP467 (Danio rerio)
- Myometrial relaxation and contraction pathways - WP385 (Mus musculus)
- Myometrial relaxation and contraction pathways - WP3276 (Bos taurus)
- Semaphorin interactions - WP3151 (Bos taurus)
- mRNA processing - WP310 (Mus musculus)
- Notch signaling pathway - WP29 (Mus musculus)
- mRNA processing - WP142 (Drosophila melanogaster)
- Myometrial relaxation and contraction pathways - WP140 (Rattus norvegicus)
- Notch signaling pathway - WP1232 (Anopheles gambiae)
- mRNA processing - WP1229 (Anopheles gambiae)
- mRNA Processing - WP1142 (Canis familiaris)
- T-cell antigen receptor (TCR) pathway during Staphylococcus aureus infection - WP3863 (Homo sapiens)
- TLR4 signaling and tolerance - WP3851 (Homo sapiens)
- Factors and pathways affecting insulin-like growth factor (IGF1)-Akt signaling - WP3850 (Homo sapiens)
- NAD metabolism, sirtuins and aging - WP3630 (Homo sapiens)
- PDGF pathway - WP2526 (Homo sapiens)
- Folate metabolism - WP176 (Homo sapiens)
- Vitamin B12 metabolism - WP1533 (Homo sapiens)
- Retinoblastoma gene in cancer - WP3206 (Bos taurus)
- Glycolysis and gluconeogenesis - WP1567 (Mycobacterium tuberculosis)
- Methionine de novo and salvage pathway - WP3580 (Homo sapiens)
- Pluripotent stem cell differentiation pathway - WP2848 (Homo sapiens)
- Allograft rejection - WP2328 (Homo sapiens)
- MAPK pathway in congenital thyroid cancer - WP4928 (Homo sapiens)
- Downregulation of ACE2 by SARS-CoV-2 spike protein - WP4799 (Homo sapiens)
- Microglia pathogen phagocytosis pathway - WP3937 (Homo sapiens)
- Regulation of actin cytoskeleton - WP523 (Mus musculus)
- Biogenic amine synthesis - WP125 (Drosophila melanogaster)
- Quercetin and Nf-kB / AP-1 induced apoptosis - WP2435 (Homo sapiens)
- ID signaling pathway - WP934 (Pan troglodytes)
- ID signaling pathway - WP512 (Mus musculus)
- ID signaling pathway - WP397 (Rattus norvegicus)
- 4-hydroxytamoxifen, dexamethasone, and retinoic acids regulation of p27 expression - WP3879 (Homo sapiens)
- TGF-beta signaling pathway - WP366 (Homo sapiens)
- TNF-alpha signaling pathway - WP231 (Homo sapiens)
- ID signaling pathway - WP1168 (Canis familiaris)
- Pathogenesis of SARS-CoV-2 mediated by nsp9-nsp10 complex - WP4884 (Homo sapiens)
- Angiopoietin-like protein 8 regulatory pathway - WP3915 (Homo sapiens)
- Melatonin metabolism and effects - WP3298 (Homo sapiens)
- Aryl hydrocarbon receptor pathway - WP2873 (Homo sapiens)
- Activation of NLRP3 inflammasome by SARS-CoV-2 - WP4876 (Homo sapiens)
- Hijack of ubiquitination by SARS-CoV-2 - WP4860 (Homo sapiens)
- SARS-CoV-2 and COVID-19 pathway - WP4846 (Homo sapiens)
- BDNF pathway - WP2152 (Mus musculus)
- Insulin signaling - WP481 (Homo sapiens)
- RAC1/PAK1/p38/MMP2 pathway - WP3303 (Homo sapiens)
- Photodynamic therapy-induced AP-1 survival signaling - WP3611 (Homo sapiens)
- Cholesterol biosynthesis pathway - WP197 (Homo sapiens)
- Long-day flowering time pathway - WP622 (Arabidopsis thaliana)
- Cell differentiation - index - WP2029 (Homo sapiens)
- Mecp2 and associated Rett syndrome - WP2910 (Mus musculus)
- Spinal cord injury - WP2433 (Rattus norvegicus)
- Statin inhibition of cholesterol production - WP430 (Homo sapiens)
- Parkin-ubiquitin proteasomal system pathway - WP2359 (Homo sapiens)
- Vitamin D receptor pathway - WP2877 (Homo sapiens)
- Nod-like receptor (NLR) signaling pathway - WP799 (Gallus gallus)
- Nicotine metabolism in liver cells - WP1600 (Homo sapiens)
- Alzheimer's disease and miRNA effects - WP2059 (Homo sapiens)
- Tryptophan metabolism - WP465 (Homo sapiens)
- Major receptors targeted by epinephrine and norepinephrine - WP4589 (Homo sapiens)
- Metabolism of alpha-linolenic acid - WP4586 (Homo sapiens)
- Blood clotting and drug effects - WP4580 (Homo sapiens)
- Role of carnosine in muscle contraction - WP4486 (Homo sapiens)
- GABA receptor signaling - WP4159 (Homo sapiens)
- Liver steatosis adverse outcome pathway - WP4010 (Homo sapiens)
- Host-pathogen interaction of human coronaviruses - MAPK signaling - WP4877 (Homo sapiens)
- Wnt signaling pathway and pluripotency - WP399 (Homo sapiens)
- Primary focal segmental glomerulosclerosis (FSGS) - WP2572 (Homo sapiens)
- Cardiac progenitor differentiation - WP2406 (Homo sapiens)
- Arrhythmogenic right ventricular cardiomyopathy - WP2118 (Homo sapiens)
- HIF1A and PPARG regulation of glycolysis - WP2456 (Homo sapiens)
- Steroid biosynthesis - WP496 (Homo sapiens)
- Host-pathogen interaction of human coronaviruses - interferon induction - WP4880 (Homo sapiens)
- TCA cycle (aka Krebs or citric acid cycle) - WP78 (Homo sapiens)
- EGF/EGFR signaling pathway - WP978 (Bos taurus)
- NAD+ metabolism - WP3644 (Homo sapiens)
- Endoplasmic reticulum stress response in coronavirus infection - WP4861 (Homo sapiens)
- NAD+ biosynthetic pathways - WP3645 (Homo sapiens)
- miR-222 in exercise-induced cardiac growth - WP2928 (Mus musculus)
- Flowering time pathway - WP2603 (Beta vulgaris)
- Wnt signaling in kidney disease - WP3857 (Mus musculus)
- Metabolic reprogramming in colon cancer - WP4290 (Homo sapiens)
- Nodal signaling pathway - WP341 (Danio rerio)
- Dauer formation - WP580 (Caenorhabditis elegans)
- Glycogen metabolism - WP436 (Caenorhabditis elegans)
- Flavonoid pathway - WP3620 (Arabidopsis thaliana)
- ER stress-unfolded protein response (UPRer) - WP2578 (Caenorhabditis elegans)
- Apoptosis - WP254 (Homo sapiens)
- Histone modifications - WP2369 (Homo sapiens)
- Heterchronic control of molting - WP2357 (Caenorhabditis elegans)
- Pathogenic Escherichia coli infection - WP2272 (Homo sapiens)
- Glioblastoma signaling pathways - WP2261 (Homo sapiens)
- Angiogenesis - WP1539 (Homo sapiens)
- Vitamin D metabolism - WP1531 (Homo sapiens)
- FGF signaling pathway - WP152 (Danio rerio)
- Cell division: first embryonic mitosis - WP1411 (Caenorhabditis elegans)
- Folate biosynthesis - WP2360 (Bacillus subtilis)
- Ascaroside biosynthesis - WP2224 (Caenorhabditis elegans)
- Wnt signaling pathway and pluripotency - WP723 (Mus musculus)
- EGFR1 signaling pathway - WP572 (Mus musculus)
- Eukaryotic transcription initiation - WP567 (Mus musculus)
- Exercise-induced circadian regulation - WP544 (Mus musculus)
- Canonical NF-kB pathway - WP4562 (Homo sapiens)
- Osteoclast signaling - WP454 (Mus musculus)
- Kit receptor signaling pathway - WP407 (Mus musculus)
- IL-6 signaling pathway - WP387 (Mus musculus)
- Aryl hydrocarbon receptor pathway - WP3205 (Bos taurus)
- Glycogen metabolism - WP317 (Mus musculus)
- Electron transport chain - WP295 (Mus musculus)
- Delta-Notch signaling pathway - WP265 (Mus musculus)
- Interleukin-1 (IL-1) structural pathway - WP2637 (Homo sapiens)
- Wnt signaling - WP235 (Caenorhabditis elegans)
- IL-17 signaling pathway - WP2112 (Homo sapiens)
- Neural crest differentiation - WP2074 (Mus musculus)
- GPCRs, orphan - WP1398 (Mus musculus)
- Endochondral ossification - WP1270 (Mus musculus)
- Delta-Notch signaling pathway - WP1180 (Canis familiaris)
- Hedgehog signaling pathway - WP116 (Mus musculus)
- Methylation pathways - WP704 (Homo sapiens)
- Catalytic cycle of mammalian flavin-containing monooxygenases (FMOs) - WP688 (Homo sapiens)
- DNA mismatch repair - WP531 (Homo sapiens)
- GPCRs, class C metabotropic glutamate, pheromone - WP501 (Homo sapiens)
- Neural crest cell migration in cancer - WP4565 (Homo sapiens)
- Neural crest cell migration during development - WP4564 (Homo sapiens)
- GPCRs, class A rhodopsin-like - WP455 (Homo sapiens)
- Acrylamide biotransformation and exposure biomarkers - WP4233 (Homo sapiens)
- Tgif disruption of Shh signaling - WP3674 (Homo sapiens)
- lncRNA-mediated mechanisms of therapeutic resistance - WP3672 (Homo sapiens)
- Interactions between LOXL4 and oxidative stress pathway - WP3670 (Homo sapiens)
- MicroRNA for targeting cancer growth and vascularization in glioblastoma - WP3593 (Homo sapiens)
- G protein signaling pathways - WP35 (Homo sapiens)
- GPCRs, class B secretin-like - WP334 (Homo sapiens)
- Estrogen receptor pathway - WP2881 (Homo sapiens)
- Glucocorticoid receptor pathway - WP2880 (Homo sapiens)
- Constitutive androstane receptor pathway - WP2875 (Homo sapiens)
- Hair follicle development: organogenesis - part 2 of 3 - WP2839 (Homo sapiens)
- Cardiac hypertrophic response - WP2795 (Homo sapiens)
- Diclofenac metabolic pathway - WP2491 (Homo sapiens)
- Gastric cancer network 2 - WP2363 (Homo sapiens)
- Gastric cancer network 1 - WP2361 (Homo sapiens)
- Endothelin pathways - WP2197 (Homo sapiens)
- Fatty acid omega-oxidation - WP206 (Homo sapiens)
- SRF and miRs in smooth muscle differentiation and proliferation - WP1991 (Homo sapiens)
- GPCRs, other - WP117 (Homo sapiens)
- Cytokines and inflammatory response - WP997 (Bos taurus)
- Methylation pathways - WP992 (Bos taurus)
- Nuclear receptors in lipid metabolism and toxicity - WP981 (Bos taurus)
- Glycogen metabolism - WP955 (Pan troglodytes)
- Nuclear receptors - WP950 (Pan troglodytes)
- Delta-Notch signaling pathway - WP946 (Pan troglodytes)
- Hedgehog signaling pathway - WP905 (Pan troglodytes)
- Kit receptor signaling pathway - WP886 (Pan troglodytes)
- EGFR1 signaling pathway - WP860 (Pan troglodytes)
- Fatty acid omega-oxidation - WP852 (Pan troglodytes)
- Flowering time pathway - WP4339 (Brassica napus)
- Globo sphingolipid metabolism - WP3278 (Bos taurus)
- Aryl hydrocarbon receptor - WP3226 (Bos taurus)
- ATM signaling pathway - WP3221 (Bos taurus)
- Interleukin-11 signaling pathway - WP3159 (Bos taurus)
- AMPK signaling - WP3154 (Bos taurus)
- Folate-alcohol and cancer pathway - WP3120 (Bos taurus)
- Isoprenoid precursor biosynthesis in Pf apicoplasts - WP2918 (Plasmodium falciparum)
- NAD biosynthesis I from aspartate - WP2484 (Escherichia coli)
- Osteoblast signaling - WP238 (Mus musculus)
- Beta-alanine biosynthesis - WP2207 (Oryza sativa)
- Carotenoid biosynthesis - WP2205 (Zea mays)
- Ganglio sphingolipid metabolism - WP1423 (Homo sapiens)
- Glycogen metabolism - WP1189 (Canis familiaris)
- Nuclear receptors - WP1184 (Canis familiaris)
- Statin pathway - WP1157 (Canis familiaris)
- Hedgehog signaling pathway - WP1141 (Canis familiaris)
- Kit receptor signaling pathway - WP1121 (Canis familiaris)
- Electron transport chain - WP1119 (Canis familiaris)
- Cytokines and inflammatory response - WP1113 (Canis familiaris)
- EGFR1 signaling pathway - WP1096 (Canis familiaris)
- Glycogen metabolism - WP1073 (Bos taurus)
- Nuclear receptors - WP1068 (Bos taurus)
- Endochondral ossification - WP1065 (Bos taurus)
- Notch signaling pathway - WP1064 (Bos taurus)
- Complement and coagulation cascades - WP1056 (Bos taurus)
- TGF-beta signaling pathway - WP1045 (Bos taurus)
- Statin pathway - WP1041 (Bos taurus)
- B cell receptor signaling pathway - WP1025 (Bos taurus)
- Hedgehog signaling pathway - WP1022 (Bos taurus)
- Electron transport chain - WP1002 (Bos taurus)
- Glycolysis and gluconeogenesis - WP515 (Saccharomyces cerevisiae)
- MAPK signaling pathway - WP510 (Saccharomyces cerevisiae)
- Methionine degradation - WP46 (Saccharomyces cerevisiae)
- Threonine biosynthesis - WP331 (Saccharomyces cerevisiae)
- Tryptophan degradation - WP301 (Saccharomyces cerevisiae)
- Starch and cellulose biosynthesis - WP257 (Saccharomyces cerevisiae)
- Homocysteine and cysteine interconversion - WP128 (Saccharomyces cerevisiae)
- Principal pathways of carbon metabolism - WP112 (Saccharomyces cerevisiae)
- Nuclear receptors - WP831 (Gallus gallus)
- Inhibitor of DNA binding (ID) signaling pathway - WP815 (Gallus gallus)
- Hedgehog signaling pathway - WP790 (Gallus gallus)
- Kit receptor signaling pathway - WP774 (Gallus gallus)
- Triacylglycerol biosynthesis - WP627 (Arabidopsis thaliana)
- Biosynthesis of gamma-aminobutyric acid (GABA) by polyamine oxidation - WP4232 (Arabidopsis thaliana)
- Chlorophyll b degradation - WP2230 (Arabidopsis thaliana)
- Flower development: initiation - WP2108 (Arabidopsis thaliana)
- Glycogen metabolism - WP835 (Gallus gallus)
- Delta-Notch signaling pathway - WP827 (Gallus gallus)
- Calcium regulation in cardiac cells - WP808 (Gallus gallus)
- EGFR1 signaling pathway - WP752 (Gallus gallus)
- Polyol pathway - WP690 (Homo sapiens)
- GPR40 pathway - WP3958 (Homo sapiens)
- Imatinib and chronic myeloid leukemia - WP3640 (Homo sapiens)
- Hematopoietic stem cell differentiation - WP2849 (Homo sapiens)
- T cell receptor and co-stimulatory signaling - WP2583 (Homo sapiens)
- NAD biosynthesis II (from tryptophan) - WP2485 (Homo sapiens)
- miRNA biogenesis - WP2338 (Homo sapiens)
- Microtubule cytoskeleton regulation - WP2038 (Homo sapiens)
- Thyroxine (thyroid hormone) production - WP1981 (Homo sapiens)
- G13 signaling pathway - WP524 (Homo sapiens)
- Endochondral ossification - WP474 (Homo sapiens)
- DNA replication - WP466 (Homo sapiens)
- Exercise-induced circadian regulation - WP410 (Homo sapiens)
- Nod-like receptor (NLR) signaling pathway - WP914 (Pan troglodytes)
- Hedgehog signaling pathway - WP574 (Rattus norvegicus)
- Complement and coagulation cascades - WP547 (Rattus norvegicus)
- Mitochondrial unfolded-protein response - WP525 (Caenorhabditis elegans)
- Hedgehog signaling pathway - WP492 (Drosophila melanogaster)
- Osteoclast - WP489 (Rattus norvegicus)
- Cytoplasmic ribosomal proteins - WP477 (Homo sapiens)
- Lipid droplet metabolism - WP3901 (Rattus norvegicus)
- Thick ascending limb transporters - WP3882 (Rattus norvegicus)
- Proximal tubule transporters - WP3881 (Rattus norvegicus)
- Glial cell differentiation - WP3203 (Bos taurus)
- mir219 in oligodendrocyte differentiation and myelination - WP2811 (Rattus norvegicus)
- Nuclear receptors - WP217 (Rattus norvegicus)
- Glycogen metabolism - WP160 (Rattus norvegicus)
- Kit receptor signaling pathway - WP147 (Rattus norvegicus)
- Statin pathway - WP145 (Rattus norvegicus)
- Nod-like receptor (NLR) signaling pathway - WP1294 (Rattus norvegicus)
- Nod-like receptor (NLR) signaling pathway - WP1256 (Mus musculus)
- Homologous recombination - WP1205 (Drosophila melanogaster)
- Nod-like receptor (NLR) signaling pathway - WP1032 (Bos taurus)
- Non-canonical Wnt pathway - WP215 (Danio rerio)
- Glycogen metabolism - WP1388 (Danio rerio)
- Glycolysis and gluconeogenesis - WP1356 (Danio rerio)
- Estrogen signaling - WP1330 (Danio rerio)
- Monoamine transport - WP727 (Homo sapiens)
- Exercise-induced circadian regulation - WP562 (Danio rerio)
- Synthesis and degradation of ketone bodies - WP543 (Mus musculus)
- Biogenic amine synthesis - WP522 (Mus musculus)
- BDNF-TrkB signaling - WP3676 (Homo sapiens)
- Microglia pathogen phagocytosis pathway - WP3626 (Mus musculus)
- Common pathways underlying drug addiction - WP2636 (Homo sapiens)
- ATM signaling pathway - WP2516 (Homo sapiens)
- Glycolysis and gluconeogenesis - WP157 (Mus musculus)
- MicroRNAs in cardiomyocyte hypertrophy - WP1560 (Mus musculus)
- Biogenic amine synthesis - WP154 (Danio rerio)
- Electron transport chain - WP1339 (Danio rerio)
- p38 MAPK signaling pathway - WP1154 (Canis familiaris)
- Integrin-mediated cell adhesion - WP6 (Mus musculus)
- MAPK cascade - WP422 (Homo sapiens)
- p38 Mapk signaling pathway - WP350 (Mus musculus)
- ESC pluripotency pathways - WP339 (Mus musculus)
- PCSK9-mediated LDL receptor degradation - WP2846 (Homo sapiens)
- Biotic stress response gene network - WP4364 (Oryza sativa)
- TYROBP causal network in microglia - WP3945 (Homo sapiens)
- Regulation of apoptosis by parathyroid hormone-related protein - WP3872 (Homo sapiens)
- Tyrobp causal network in microglia - WP3625 (Mus musculus)
- Ebstein-Barr virus LMP1 signaling - WP262 (Homo sapiens)
- Irinotecan pathway - WP229 (Homo sapiens)
- Irinotecan pathway - WP124 (Rattus norvegicus)
- Glutathione and one-carbon metabolism - WP730 (Mus musculus)
- Host-pathogen interaction of human coronaviruses - apoptosis - WP4864 (Homo sapiens)
- Host-pathogen interaction of human coronaviruses - autophagy - WP4863 (Homo sapiens)
- One-carbon metabolism - WP435 (Mus musculus)
- Retinoblastoma gene in cancer - WP2446 (Homo sapiens)
- Toll-like receptor signaling - WP88 (Mus musculus)
- PI3K/AKT/mTOR - vitamin D3 signaling - WP4141 (Homo sapiens)
- Nanomaterial-induced inflammasome activation - WP3890 (Homo sapiens)
- Canonical and non-canonical Notch signaling - WP3845 (Homo sapiens)
- Farnesoid X receptor pathway - WP2879 (Homo sapiens)
- PPAR-alpha pathway - WP2878 (Homo sapiens)
- Liver X receptor pathway - WP2874 (Homo sapiens)
- Endoderm differentiation - WP2853 (Homo sapiens)
- Effects of nitric oxide - WP1995 (Homo sapiens)
- Nuclear receptors - WP170 (Homo sapiens)
- Androgen receptor signaling pathway - WP1014 (Bos taurus)
- Kit receptor signaling pathway - WP1004 (Bos taurus)
- Androgen receptor signaling pathway - WP1133 (Canis familiaris)
- ID signaling pathway - WP1052 (Bos taurus)
- Androgen receptor signaling pathway - WP897 (Pan troglodytes)
- Wnt Signaling Pathway and Pluripotency - WP1344 (Danio rerio)
- Gastric acid production - WP2596 (Homo sapiens)
- Histidine metabolism - WP1581 (Mycobacterium tuberculosis)
- Amyotrophic lateral sclerosis (ALS) - WP2447 (Homo sapiens)
- p53 transcriptional gene network - WP4963 (Homo sapiens)
- Ciliopathies - WP4803 (Homo sapiens)
- Ptf1a related regulatory pathway - WP201 (Mus musculus)
- Envelope proteins and their potential roles in EDMD physiopathology - WP4535 (Homo sapiens)
- Regulation of Pgc1a expression by a Gsk3b-Tfeb signaling axis in skeletal muscle - WP4763 (Mus musculus)
- Influenza A virus infection - WP1438 (Homo sapiens)
- Hexoses metabolism in proximal tubules - WP3916 (Rattus norvegicus)
- Corticotropin-releasing hormone - WP3265 (Bos taurus)
- Lipids measured in liver metastasis from breast cancer - WP4627 (Mus musculus)
- mir-193a and MVP in colon cancer metastasis - WP3979 (Mus musculus)
- Transcriptional cascade regulating adipogenesis - WP4211 (Homo sapiens)
- Macrophage markers - WP4146 (Homo sapiens)
- Estrogen metabolism - WP697 (Homo sapiens)
- Oxidative phosphorylation - WP623 (Homo sapiens)
- Angiotensin II signaling (acute) in thick ascending limbs - WP3887 (Rattus norvegicus)
- EV release from cardiac cells and their functional effects - WP3297 (Homo sapiens)
- Gonadotropin-releasing hormone (GnRH) signaling - WP2901 (Bos taurus)
- Oxytocin signaling - WP2889 (Homo sapiens)
- Cocaine metabolism - WP2826 (Homo sapiens)
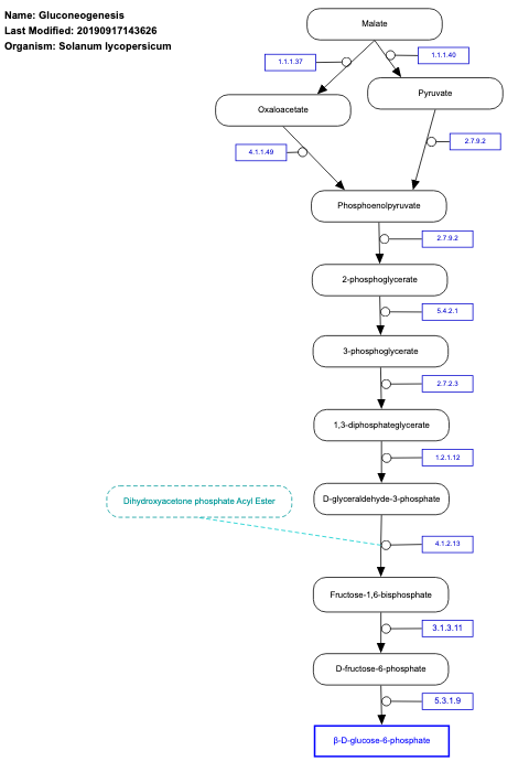
- Gluconeogenesis - WP2630 (Solanum lycopersicum)
- Cadmium and glutathione - WP2579 (Arabidopsis thaliana)
- Fatty acid oxidation - WP2318 (Mus musculus)
- PPAR signaling pathway - WP2316 (Mus musculus)
- Lycopene biosynthesis - WP2204 (Zea mays)
- Glutathione metabolism - WP100 (Homo sapiens)
- Metapathway biotransformation Phase I and II - WP702 (Homo sapiens)
- NRF2 pathway - WP2884 (Homo sapiens)
- Photodynamic therapy-induced NF-kB survival signaling - WP3617 (Homo sapiens)
- Type 2 papillary renal cell carcinoma - WP4241 (Homo sapiens)
- Novel intracellular components of RIG-I-like receptor pathway - WP3865 (Homo sapiens)
- H19 action Rb-E2F1 signaling and CDK-Beta-catenin activity - WP3969 (Homo sapiens)
- Extracellular vesicle-mediated signaling in recipient cells - WP2870 (Homo sapiens)
- Gene regulatory network modelling somitogenesis - WP2854 (Homo sapiens)
- Benzo(a)pyrene metabolism - WP696 (Homo sapiens)
- Arylamine metabolism - WP993 (Bos taurus)
- Estrogen signaling pathway - WP986 (Bos taurus)
- Vitamins A and D - action mechanisms - WP4342 (Homo sapiens)
- Acetaminophen synthesis - WP2886 (Escherichia coli)
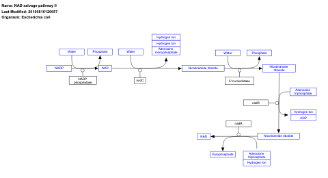
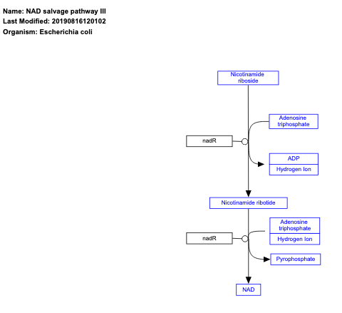
- NAD salvage pathway III - WP2488 (Escherichia coli)
- NAD salvage pathway II - WP2487 (Escherichia coli)
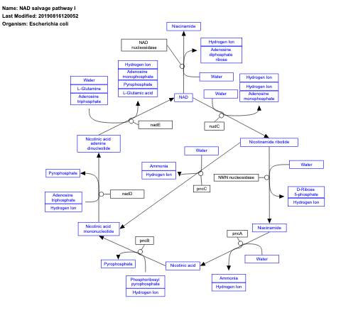
- NAD salvage pathway I - WP2486 (Escherichia coli)
- Adipogenesis - WP236 (Homo sapiens)
- Biosynthesis and regulation of nematode bile acids - WP2293 (Caenorhabditis elegans)
- Estrogen metabolism - WP1053 (Bos taurus)
- Tryptophan metabolism - WP79 (Mus musculus)
- Nonalcoholic fatty liver disease - WP4396 (Homo sapiens)
- Chemokine signaling pathway - WP2292 (Mus musculus)
- Glutamate degradation I - WP556 (Saccharomyces cerevisiae)
- Heterochronic gene regulation of development - WP2227 (Caenorhabditis elegans)
- Hfe effect on hepcidin production - WP3924 (Homo sapiens)
- Apoptosis - WP1254 (Mus musculus)
- Lipoic acid metabolism - WP1667 (Mycobacterium tuberculosis)
- Fructose and mannose metabolism - WP1652 (Mycobacterium tuberculosis)
- Ascorbate and aldarate metabolism - WP1622 (Mycobacterium tuberculosis)
- Brain derived neurotrophic factor - WP2148 (Rattus norvegicus)
- Hfe effect on hepcidin production - WP3673 (Mus musculus)
- Factors and pathways affecting insulin-like growth factor (IGF1)-Akt signaling - WP3675 (Mus musculus)
- Nuclear Receptors - WP509 (Mus musculus)
- eIF5A regulation in response to inhibition of the nuclear export system - WP3302 (Homo sapiens)
- Gene regulatory network modelling somitogenesis - WP3216 (Bos taurus)
- Gastric acid production - WP3172 (Bos taurus)
- Gastric cancer network 2 - WP3139 (Bos taurus)
- Glycolysis - WP2862 (Populus trichocarpa)
- Gene regulatory network modelling somitogenesis - WP2852 (Mus musculus)
- Neurotransmitter release in cholinergic motor neurons - WP1401 (Caenorhabditis elegans)
- EBV LMP1 signaling - WP984 (Bos taurus)
- Metapathway biotransformation - WP1006 (Bos taurus)
- Histone modifications - WP300 (Mus musculus)
- Type II interferon signaling (IFNG) - WP1253 (Mus musculus)
This author contributed to the following 5 pathways with new drafts currently in review: