Authors
This author contributed to 344 pathways:
This author contributed to 344 pathways:
This author contributed to the following 3 pathways with new drafts currently in review:
Ddigles
- GitHub: danidi
- ORCiD: 0000-0001-5934-3559
- Wikidata: Q19845608
Communities
Pathways
This author contributed to 344 pathways:
This author contributed to 344 pathways:
- Wnt signaling pathway and pluripotency - WP1288 (Rattus norvegicus)
- TCA cycle - WP490 (Saccharomyces cerevisiae)
- Transcriptional activation by NRF2 in response to phytochemicals - WP3 (Homo sapiens)
- MET in type 1 papillary renal cell carcinoma - WP4205 (Homo sapiens)
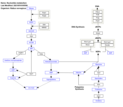
- One-carbon metabolism - WP241 (Homo sapiens)
- Alanine and aspartate metabolism - WP106 (Homo sapiens)
- UDP-derived sugars synthesis in fibroblasts - WP5394 (Homo sapiens)
- DYRK1A involvement regarding cell proliferation in brain development - WP5180 (Homo sapiens)
- TGFβ/Smad signaling pathway - WP5382 (Homo sapiens)
- Osteoblast signaling - WP227 (Rattus norvegicus)
- Pantothenate and coenzyme A biosynthesis - WP462 (Saccharomyces cerevisiae)
- Osteoclast signaling - WP12 (Homo sapiens)
- Chronic hyperglycemia impairment of neuron function - WP5283 (Homo sapiens)
- Integrated cancer pathway - WP1971 (Homo sapiens)
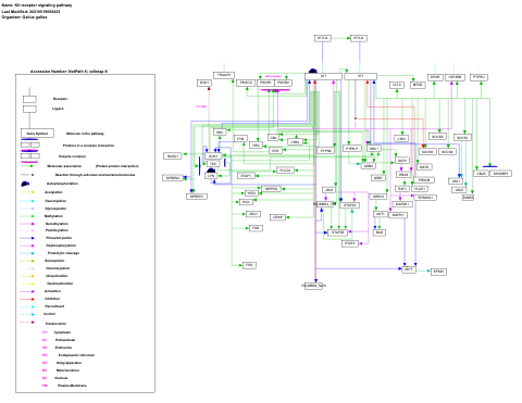
- VEGF-receptor signal transduction - WP1965 (Rattus norvegicus)
- VEGFR-3 signaling - WP1964 (Rattus norvegicus)
- Glucocorticoid effect on target gene expression - WP1963 (Rattus norvegicus)
- Kennedy pathway - WP1771 (Mus musculus)
- Mechanisms associated with pluripotency - WP1763 (Mus musculus)
- Iron homeostasis - WP1596 (Mus musculus)
- Type II diabetes mellitus - WP1584 (Homo sapiens)
- MicroRNAs in cardiomyocyte hypertrophy - WP1544 (Homo sapiens)
- Oxidative damage response - WP1496 (Mus musculus)
- Oncostatin M signaling pathway - WP2374 (Homo sapiens)
- Corticotropin-releasing hormone signaling pathway - WP2355 (Homo sapiens)
- Interleukin-11 signaling pathway - WP2332 (Homo sapiens)
- Thymic stromal lymphopoietin (TSLP) signaling pathway - WP2203 (Homo sapiens)
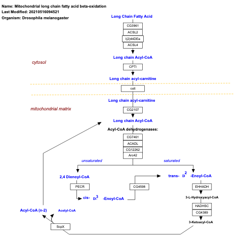
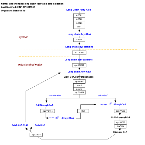
- Mitochondrial long chain fatty acid beta-oxidation - WP368 (Homo sapiens)
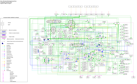
- MAPK signaling pathway - WP382 (Homo sapiens)
- Osteoblast signaling - WP322 (Homo sapiens)
- Prolactin signaling pathway - WP2037 (Homo sapiens)
- TNF-related weak inducer of apoptosis (TWEAK) signaling pathway - WP2036 (Homo sapiens)
- Thyroid stimulating hormone (TSH) signaling pathway - WP2032 (Homo sapiens)
- RANKL/RANK signaling pathway - WP2018 (Homo sapiens)
- mRNA processing - WP411 (Homo sapiens)
- Wnt signaling pathway - WP363 (Homo sapiens)
- Kit receptor signaling pathway - WP304 (Homo sapiens)
- S1P receptor signal transduction - WP26 (Homo sapiens)
- TOR signaling - WP1489 (Caenorhabditis elegans)
- Intracellular trafficking of CFTR - WP1486 (Rattus norvegicus)
- Interactions between CFTR and other ion channels - WP1485 (Rattus norvegicus)
- Osteopontin signaling - WP1434 (Homo sapiens)
- Pentose phosphate metabolism - WP134 (Homo sapiens)
- Complement and coagulation cascades - WP558 (Homo sapiens)
- Sulfation biotransformation reaction - WP692 (Homo sapiens)
- Tamoxifen metabolism - WP691 (Homo sapiens)
- Regulation of actin cytoskeleton - WP51 (Homo sapiens)
- Pyrimidine ribonucleotide salvage pathways - WP95 (Saccharomyces cerevisiae)
- Vitamin A and carotenoid metabolism - WP716 (Homo sapiens)
- DNA damage response - WP707 (Homo sapiens)
- Biosynthesis and regeneration of tetrahydrobiopterin and catabolism of phenylalanine - WP4156 (Homo sapiens)
- Purine metabolism and related disorders - WP4224 (Homo sapiens)
- Immune infiltration in pancreatic cancer - WP5285 (Homo sapiens)
- Androgen receptor network in prostate cancer - WP2263 (Homo sapiens)
- Nuclear factor, erythroid-derived 2, like 2 signaling pathway - WP2376 (Rattus norvegicus)
- Pyruvate dehydrogenase pathway - WP214 (Saccharomyces cerevisiae)
- Sucrose biosynthesis - WP14 (Saccharomyces cerevisiae)
- Metapathway biotransformation - WP1286 (Rattus norvegicus)
- Amino acid transport defects (IEMs) - WP5029 (Homo sapiens)
- TCA cycle - WP19 (Danio rerio)
- Wnt signaling pathway and pluripotency - WP779 (Gallus gallus)
- Pentose phosphate pathway - WP282 (Rattus norvegicus)
- Phase I biotransformations, non P450 - WP1291 (Rattus norvegicus)
- Translation factors - WP110 (Caenorhabditis elegans)
- mRNA processing - WP123 (Caenorhabditis elegans)
- Phospholipid biosynthesis - WP9 (Saccharomyces cerevisiae)
- Sudden infant death syndrome (SIDS) susceptibility pathways - WP706 (Homo sapiens)
- Nod-like receptor (NLR) signaling pathway - WP288 (Homo sapiens)
- Triglyceride biosynthesis - WP266 (Saccharomyces cerevisiae)
- Retinol metabolism - WP1297 (Rattus norvegicus)
- Retinol metabolism - WP1259 (Mus musculus)
- Sulfur amino acid biosynthesis - WP7 (Saccharomyces cerevisiae)
- Statin pathway - WP1 (Mus musculus)
- Dravet syndrome: Scn1a-A1783V point mutation model - WP5298 (Mus musculus)
- mRNA processing - WP467 (Danio rerio)
- mRNA processing - WP310 (Mus musculus)
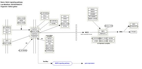
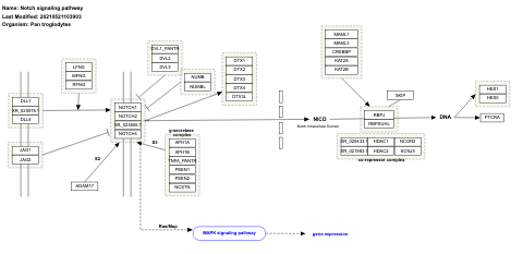
- Notch signaling pathway - WP29 (Mus musculus)
- mRNA processing - WP142 (Drosophila melanogaster)
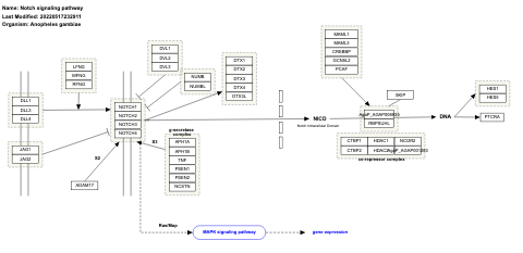
- Notch signaling pathway - WP1232 (Anopheles gambiae)
- mRNA processing - WP1229 (Anopheles gambiae)
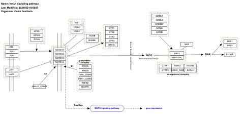
- mRNA Processing - WP1142 (Canis familiaris)
- Type II interferon signaling - WP619 (Homo sapiens)
- Tryptophan degradation via kynurenine - WP452 (Saccharomyces cerevisiae)
- Pluripotent stem cell differentiation pathway - WP2848 (Homo sapiens)
- Allograft rejection - WP2328 (Homo sapiens)
- Microglia pathogen phagocytosis pathway - WP3937 (Homo sapiens)
- Regulation of actin cytoskeleton - WP523 (Mus musculus)
- TNF-alpha signaling pathway - WP231 (Homo sapiens)
- Wnt signaling pathway - WP539 (Mus musculus)
- Wnt signaling pathway - WP375 (Rattus norvegicus)
- MAPK signaling pathway - WP1114 (Canis familiaris)
- Trehalose degradation, low osmolarity - WP70 (Saccharomyces cerevisiae)
- Parkin-ubiquitin proteasomal system pathway - WP2359 (Homo sapiens)
- Nicotine metabolism in liver cells - WP1600 (Homo sapiens)
- Metabolism of sphingolipids in ER and Golgi apparatus - WP4142 (Homo sapiens)
- Wnt signaling pathway and pluripotency - WP399 (Homo sapiens)
- TCA cycle (aka Krebs or citric acid cycle) - WP78 (Homo sapiens)
- NAD+ biosynthetic pathways - WP3645 (Homo sapiens)
- Valine biosynthesis - WP2 (Saccharomyces cerevisiae)
- Hepatocyte growth factor receptor signaling - WP94 (Rattus norvegicus)
- Wnt signaling pathway - WP1135 (Canis familiaris)
- Mitochondrial long chain fatty acid beta-oxidation - WP448 (Caenorhabditis elegans)
- Ketone bodies synthesis and degradation - WP427 (Caenorhabditis elegans)
- Nodal signaling pathway - WP341 (Danio rerio)
- Triacylglyceride synthesis - WP212 (Caenorhabditis elegans)
- Glycolysis and Gluconeogenesis - WP96 (Caenorhabditis elegans)
- Mismatch repair - WP740 (Caenorhabditis elegans)
- Proteasome degradation - WP470 (Caenorhabditis elegans)
- Pentose phosphate pathway - WP312 (Caenorhabditis elegans)
- Glioblastoma signaling pathways - WP2261 (Homo sapiens)
- Vitamin D metabolism - WP1531 (Homo sapiens)
- Programmed cell death - WP367 (Caenorhabditis elegans)
- Wnt signaling in cell polarity - WP2222 (Caenorhabditis elegans)
- Wnt signaling pathway and pluripotency - WP723 (Mus musculus)
- Pentose phosphate pathway - WP63 (Mus musculus)
- FAS pathway and stress induction of HSP regulation - WP571 (Mus musculus)
- Signal transduction of S1P receptor - WP57 (Mus musculus)
- Steroid biosynthesis - WP55 (Mus musculus)
- Mapk signaling pathway - WP493 (Mus musculus)
- Osteoclast signaling - WP454 (Mus musculus)
- Matrix metalloproteinases - WP441 (Mus musculus)
- TCA cycle - WP434 (Mus musculus)
- Kit receptor signaling pathway - WP407 (Mus musculus)
- Mitochondrial long chain fatty acid beta-oxidation - WP401 (Mus musculus)
- Triacylglyceride synthesis - WP386 (Mus musculus)
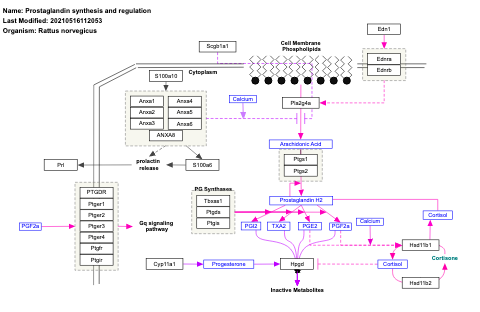
- Prostaglandin synthesis and regulation - WP374 (Mus musculus)
- GPCRs, small ligand - WP353 (Mus musculus)
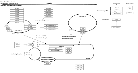
- Translation factors - WP307 (Mus musculus)
- GPCRs, peptide - WP234 (Mus musculus)
- GPCRs, odorant - WP1397 (Mus musculus)
- GPCRs, non-odorant - WP1396 (Mus musculus)
- SIDS susceptibility pathways - WP1266 (Mus musculus)
- Mitochondrial gene expression - WP1263 (Mus musculus)
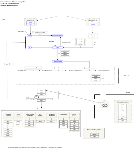
- Selenium metabolism / selenoproteins - WP108 (Mus musculus)
- Mitochondrial gene expression - WP391 (Homo sapiens)
- Circadian rhythm genes - WP3594 (Homo sapiens)
- SRF and miRs in smooth muscle differentiation and proliferation - WP1991 (Homo sapiens)
- Matrix metalloproteinases - WP129 (Homo sapiens)
- Nuclear receptors in lipid metabolism and toxicity - WP981 (Bos taurus)
- Nuclear receptors - WP950 (Pan troglodytes)
- Matrix metalloproteinases - WP942 (Pan troglodytes)
- Statin pathway - WP921 (Pan troglodytes)
- Notch signaling pathway - WP912 (Pan troglodytes)
- Wnt signaling pathway - WP899 (Pan troglodytes)
- Ketone bodies synthesis and degradation - WP898 (Pan troglodytes)
- Kit receptor signaling pathway - WP886 (Pan troglodytes)
- PDGF pathway - WP3200 (Bos taurus)
- Osteoblast signaling - WP238 (Mus musculus)
- Momilactone biosynthesis - WP2209 (Oryza sativa)
- Nuclear receptors - WP1184 (Canis familiaris)
- Matrix metalloproteinases - WP1176 (Canis familiaris)
- Statin pathway - WP1157 (Canis familiaris)
- Notch signaling pathway - WP1148 (Canis familiaris)
- Ketone bodies synthesis and degradation - WP1134 (Canis familiaris)
- Kit receptor signaling pathway - WP1121 (Canis familiaris)
- Integrin-mediated cell adhesion - WP1069 (Bos taurus)
- Nuclear receptors - WP1068 (Bos taurus)
- Matrix metalloproteinases - WP1060 (Bos taurus)
- Statin pathway - WP1041 (Bos taurus)
- Notch signaling pathway - WP1029 (Bos taurus)
- Wnt signaling pathway - WP1016 (Bos taurus)
- Ketone bodies synthesis and degradation - WP1015 (Bos taurus)
- NAD biosynthesis - WP84 (Saccharomyces cerevisiae)
- Pentose phosphate pathway 2 - WP670 (Saccharomyces cerevisiae)
- Mitochondrial tRNA synthetases - WP62 (Saccharomyces cerevisiae)
- Phenylalanine degradation - WP573 (Saccharomyces cerevisiae)
- Tyrosine biosynthesis - WP538 (Saccharomyces cerevisiae)
- MAPK signaling pathway - WP510 (Saccharomyces cerevisiae)
- Phosphatidic acid and phospholipid biosynthesis - WP472 (Saccharomyces cerevisiae)
- Purine fermentation - WP463 (Saccharomyces cerevisiae)
- Methionine degradation - WP46 (Saccharomyces cerevisiae)
- Serine biosynthesis - WP459 (Saccharomyces cerevisiae)
- Threonine and methionine biosynthesis - WP423 (Saccharomyces cerevisiae)
- Histidine, purine, and pyrimidine superpathway - WP416 (Saccharomyces cerevisiae)
- Trehalose anabolism - WP398 (Saccharomyces cerevisiae)
- Riboflavin, FMN, and FAD biosynthesis - WP381 (Saccharomyces cerevisiae)
- Pentose pathway, non-oxidative branch - WP379 (Saccharomyces cerevisiae)
- Sphingolipid metabolism - WP370 (Saccharomyces cerevisiae)
- Pentose phosphate pathway - WP369 (Saccharomyces cerevisiae)
- Isoleucine and valine biosynthesis - WP359 (Saccharomyces cerevisiae)
- Leucine degradation - WP354 (Saccharomyces cerevisiae)
- Protein modifications - WP346 (Saccharomyces cerevisiae)
- Threonine biosynthesis - WP331 (Saccharomyces cerevisiae)
- Nucleotide metabolism - WP321 (Saccharomyces cerevisiae)
- Translation factors - WP32 (Saccharomyces cerevisiae)
- Tryptophan degradation - WP301 (Saccharomyces cerevisiae)
- TCA cycle - detailed - WP296 (Saccharomyces cerevisiae)
- Polyamine biosynthesis - WP290 (Saccharomyces cerevisiae)
- Upiquinone Q prenylation - WP287 (Saccharomyces cerevisiae)
- Phenylalanine, tyrosine, and tryptophan biosynthesis - WP27 (Saccharomyces cerevisiae)
- Starch and cellulose biosynthesis - WP257 (Saccharomyces cerevisiae)
- Serine and glycine biosynthesis - WP218 (Saccharomyces cerevisiae)
- Isoleucine, leucine, and valine biosynthesis - WP198 (Saccharomyces cerevisiae)
- Phenylalanine biosynthesis - WP194 (Saccharomyces cerevisiae)
- Glutamate biosynthesis superpathway - WP191 (Saccharomyces cerevisiae)
- Leucine biosynthesis - WP180 (Saccharomyces cerevisiae)
- Isoleucine degradation - WP178 (Saccharomyces cerevisiae)
- NAD salvage pathway - WP171 (Saccharomyces cerevisiae)
- Tryptophan biosynthesis - WP165 (Saccharomyces cerevisiae)
- UDP-N-acetylgalactosamine biosynthesis - WP159 (Saccharomyces cerevisiae)
- Principal pathways of carbon metabolism - WP112 (Saccharomyces cerevisiae)
- UDP-glucose conversion - WP109 (Saccharomyces cerevisiae)
- Nuclear receptors - WP831 (Gallus gallus)
- Regulation of actin cytoskeleton - WP824 (Gallus gallus)
- Matrix metalloproteinases - WP823 (Gallus gallus)
- Notch signaling pathway - WP798 (Gallus gallus)
- mRNA processing - WP793 (Gallus gallus)
- Wnt signaling pathway - WP785 (Gallus gallus)
- Kit receptor signaling pathway - WP774 (Gallus gallus)
- MAPK signaling pathway - WP769 (Gallus gallus)
- Mitochondrial long chain fatty acid beta-oxidation - WP763 (Gallus gallus)
- Triacylglycerol biosynthesis - WP627 (Arabidopsis thaliana)
- Ketone bodies synthesis and degradation - WP784 (Gallus gallus)
- Polyol pathway - WP690 (Homo sapiens)
- Ketone bodies synthesis and degradation - WP311 (Homo sapiens)
- Wnt signaling pathway - WP97 (Drosophila melanogaster)
- Steroid biosynthesis - WP66 (Rattus norvegicus)
- Complement and coagulation cascades - WP547 (Rattus norvegicus)
- Translation factors - WP537 (Drosophila melanogaster)
- mRNA processing - WP529 (Rattus norvegicus)
- Mitochondrial unfolded-protein response - WP525 (Caenorhabditis elegans)
- Proteasome degradation - WP519 (Mus musculus)
- Notch signaling pathway - WP517 (Rattus norvegicus)
- Osteoclast - WP489 (Rattus norvegicus)
- TNF-alpha NF-kB signaling pathway - WP457 (Rattus norvegicus)
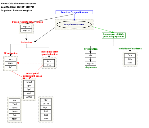
- Oxidative stress response - WP412 (Mus musculus)
- Mitochondrial long chain fatty acid beta-oxidation - WP406 (Drosophila melanogaster)
- Regulation of actin cytoskeleton - WP351 (Rattus norvegicus)
- Synthesis and degradation of ketone bodies - WP349 (Rattus norvegicus)
- TCA cycle - WP347 (Rattus norvegicus)
- Prostaglandin synthesis and regulation - WP303 (Rattus norvegicus)
- Proteasome degradation - WP302 (Rattus norvegicus)
- Proteasome degradation - WP281 (Drosophila melanogaster)
- Matrix metalloproteinases - WP278 (Rattus norvegicus)
- Nuclear receptors - WP217 (Rattus norvegicus)
- Notch signaling pathway - WP208 (Drosophila melanogaster)
- Oxidative stress response - WP173 (Rattus norvegicus)
- Small ligand GPCRs - WP161 (Rattus norvegicus)
- Proteasome degradation - WP158 (Saccharomyces cerevisiae)
- Translation factors - WP149 (Rattus norvegicus)
- Kit receptor signaling pathway - WP147 (Rattus norvegicus)
- Nucleotide metabolism - WP146 (Rattus norvegicus)
- Statin pathway - WP145 (Rattus norvegicus)
- S1P receptor signal transduction - WP1312 (Rattus norvegicus)
- Mitochondrial gene expression - WP1301 (Rattus norvegicus)
- Nod-like receptor (NLR) signaling pathway - WP1294 (Rattus norvegicus)
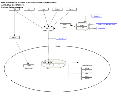
- Transcriptional activation by Nfe2l2 in response to phytochemicals - WP1280 (Rattus norvegicus)
- Nod-like receptor (NLR) signaling pathway - WP1256 (Mus musculus)
- Synthesis and degradation of ketone bodies - WP101 (Drosophila melanogaster)
- Mitochondrial long chain fatty acid beta-oxidation - WP498 (Danio rerio)
- Non-canonical Wnt pathway - WP215 (Danio rerio)
- MAPK signaling pathway - WP998 (Bos taurus)
- p38 MAPK signaling pathway - WP918 (Pan troglodytes)
- MAPK signaling pathway - WP880 (Pan troglodytes)
- p38 MAPK signaling pathway - WP803 (Gallus gallus)
- Monoamine transport - WP727 (Homo sapiens)
- Synthesis and degradation of ketone bodies - WP543 (Mus musculus)
- Wnt signaling pathway - WP403 (Mus musculus)
- MAPK signaling pathway - WP358 (Rattus norvegicus)
- p38 Mapk signaling pathway - WP294 (Rattus norvegicus)
- MicroRNAs in cardiomyocyte hypertrophy - WP1560 (Mus musculus)
- p38 MAPK signaling pathway - WP1154 (Canis familiaris)
- MAPK signaling pathway - WP1337 (Danio rerio)
- Insulin signaling - WP65 (Mus musculus)
- Integrin-mediated cell adhesion - WP6 (Mus musculus)
- MAPK cascade - WP422 (Homo sapiens)
- p38 Mapk signaling pathway - WP350 (Mus musculus)
- Mapk cascade - WP251 (Mus musculus)
- Transcriptional activation by Nfe2l2 in response to phytochemicals - WP1245 (Mus musculus)
- Renin-angiotensin system - WP376 (Rattus norvegicus)
- Irinotecan pathway - WP229 (Homo sapiens)
- Irinotecan pathway - WP124 (Rattus norvegicus)
- Irinotecan pathway - WP1080 (Bos taurus)
- One-carbon metabolism - WP435 (Mus musculus)
- Toll-like receptor signaling - WP88 (Mus musculus)
- Lactose degradation and galactose metabolism - WP546 (Saccharomyces cerevisiae)
- Sterol regulatory element-binding proteins (SREBP) signaling - WP1982 (Homo sapiens)
- Nuclear receptors - WP170 (Homo sapiens)
- Selenium metabolism selenoproteins - WP1293 (Rattus norvegicus)
- TGF-beta signaling pathway - WP113 (Mus musculus)
- Kit receptor signaling pathway - WP1004 (Bos taurus)
- Pilocytic astrocytoma - WP2253 (Homo sapiens)
- RuMP cycle, oxidative branch of the pentose phosphate pathway and formaldehyde assimilation - WP332 (Saccharomyces cerevisiae)
- Nuclear receptors in lipid metabolism and toxicity - WP863 (Pan troglodytes)
- Integrin-mediated cell adhesion - WP832 (Gallus gallus)
- Nuclear receptors in lipid metabolism and toxicity - WP755 (Gallus gallus)
- Integrin-mediated cell adhesion - WP74 (Rattus norvegicus)
- Ptf1a related regulatory pathway - WP201 (Mus musculus)
- Influenza A virus infection - WP1438 (Homo sapiens)
- p53 signal pathway - WP656 (Rattus norvegicus)
- Monoamine GPCRs - WP570 (Mus musculus)
- Nuclear receptors in lipid metabolism and toxicity - WP431 (Mus musculus)
- Monoamine GPCRs - WP276 (Rattus norvegicus)
- PPAR signaling pathway - WP2316 (Mus musculus)
- Lycopene biosynthesis - WP2204 (Zea mays)
- Nucleotide GPCRs - WP207 (Mus musculus)
- Splicing factor NOVA regulated synaptic proteins - WP1983 (Mus musculus)
- Nuclear receptors in lipid metabolism and toxicity - WP139 (Rattus norvegicus)
- Nuclear receptors in lipid metabolism and toxicity - WP1326 (Danio rerio)
- Polyol pathway - WP1303 (Rattus norvegicus)
- Oxidative phosphorylation - WP1283 (Rattus norvegicus)
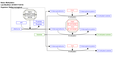
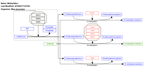
- Methylation - WP1282 (Rattus norvegicus)
- Polyol pathway - WP1265 (Mus musculus)
- Oxidative phosphorylation - WP1248 (Mus musculus)
- Methylation - WP1247 (Mus musculus)
- Nuclear receptors in lipid metabolism and toxicity - WP1099 (Canis familiaris)
- Metapathway biotransformation Phase I and II - WP702 (Homo sapiens)
- Iron metabolism in placenta - WP2007 (Homo sapiens)
- Retinol metabolism - WP805 (Gallus gallus)
- Mismatch repair - WP1233 (Anopheles gambiae)
- Tryptophan metabolism - WP79 (Mus musculus)
- Tryptophan metabolism - WP270 (Rattus norvegicus)
- Serotonin and anxiety - WP2141 (Mus musculus)
- mRNA Processing - WP906 (Pan troglodytes)
- mRNA Processing - WP1023 (Bos taurus)
- Lipoic acid metabolism - WP1667 (Mycobacterium tuberculosis)
- Metapathway biotransformation - WP1251 (Mus musculus)
- Brain derived neurotrophic factor - WP2148 (Rattus norvegicus)
- p53 pathway - WP655 (Rattus norvegicus)
- Nuclear Receptors - WP509 (Mus musculus)
- Sulfate assimilation pathway II - WP579 (Saccharomyces cerevisiae)
- Toluene degradation - WP60 (Saccharomyces cerevisiae)
- Type II interferon signaling (IFNG) - WP1289 (Rattus norvegicus)
- Neurotransmitter release in cholinergic motor neurons - WP1401 (Caenorhabditis elegans)
- Wnt Signaling Pathway - WP1349 (Danio rerio)
- Mismatch repair - WP1035 (Bos taurus)
- RalA downstream regulated genes - WP2290 (Homo sapiens)
- Neural crest development - WP548 (Danio rerio)
- Toll-like receptor signaling pathway - WP1309 (Rattus norvegicus)
- Nucleotide GPCRs - WP502 (Rattus norvegicus)
- Integrin-mediated cell adhesion - WP951 (Pan troglodytes)
- Integrin-mediated cell adhesion - WP1386 (Danio rerio)
- Peptide GPCRs - WP131 (Rattus norvegicus)
- Type II interferon signaling (IFNG) - WP1253 (Mus musculus)
- Integrin-mediated cell adhesion - WP1185 (Canis familiaris)
- Lipases biosynthesis - WP71 (Saccharomyces cerevisiae)
- Octane oxidation - WP552 (Saccharomyces cerevisiae)
- Mismatch repair - WP802 (Gallus gallus)
- miR-1 in cardiac development - WP608 (Mus musculus)
- Mismatch repair - WP1295 (Rattus norvegicus)
- Non-homologous end joining - WP1277 (Rattus norvegicus)
- Mismatch repair - WP1257 (Mus musculus)
- Non-homologous end joining - WP1242 (Mus musculus)
- Mismatch repair - WP1152 (Canis familiaris)
This author contributed to the following 3 pathways with new drafts currently in review: