Authors
This author initiated 4 original pathways:
This author contributed to 34 pathways:
This author contributed to 34 pathways:
IreneHemel
Communities
Pathways
This author initiated 4 original pathways:
This author contributed to 34 pathways:
This author contributed to 34 pathways:
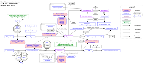
- Neurotransmitter disorders - WP4220 (Homo sapiens)
- Breast cancer pathway - WP4262 (Homo sapiens)
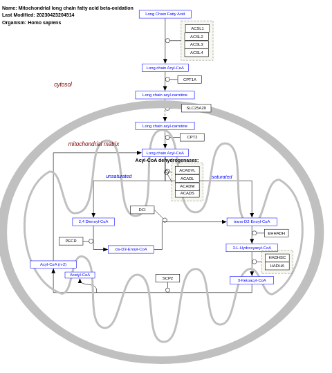
- Mitochondrial long chain fatty acid beta-oxidation - WP368 (Homo sapiens)
- Homologous recombination - WP186 (Homo sapiens)
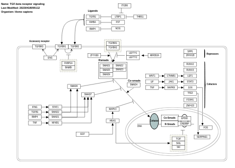
- TGF-beta receptor signaling - WP560 (Homo sapiens)
- Metabolic pathway of LDL, HDL and TG, including diseases - WP4522 (Homo sapiens)
- Disorders of folate metabolism and transport - WP4259 (Homo sapiens)
- Vitamin B6-dependent and responsive disorders - WP4228 (Homo sapiens)
- Pyrimidine metabolism and related diseases - WP4225 (Homo sapiens)
- Biosynthesis and regeneration of tetrahydrobiopterin and catabolism of phenylalanine - WP4156 (Homo sapiens)
- Purine metabolism and related disorders - WP4224 (Homo sapiens)
- Classical pathway of steroidogenesis with glucocorticoid and mineralocorticoid metabolism - WP4523 (Homo sapiens)
- Gamma-glutamyl cycle for the biosynthesis and degradation of glutathione, including diseases - WP4518 (Homo sapiens)
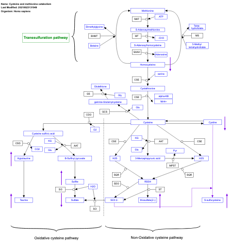
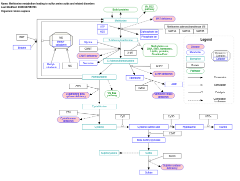
- Methionine metabolism leading to sulfur amino acids and related disorders - WP4292 (Homo sapiens)
- Degradation pathway of sphingolipids, including diseases - WP4153 (Homo sapiens)
- Urea cycle and associated pathways - WP4595 (Homo sapiens)
- Urea cycle and related diseases - WP4571 (Homo sapiens)
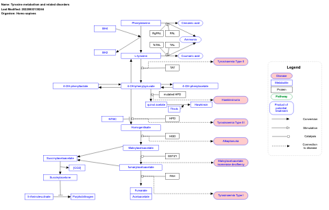
- Tyrosine metabolism and related disorders - WP4506 (Homo sapiens)
- Thiamine metabolic pathways - WP4297 (Homo sapiens)
- MTHFR deficiency - WP4288 (Homo sapiens)
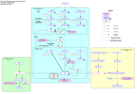
- Vitamin B12 disorders - WP4271 (Homo sapiens)
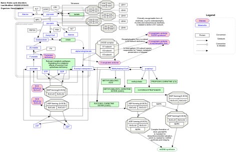
- Krebs cycle disorders - WP4236 (Homo sapiens)
- Cerebral organic acidurias, including diseases - WP4519 (Homo sapiens)
- Biomarkers for pyrimidine metabolism disorders - WP4584 (Homo sapiens)
- Alternative pathway of fetal androgen synthesis - WP4524 (Homo sapiens)
- Glycosylation and related congenital defects - WP4521 (Homo sapiens)
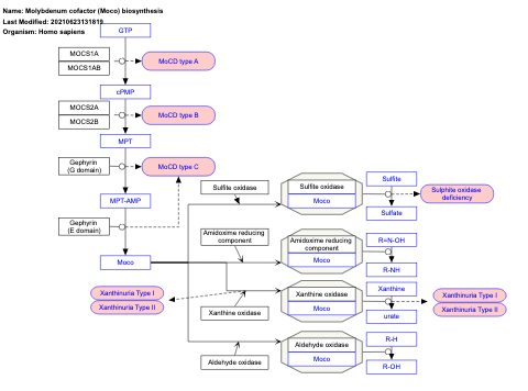
- Molybdenum cofactor (Moco) biosynthesis - WP4507 (Homo sapiens)
- Cysteine and methionine catabolism - WP4504 (Homo sapiens)
- GABA receptor signaling - WP4159 (Homo sapiens)
- Urea cycle and metabolism of amino groups - WP497 (Homo sapiens)
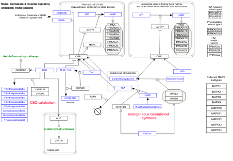
- Cannabinoid receptor signaling - WP3869 (Homo sapiens)
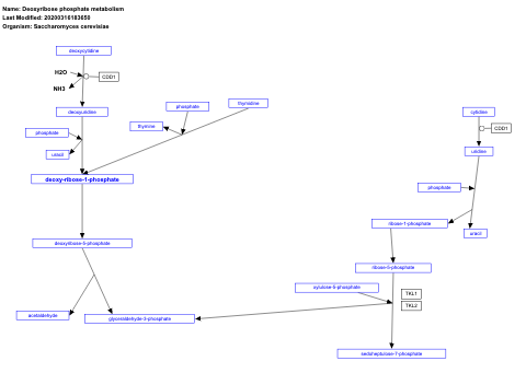
- Deoxyribose phosphate metabolism - WP228 (Saccharomyces cerevisiae)
- Amino acid conjugation - WP715 (Homo sapiens)
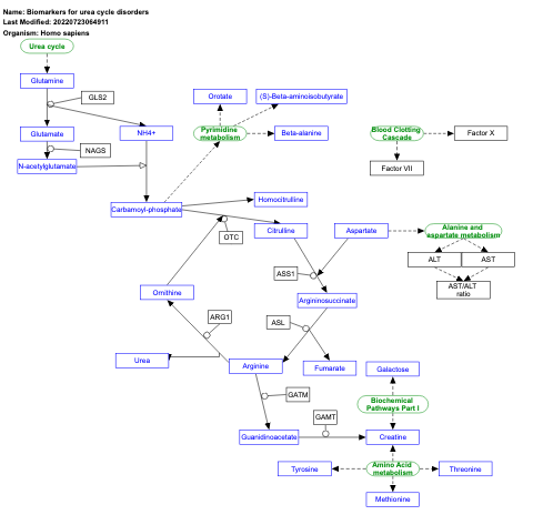
- Biomarkers for urea cycle disorders - WP4583 (Homo sapiens)